电脑桌面
添加小米粒文库到电脑桌面
安装后可以在桌面快捷访问

部门经理考核办法

部门经理考核办法_第1页
1/8
部门经理考核办法_第2页
2/8
部门经理考核办法_第3页
3/8
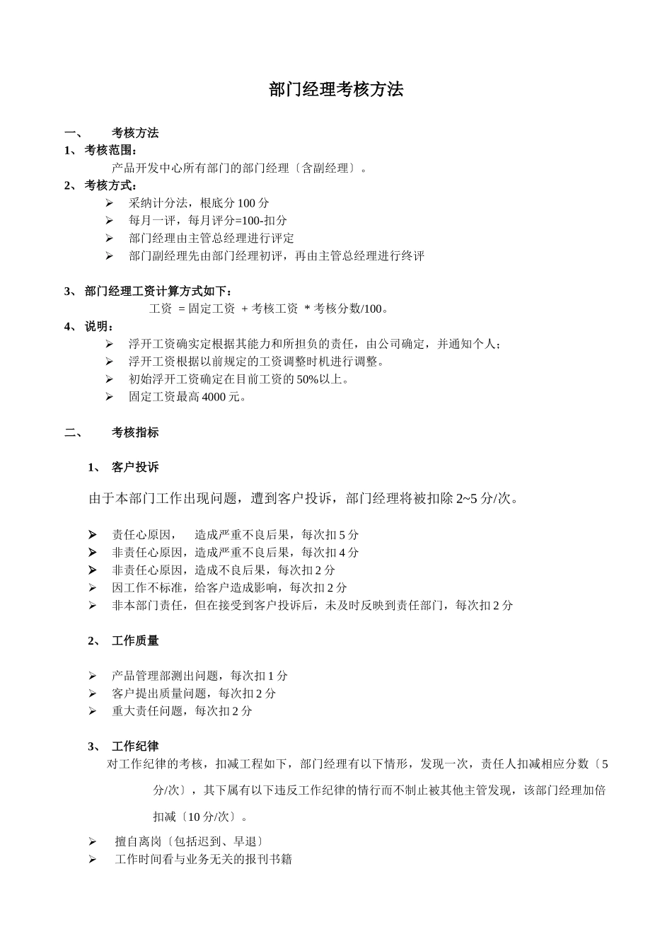
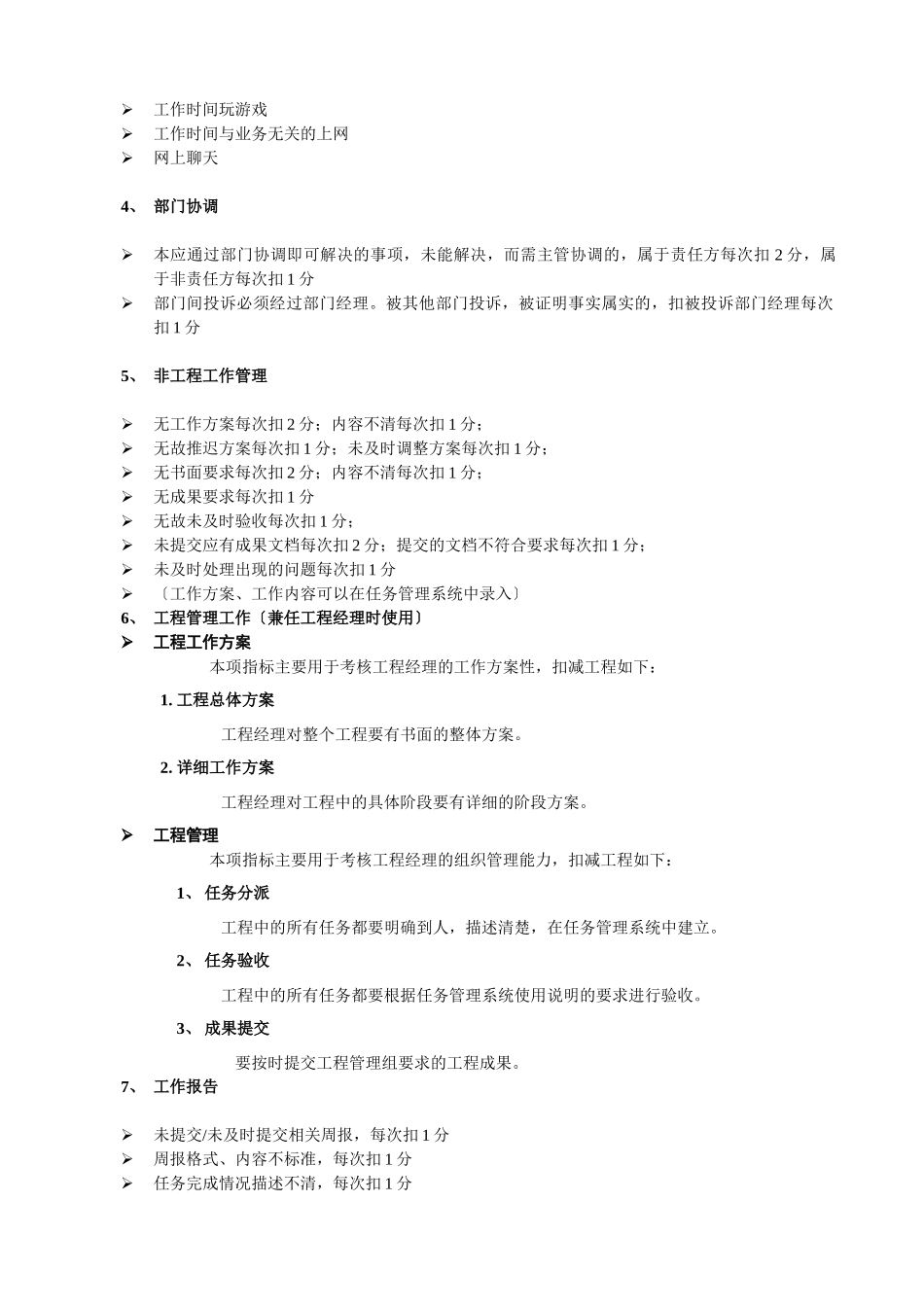
部门经理考核方法一、考核方法1、 考核范围:产品开发中心所有部门的部门经理〔含副经理〕。2、 考核方式:采纳计分法,根底分 100 分每月一评,每月评分=100-扣分部门经理由主管总经理进行评定部门副经理先由部门经理初评,再由主管总经理进行终评3、 部门经理工资计算方式如下:工资 = 固定工资 + 考核工资 * 考核分数/100。4、 说明: 浮开工资确实定根据其能力和所担负的责任,由公司确定,并通知个人;浮开工资根据以前规定的工资调整时机进行调整。初始浮开工资确定在目前工资的 50%以上。固定工资最高 4000 元。二、考核指标1、 客户投诉由于本部门工作出现问题,遭到客户投诉,部门经理将被扣除 2~5 分/次。责任心原因, 造成严重不良后果,每次扣 5 分非责任心原因,造成严重不良后果,每次扣 4 分非责任心原因,造成不良后果,每次扣 2 分因工作不标准,给客户造成影响,每次扣 2 分非本部门责任,但在接受到客户投诉后,未及时反映到责任部门,每次扣 2 分2、 工作质量产品管理部测出问题,每次扣 1 分客户提出质量问题,每次扣 2 分重大责任问题,每次扣 2 分3、 工作纪律 对工作纪律的考核,扣减工程如下,部门经理有以下情形,发现一次,责任人扣减相应分数〔5分/次〕,其下属有以下违反工作纪律的情行而不制止被其他主管发现,该部门经理加倍扣减〔10 分/次〕。 擅自离岗〔包括迟到、早退〕 工作时间看与业务无关的报刊书籍工作时间玩游戏工作时间与业务无关的上网网上聊天4、 部门协调本应通过部门协调即可解决的事项,未能解决,而需主管协调的,属于责任方每次扣 2 分,属于非责任方每次扣 1 分部门间投诉必须经过部门经理。被其他部门投诉,被证明事实属实的,扣被投诉部门经理每次扣 1 分 5、 非工程工作管理无工作方案每次扣 2 分;内容不清每次扣 1 分;无故推迟方案每次扣 1 分;未及时调整方案每次扣 1 分;无书面要求每次扣 2 分;内容不清每次扣 1 分;无成果要求每次扣 1 分无故未及时验收每次扣 1 分;未提交应有成果文档每次扣 2 分;提交的文档不符合要求每次扣 1 分;未及时处理出现的问题每次扣 1 分〔工作方案、工作内容可以在任务管理系统中录入〕6、 工程管理工作〔兼任工程经理时使用〕工程工作方案本项指标主要用于考核工程经理的工作方案性,扣减工程如下:1....

1、当您付费下载文档后,您只拥有了使用权限,并不意味着购买了版权,文档只能用于自身使用,不得用于其他商业用途(如 [转卖]进行直接盈利或[编辑后售卖]进行间接盈利)。
2、本站所有内容均由合作方或网友上传,本站不对文档的完整性、权威性及其观点立场正确性做任何保证或承诺!文档内容仅供研究参考,付费前请自行鉴别。
3、如文档内容存在违规,或者侵犯商业秘密、侵犯著作权等,请点击“违规举报”。

碎片内容

部门经理考核办法

确认删除?
VIP
微信客服
  • 扫码咨询
会员Q群
  • 会员专属群点击这里加入QQ群
客服邮箱
回到顶部