电脑桌面
添加小米粒文库到电脑桌面
安装后可以在桌面快捷访问

一级建造师机电实务口诀大全请你来补充

一级建造师机电实务口诀大全请你来补充_第1页
1/4
一级建造师机电实务口诀大全请你来补充_第2页
2/4
一级建造师机电实务口诀大全请你来补充_第3页
3/4
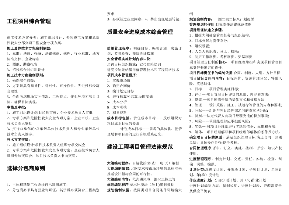
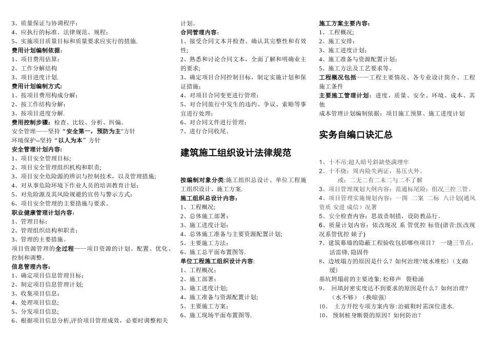
工程项目综合管理施工技术方案分类:施工组织设计、专项施工方案和危险性较大分部分项工程安全专项方案。施工总体技术方案编制依据:1、标准:法规、强条、法律规范、规程、行业标准、地方标准文件、企业标准2、图纸、勘察报告3、招投标合同组织设计施工技术方案编制原则:1、确保安全前提;2、方案须具有指导性、针对性、可操作性、先进性和经济合理性3、全面考虑现场实际情况、工程特点、作业环境和项目目标,确保目标实现。审核及审批:1、施工组织设计:项目经理审核、企业技术负责人审批2、专项方案和危险性较大安全专项方案:企业审核、企业技术负责人审批3、实行总承包的:总承包单位技术负责人和专业承包单位技术负责人签字。技术方案交底:1、施工组织设计:项目技术负责人组织专项交底会2、专项方案和危险性较大安全专项方案:企业技术负责人组织专项交底会;项目技术负责人书面交底。选择分包商原则1、主体和基础工程必须自己组织施工;2、分包商必须具有营业许可证,其资质必须符合工程类别要求;3、必须经过业主同意;4、禁止出现层层转包。质量安全进度成本综合管理质量管理程序:明确目标、编制计划、实施计划、监督检查、预防改进措施安全管理实施计划内容口诀:培训目标组织措施:宣传危险培训进度控制采纳赢得值管理技术和工程网络技术项目成本管理程序:1、掌握市场价2、确定合同价3、编计划定目标4、进行核算和结算,及时要钱5、成本分析6、成本考核7、积累资料成本目标包括:责任成本目标——反映组织对项目成本目标的要求 计划成本目标——前者的具体化,把管理层和项目部的运行有机联系起来。建设工程项目管理法律规范大纲编制程序:目镜收拾(织)好,明(天)编报大纲编制依据:大纲要求按市场环境信息标准来推断设计招标合同的可行性。大纲编制内容:范沟通尾险,组况三控三管规划编制程序:要求环境法(马上)编制报批规划编制依据:按同类项目合同条件环境编大纲规划编制内容:一图二案二标八计划况署管理规划的作用:目标责任法律规范依据项目经理部建立步骤:1、根据大纲确定管理任务与组织结构;2、目标分解与责任划分;3、组织设置;4、人员人员职责、分工、权限;5、制定工作制度、考核制度、奖惩制度.项目经理责任制的核心-—项目经理承担和实现项目管理目标责任书确定的责任。项目目标责任书的编制依据:合同、制度、大纲、方针目标项目目标责任书内容:目标评价、资源管理分配、特别风险、奖惩解体1、目标——项目管理实施目标...

1、当您付费下载文档后,您只拥有了使用权限,并不意味着购买了版权,文档只能用于自身使用,不得用于其他商业用途(如 [转卖]进行直接盈利或[编辑后售卖]进行间接盈利)。
2、本站所有内容均由合作方或网友上传,本站不对文档的完整性、权威性及其观点立场正确性做任何保证或承诺!文档内容仅供研究参考,付费前请自行鉴别。
3、如文档内容存在违规,或者侵犯商业秘密、侵犯著作权等,请点击“违规举报”。

碎片内容

一级建造师机电实务口诀大全请你来补充

确认删除?
VIP
微信客服
  • 扫码咨询
会员Q群
  • 会员专属群点击这里加入QQ群
客服邮箱
回到顶部