电脑桌面
添加小米粒文库到电脑桌面
安装后可以在桌面快捷访问

三级教育考试-起重机械操作人员

三级教育考试-起重机械操作人员_第1页
1/4
三级教育考试-起重机械操作人员_第2页
2/4
三级教育考试-起重机械操作人员_第3页
3/4
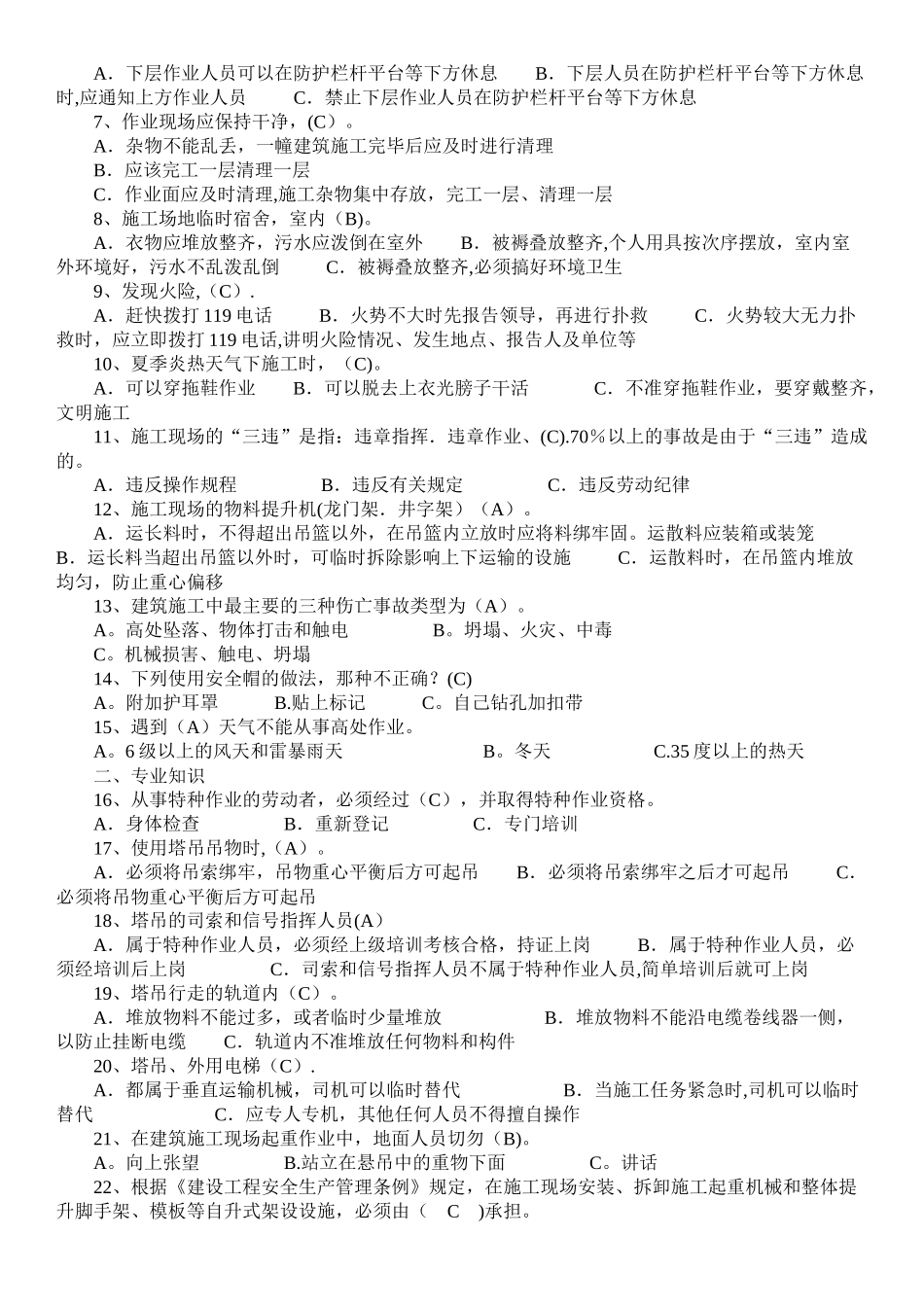
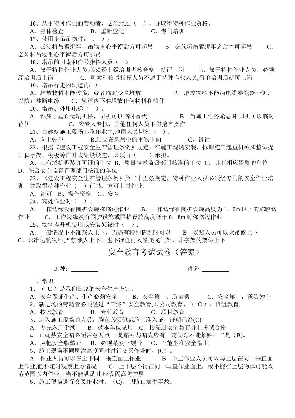
安全教育考试试卷 工种: 起重机械操作人员 得分: 一、常识 (每题 4 分,共 60 分)1、( )是我们国家的安全生产方针。 A.安全保证生产、生产必须安全 B.安全第一、质量第一 C.安全第一,预防为主 2、新进场的劳动者必须经过“三级”安全教育,即公司教育、( )、班组教育。 A.技术教育 B.专业教育 C.项目教育 3、进入施工现场的人员,胸前必须佩戴施工准入证,证明已经( )。 A.办完入厂手续 B.被本单位录用 C.接受过安全教育并且考试合格 4、正确戴安全帽必须注意两点:一是帽衬与帽壳应有一定间隙不能紧贴;二是( ). A.应把安全帽戴正 B.必须系紧下颚带 C.不能坐在安全帽上5、施工现场不同层次高度同时进行交叉作业时,( ).A.作业人员可以在上下同一垂直面上作业 B.下层作业人员可以与上层在同一垂直面上作业,但要随时观察上方情况 C.上下层不得在同一垂直作业面上,或不能在上层物体可能坠落范围以内作业,当不能满足时,应设隔离防护层 6、施工现场进行交叉作业时,( ),以防止发生事故. A.下层作业人员可以在防护栏杆平台等下方休息 B.下层人员在防护栏杆平台等下方休息时,应通知上方作业人员 C.禁止下层作业人员在防护栏杆平台等下方休息 7、作业现场应保持干净,( )。 A.杂物不能乱丢,一幢建筑施工完毕后应及时进行清理 B.应该完工一层清理一层 C.作业面应及时清理,施工杂物集中存放,完工一层、清理一层 8、施工场地临时宿舍,室内( ). A.衣物应堆放整齐,污水应泼倒在室外 B.被褥叠放整齐,个人用具按次序摆放,室内室外环境好,污水不乱泼乱倒 C.被褥叠放整齐,必须搞好环境卫生 9、发现火险,( ). A.赶快拨打 119 电话 B.火势不大时先报告领导,再进行扑救 C.火势较大无力扑救时,应立即拨打 119 电话,讲明火险情况、发生地点、报告人及单位等 10、夏季炎热天气下施工时,( )。 A.可以穿拖鞋作业 B.可以脱去上衣光膀子干活 C.不准穿拖鞋作业,要穿戴整齐,文明施工 11、施工现场的“三违"是指:违章指挥.违章作业、( )。70%以上的事故是由于“三违”造成的。 A.违反操作规程 B.违反有关规定 C.违反劳动纪律 12、施工现场的物料提升机(龙门架.井字架)( )。 A.运长料时,不得超出吊篮以外,在吊篮内立放时应将料绑牢固。运散料应装箱或装笼 B.运长料当超出吊篮以外时,可临时拆除影响上下运输的设施 C.运...

1、当您付费下载文档后,您只拥有了使用权限,并不意味着购买了版权,文档只能用于自身使用,不得用于其他商业用途(如 [转卖]进行直接盈利或[编辑后售卖]进行间接盈利)。
2、本站所有内容均由合作方或网友上传,本站不对文档的完整性、权威性及其观点立场正确性做任何保证或承诺!文档内容仅供研究参考,付费前请自行鉴别。
3、如文档内容存在违规,或者侵犯商业秘密、侵犯著作权等,请点击“违规举报”。

碎片内容

三级教育考试-起重机械操作人员

确认删除?
VIP
微信客服
  • 扫码咨询
会员Q群
  • 会员专属群点击这里加入QQ群
客服邮箱
回到顶部