电脑桌面
添加小米粒文库到电脑桌面
安装后可以在桌面快捷访问

个人租房合同样本

个人租房合同样本_第1页
1/5
个人租房合同样本_第2页
2/5
个人租房合同样本_第3页
3/5
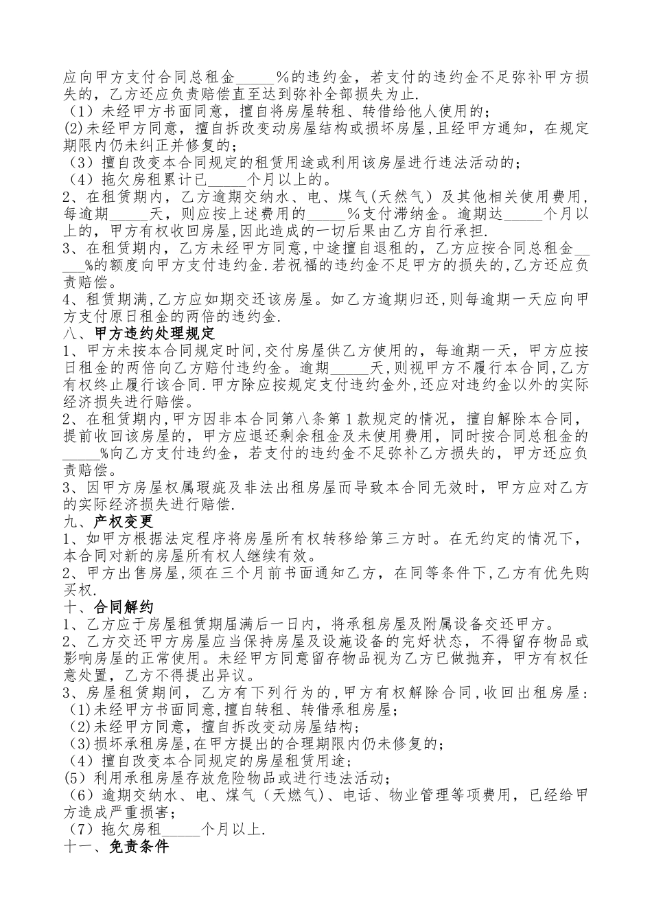
个人租房合同出租人(甲方):_________ 身份证号码:_________________________ 承租人(乙方):_________ 身份证号码:_________________________ 依据《中华人民共和国合同法》及有关法律、法规的规定,甲乙双方在平等、自愿的基础上,经协商一致,为明确双方之间的权利义务关系,就甲方将其合法拥有的房屋出租给乙方使用,乙方承甲方房屋事宜,订立本合同: 一、房屋的坐落、面积、装修、设施情况 1、甲方将其拥有坐落于_______________________的房屋出租给乙方使用。 2、出租房屋建筑面积共__________ 平方米。 3、该房屋现有装修及设施情况: 。 二、甲、乙双方提供证件 1、甲方提供:□身份证 □房产证 □户口本 2、乙方提供:□身份证 □暂住证 £工作证 三、租赁期限 1、该房屋租赁期共 12 个月(自 2024 年 7 月 16 日起至 2024 年 7 月 16 日止) . 2、乙方向甲方承诺,租赁该房屋仅作为 __________使用。 3、租赁期满,甲方有权收回出租房屋,乙方应如期交还.乙方假如要求续租,则必须在租赁期满前一个月内通知甲方,经甲方同意后,重新签订租赁合同。 四、租金及支付方式 1、该房屋每月租金共__________ 元。(大写: 元整) 2、该房屋租金支付方式为:_______________. 四、其他费用 租赁期内,与该房屋有关各项费用的承担方式为: (一) 乙方承担(□水费/□电费/□电话费/□电视收视费/□供暖费/□燃气费/□物业管理费/□宽带费/□ )等费用。 (二) 甲方承担(□水费/□电费/□电话费/□电视收视费/□供暖费/□燃气费/□物业管理费/□宽带费/□ )等费用. 五、房屋修缮与使用 1、在租赁期内,甲方应保证出租房屋的使用安全。乙方应合理使用其所承租的房屋及其附属设施。如乙方因使用不当造成房屋及设施损坏的,乙方应负责修复或给与经济补偿。 2、该房屋及所属设施的维修责任除双方在本合同及补充条款中约定外,均由甲方负责(但乙方使用不当除外)。甲方进行维修须提前_____天通知乙方,乙方应积极协助配合. 3、乙方因使用需要,在不影响房屋结构的前提下,可以对房屋进行装修装饰,但其设计规模、范围、工艺、用料等方案应事先征得甲方的同意后方可施工。租赁期满后,依附于房屋的装修归甲方所有。 4、对乙方的装修装饰部分甲方不负责又修缮的义务。 六、房屋的转让与转租 1、租赁期间,甲方有权依照法定程序转让该出租的房屋,转让后,本合同对新的房屋所有人和乙方继续有效. 2、未...

1、当您付费下载文档后,您只拥有了使用权限,并不意味着购买了版权,文档只能用于自身使用,不得用于其他商业用途(如 [转卖]进行直接盈利或[编辑后售卖]进行间接盈利)。
2、本站所有内容均由合作方或网友上传,本站不对文档的完整性、权威性及其观点立场正确性做任何保证或承诺!文档内容仅供研究参考,付费前请自行鉴别。
3、如文档内容存在违规,或者侵犯商业秘密、侵犯著作权等,请点击“违规举报”。

碎片内容

个人租房合同样本

您可能关注的文档

确认删除?
VIP
微信客服
  • 扫码咨询
会员Q群
  • 会员专属群点击这里加入QQ群
客服邮箱
回到顶部