电脑桌面
添加小米粒文库到电脑桌面
安装后可以在桌面快捷访问

中南大学国内设备采购合同

中南大学国内设备采购合同_第1页
1/4
中南大学国内设备采购合同_第2页
2/4
中南大学国内设备采购合同_第3页
3/4
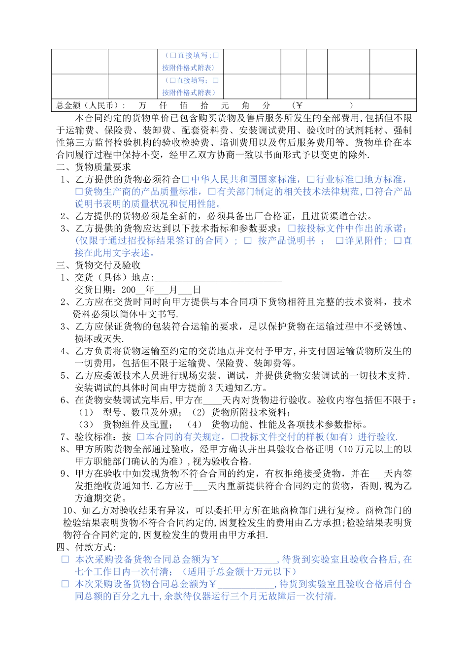
填写说明设备与实验室管理处是学校授权的对合同实行归口管理的单位,负责对设备及物资的采购、捐赠等合同的审批盖章.用户单位应结合各自单位的审核程序和学校有关合同管理规定,对合同基本条款进行审查。甲方“用户单位负责人”是指学院主管该经费、项目的院长;科研经费的经费负责人. 如需改变付款方式,请到装备科处领取特别付款方式申请表,填写后,交回装备科。如需对中标结果作更改,请先向学校招投标管理中心提交《中南大学中标(成交)项目变更(取消)确认书》,经批准后方可签订合同或补充合同.网上竞价后需要签订合同的,请用户打印一份申购单;依据自报价签订的合同,使用单位需提供合同他方的企业法人营业执照、有权签订合同的资质证明和合同他方法人代表出具的授权委托书。蓝色部分为多项选一项或几项,已选的部分请将内容前的□删除,未选上的部分请将内容和□一并删除。“合同"拟稿后,请将合同初稿以 e-mail 的形式发给设备科,e-mail 地址为 lisanhua@csu.edu。cn 经初审后提出修改意见,并反馈给用户,用户修改后打印合同文本;按合同要求双方代表签字、乙方同时加盖合同章,送资产管理处设备科加盖中南大学合同章。我们还会对合同文本作出进一步的修改,请下次签定合同时上网下载最新的合同文本.===以上项目供甲方用户填写参考,正式合同中无需出现,不打印。===国内采购合同 合同编号:甲方:中南大学乙方: 甲方联系人:姓名: 电话: 手机: 地址: 校区 学院(系、中心) 实验室 邮政编码:410083乙方联系人:姓名: 电话: 手机: 地址: 邮政编码:根据《中华人民共和国合同法》及□中大招(货/特)[200 ] 号的招标结果、□竞价申购单号: □货比三家/单一来源采购专用仪器批示,经双方协商一致,签订本合同。一、货物名称及规格型号、数量、价格等.设备(货物) 名称型号规格配置清单厂家/产地数量单位单价(元)总价(元)(□直接填写;□按附件格式附表)(□直接填写;□按附件格式附表)(□直接填写;□按附件格式附表)(□直接填写;□按附件格式附表)总金额(人民币): 万 仟 佰 拾 元 角 分 (¥ )本合同约定的货物单价已包含购买货物及售后服务所发生的全部费用,包括但不限于运输费、保险费、装卸费、配套资料费、安装调试费用、验收时的试剂耗材、强制性第三方监督检验机构的验收检验费、培训费用以及售后服务费用等。货物单价在本合同履行过程中保持不变,经甲乙双...

1、当您付费下载文档后,您只拥有了使用权限,并不意味着购买了版权,文档只能用于自身使用,不得用于其他商业用途(如 [转卖]进行直接盈利或[编辑后售卖]进行间接盈利)。
2、本站所有内容均由合作方或网友上传,本站不对文档的完整性、权威性及其观点立场正确性做任何保证或承诺!文档内容仅供研究参考,付费前请自行鉴别。
3、如文档内容存在违规,或者侵犯商业秘密、侵犯著作权等,请点击“违规举报”。

碎片内容

中南大学国内设备采购合同

您可能关注的文档

确认删除?
VIP
微信客服
  • 扫码咨询
会员Q群
  • 会员专属群点击这里加入QQ群
客服邮箱
回到顶部