电脑桌面
添加小米粒文库到电脑桌面
安装后可以在桌面快捷访问

中小企业规章制度范本

中小企业规章制度范本_第1页
1/2
中小企业规章制度范本_第2页
2/2
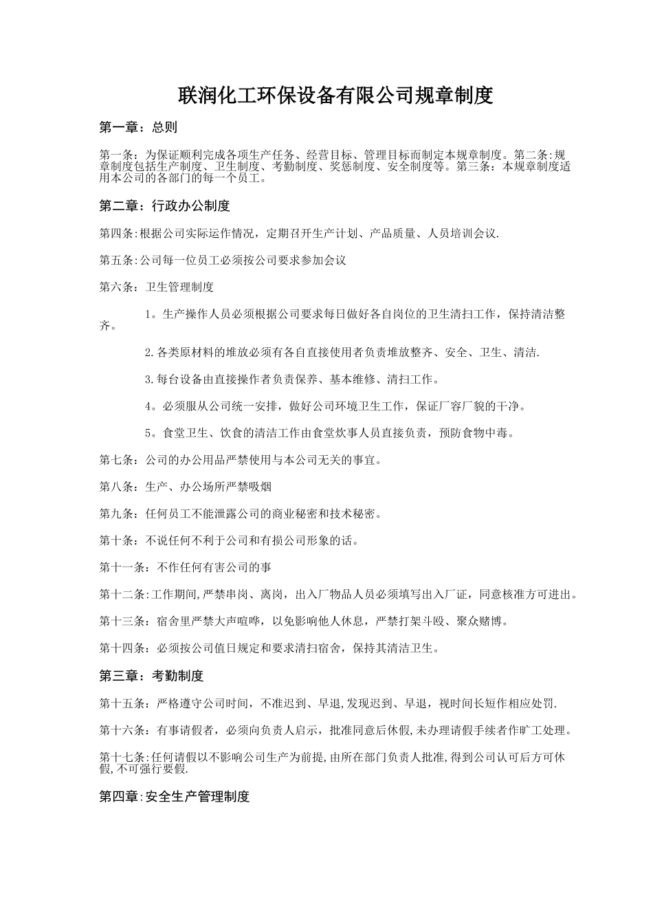
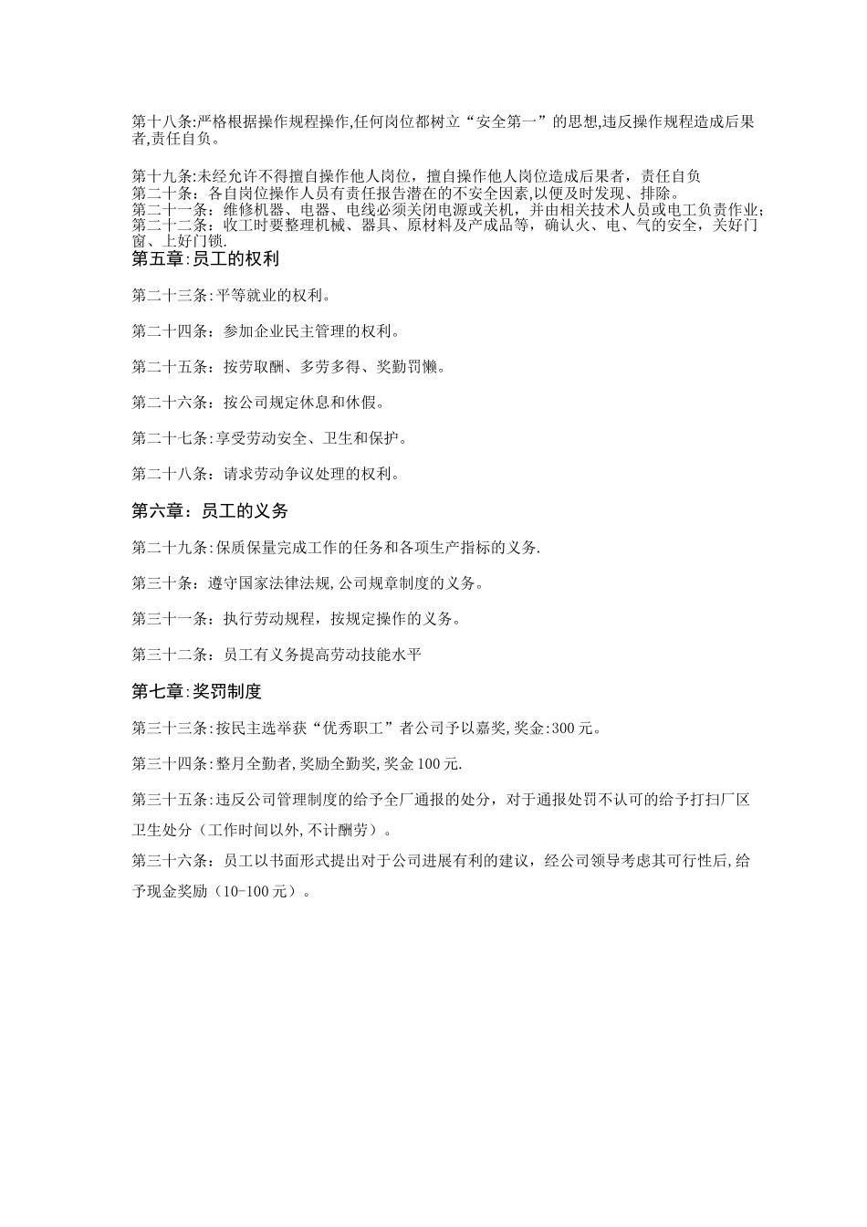
联润化工环保设备有限公司规章制度第一章:总则第一条:为保证顺利完成各项生产任务、经营目标、管理目标而制定本规章制度。第二条:规章制度包括生产制度、卫生制度、考勤制度、奖惩制度、安全制度等。第三条:本规章制度适用本公司的各部门的每一个员工。第二章:行政办公制度第四条:根据公司实际运作情况,定期召开生产计划、产品质量、人员培训会议.第五条:公司每一位员工必须按公司要求参加会议第六条:卫生管理制度 1。生产操作人员必须根据公司要求每日做好各自岗位的卫生清扫工作,保持清洁整齐。 2.各类原材料的堆放必须有各自直接使用者负责堆放整齐、安全、卫生、清洁. 3.每台设备由直接操作者负责保养、基本维修、清扫工作。 4。必须服从公司统一安排,做好公司环境卫生工作,保证厂容厂貌的干净。 5。食堂卫生、饮食的清洁工作由食堂炊事人员直接负责,预防食物中毒。第七条:公司的办公用品严禁使用与本公司无关的事宜。第八条:生产、办公场所严禁吸烟第九条:任何员工不能泄露公司的商业秘密和技术秘密。第十条:不说任何不利于公司和有损公司形象的话。第十一条:不作任何有害公司的事第十二条:工作期间,严禁串岗、离岗,出入厂物品人员必须填写出入厂证,同意核准方可进出。第十三条:宿舍里严禁大声喧哗,以免影响他人休息,严禁打架斗殴、聚众赌博。第十四条:必须按公司值日规定和要求清扫宿舍,保持其清洁卫生。第三章:考勤制度第十五条:严格遵守公司时间,不准迟到、早退,发现迟到、早退,视时间长短作相应处罚.第十六条:有事请假者,必须向负责人启示,批准同意后休假,未办理请假手续者作旷工处理。第十七条:任何请假以不影响公司生产为前提,由所在部门负责人批准,得到公司认可后方可休假,不可强行要假.第四章:安全生产管理制度第十八条:严格根据操作规程操作,任何岗位都树立“安全第一”的思想,违反操作规程造成后果者,责任自负。第十九条:未经允许不得擅自操作他人岗位,擅自操作他人岗位造成后果者,责任自负第二十条:各自岗位操作人员有责任报告潜在的不安全因素,以便及时发现、排除。第二十一条:维修机器、电器、电线必须关闭电源或关机,并由相关技术人员或电工负责作业;第二十二条:收工时要整理机械、器具、原材料及产成品等,确认火、电、气的安全,关好门窗、上好门锁.第五章:员工的权利第二十三条:平等就业的权利。第二十四条:参加企业民主管理的权利。第二十五条:按劳取酬、多劳多得、奖勤罚懒。...

1、当您付费下载文档后,您只拥有了使用权限,并不意味着购买了版权,文档只能用于自身使用,不得用于其他商业用途(如 [转卖]进行直接盈利或[编辑后售卖]进行间接盈利)。
2、本站所有内容均由合作方或网友上传,本站不对文档的完整性、权威性及其观点立场正确性做任何保证或承诺!文档内容仅供研究参考,付费前请自行鉴别。
3、如文档内容存在违规,或者侵犯商业秘密、侵犯著作权等,请点击“违规举报”。

碎片内容

中小企业规章制度范本

您可能关注的文档

确认删除?
VIP
微信客服
  • 扫码咨询
会员Q群
  • 会员专属群点击这里加入QQ群
客服邮箱
回到顶部