电脑桌面
添加小米粒文库到电脑桌面
安装后可以在桌面快捷访问

中小学和幼儿园教师资格考试标准

中小学和幼儿园教师资格考试标准_第1页
1/9
中小学和幼儿园教师资格考试标准_第2页
2/9
中小学和幼儿园教师资格考试标准_第3页
3/9
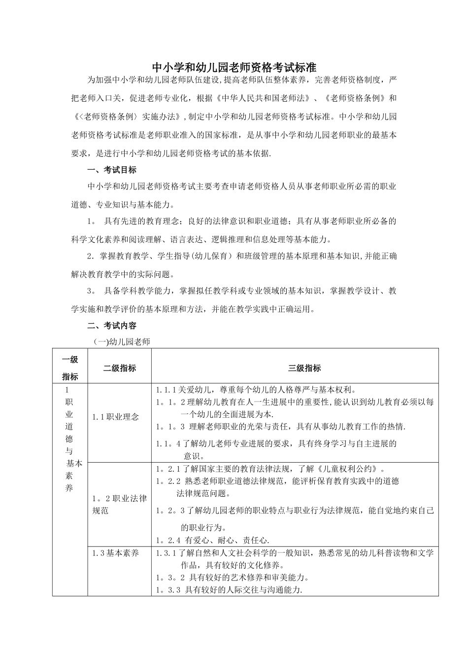
中小学和幼儿园老师资格考试标准(试行)教育部师范教育司 教育部考试中心二〇一一年十月中小学和幼儿园老师资格考试标准为加强中小学和幼儿园老师队伍建设,提高老师队伍整体素养,完善老师资格制度,严把老师入口关,促进老师专业化,根据《中华人民共和国老师法》、《老师资格条例》和《<老师资格条例〉实施办法》,制定中小学和幼儿园老师资格考试标准。中小学和幼儿园老师资格考试标准是老师职业准入的国家标准,是从事中小学和幼儿园老师职业的最基本要求,是进行中小学和幼儿园老师资格考试的基本依据.一、考试目标中小学和幼儿园老师资格考试主要考查申请老师资格人员从事老师职业所必需的职业道德、专业知识与基本能力。1。 具有先进的教育理念;良好的法律意识和职业道德;具有从事老师职业所必备的科学文化素养和阅读理解、语言表达、逻辑推理和信息处理等基本能力。2.掌握教育教学、学生指导(幼儿保育)和班级管理的基本原理和基本知识,并能正确解决教育教学中的实际问题。3。 具备学科教学能力,掌握拟任教学科或专业领域的基本知识,掌握教学设计、教学实施和教学评价的基本原理和方法,并能在教学实践中正确运用。二、考试内容(一)幼儿园老师一级指标二级指标三级指标1职业道德与基本素养1.1 职业理念1.1.1 关爱幼儿,尊重每个幼儿的人格尊严与基本权利。1。1。2 理解幼儿教育在人一生进展中的重要性,能认识到幼儿教育必须以每一个幼儿的全面进展为本.1。1。3 理解老师职业的光荣与责任,具有从事幼儿教育工作的热情.1.1。4 了解幼儿老师专业进展的要求,具有终身学习与自主进展的意识。1。2 职业法律规范1。2.1 了解国家主要的教育法律法规,了解《儿童权利公约》。1。2.2 熟悉老师职业道德法律规范,能评析保育教育实践中的道德法律规范问题。1。2。3 了解幼儿园老师的职业特点与职业行为法律规范,能自觉地约束自己的职业行为。1。2.4 有爱心、耐心、责任心.1.3 基本素养1.3.1 了解自然和人文社会科学的一般知识,熟悉常见的幼儿科普读物和文学作品,具有较好的文化修养。1。3。2 具有较好的艺术修养和审美能力。1。3.3 具有较好的人际交往与沟通能力.1。3。4 具有一定的阅读理解能力、语言与文字表达能力、信息获得与处理能力.2 教育知识与应用2.1 学 前 儿 童进展2.1。1 了解婴幼儿进展的基本原理。2。1.2 了解婴幼儿生理与心理进展的基本规律,熟悉幼儿身体发育、动作进展和认知、情绪情感、个性、社...

1、当您付费下载文档后,您只拥有了使用权限,并不意味着购买了版权,文档只能用于自身使用,不得用于其他商业用途(如 [转卖]进行直接盈利或[编辑后售卖]进行间接盈利)。
2、本站所有内容均由合作方或网友上传,本站不对文档的完整性、权威性及其观点立场正确性做任何保证或承诺!文档内容仅供研究参考,付费前请自行鉴别。
3、如文档内容存在违规,或者侵犯商业秘密、侵犯著作权等,请点击“违规举报”。

碎片内容

中小学和幼儿园教师资格考试标准

确认删除?
VIP
微信客服
  • 扫码咨询
会员Q群
  • 会员专属群点击这里加入QQ群
客服邮箱
回到顶部