电脑桌面
添加小米粒文库到电脑桌面
安装后可以在桌面快捷访问

中级财务会计自考试题及答案汇总

中级财务会计自考试题及答案汇总_第1页
1/22
中级财务会计自考试题及答案汇总_第2页
2/22
中级财务会计自考试题及答案汇总_第3页
3/22
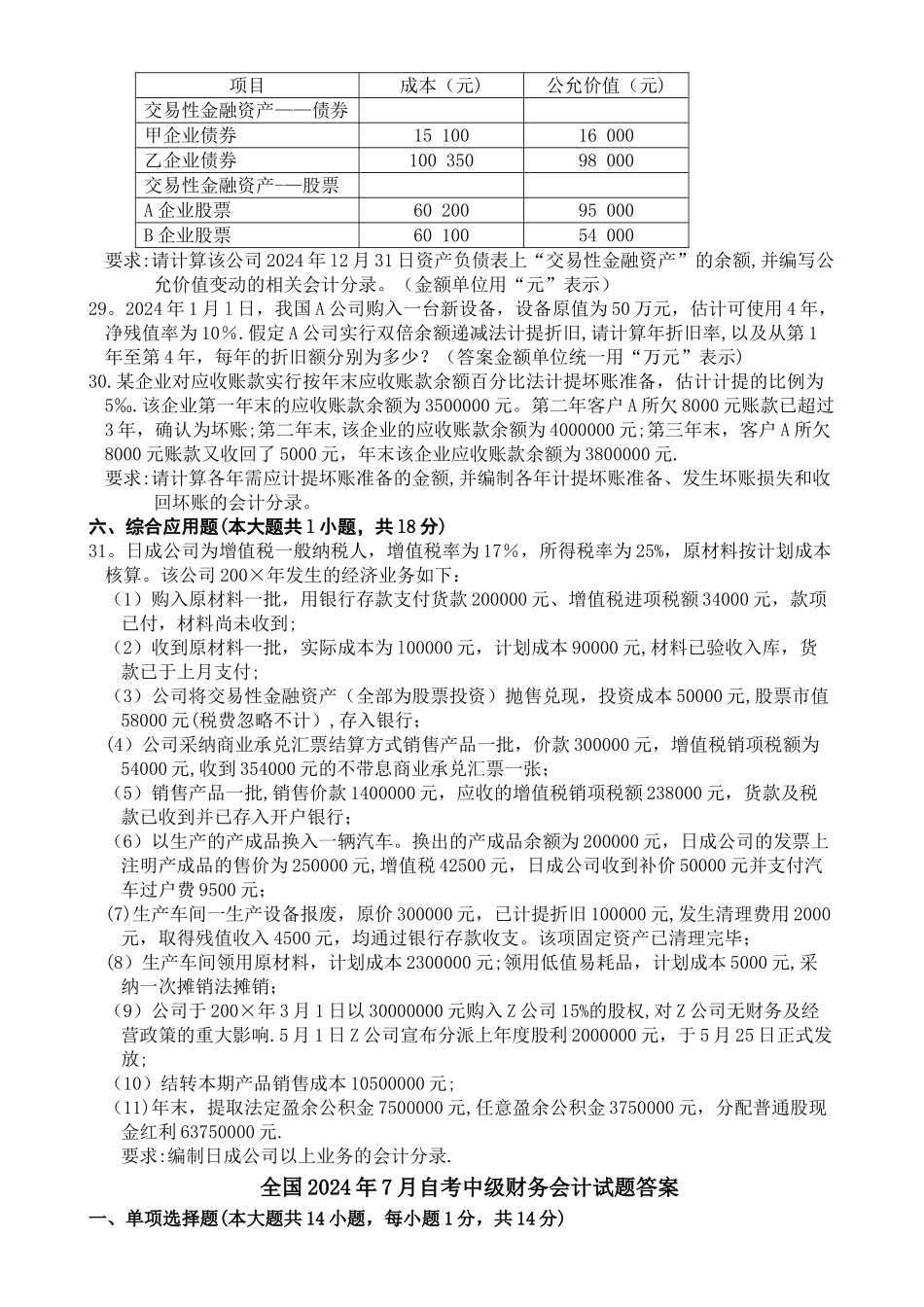
全国 2024 年 7 月高等教育自学考试中级财务会计试题课程代码:00155一、单项选择题(本大题共 14 小题,每小题 1 分,共 14 分)在每小题列出的四个备选项中只有一个选项是符合题目要求的,请将其代码填写在题后的括号内。错选、多选或未选均无分。1。资产负债表日,存货应当根据成本与可变现净值孰低计量,这一规定体现了会计信息质量要求的( )A。相关性 B。谨慎性 C.重要性D.实质重于形式2.下列各项中,属于其他货币资金的是( )A。存出投资款 B。支票 C.商业汇票 D。银行存款3。通过“应收票据”科目核算的票据是( )A。银行汇票 B。银行本票 C.商业汇票 D。支票4。某企业为一般纳税企业,其销售商品一批,增值税专用发票上标明的价款为 l0 万元,适用的增值税税率为 17%,为购买方代垫运杂费为 0。2 万元,款项尚未收回。该企业应确认的应收账款金额是( )A。10。0 万元 B。10。2 万元 C。 1l.7 万元 D.11。9 万元5.取得交易性金融资产所发生的相关交易费用,如支付给代理机构、券商的手续费和佣金,应当在发生时计入( )A。财务费用 B。投资收益 C.交易性金融资产-—成本 D。管理费用6.企业当期提取的坏账准备应计入( )A.管理费用 B.营业外支出 C。公允价值变动损益 D。资产减值损失7。某企业于 2 月 l5 日销售产品一批,应收账款为 10 万元,付款条件为“2/10,1/20,n/30”,客户已于 2 月 28 日付清款项,则该企业实收金额为( )A.9.0 万元 B。9。8 万元 C.9.9 万元 D。l0.0 万元8。企业持未到期的带息应收票据到银行贴现,其贴现收入小于票据面值的差额应( )A。借记“财务费用" B.贷记“财务费用” C。贷记“其他业务收入" D.贷记“管理费用”9。某商业企业采纳零售价法计算期末存货成本。本月初某库存商品成本为 20000 元,售价总额为 30000 元;本月购入该商品成本为 100000 元,相应的售价总额为 120000 元;本月该商品销售收入为 100000 元.该企业本月该商品的销售成本为( )A.33 333 元 B.40 000 元 C。80 000 元 D。96 667 元10.随同产品出售单独计价的包装物,其成本应借记的科目是( )A。其他业务成本 B。管理费用 C。生产成本 D。销售费用11。某企业以现金在二级市场购入股票 5000 股,每股市价 20 元,其中含 0。2 元/股的已宣告但尚未领取的现金股利,其他税费忽略不计,购入的股票作为交易性金融资产.该项交易性金融资产的初...

1、当您付费下载文档后,您只拥有了使用权限,并不意味着购买了版权,文档只能用于自身使用,不得用于其他商业用途(如 [转卖]进行直接盈利或[编辑后售卖]进行间接盈利)。
2、本站所有内容均由合作方或网友上传,本站不对文档的完整性、权威性及其观点立场正确性做任何保证或承诺!文档内容仅供研究参考,付费前请自行鉴别。
3、如文档内容存在违规,或者侵犯商业秘密、侵犯著作权等,请点击“违规举报”。

碎片内容

中级财务会计自考试题及答案汇总

确认删除?
VIP
微信客服
  • 扫码咨询
会员Q群
  • 会员专属群点击这里加入QQ群
客服邮箱
回到顶部