电脑桌面
添加小米粒文库到电脑桌面
安装后可以在桌面快捷访问

交通安全及车辆管理办法

交通安全及车辆管理办法_第1页
1/11
交通安全及车辆管理办法_第2页
2/11
交通安全及车辆管理办法_第3页
3/11
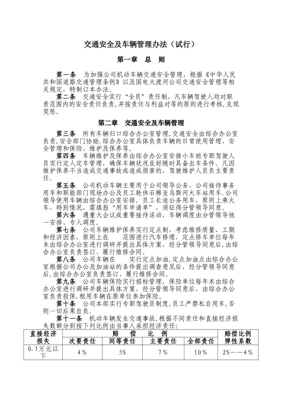
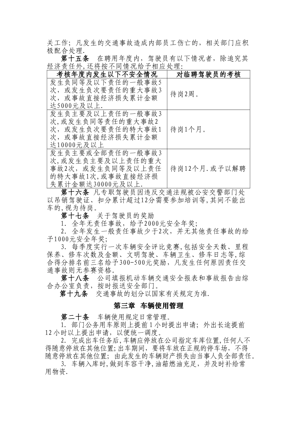
交通安全及车辆管理办法(试行)第一章 总 则第一条 为加强公司机动车辆交通安全管理,根据《中华人民共和国道路交通管理条例》以及国电大渡河公司交通安全管理等相关规定,特制订本办法。第二条 交通安全实行“全员”责任制,凡车辆驾驶人均对职责范围内的安全责任负责,并按责任与利益对等的原则进行考核,兑现奖惩。第二章 交通安全及车辆管理第三条 所有车辆归口综合办公室管理,交通安全由综合办公室负责,安全部门协助.综合办公室具体负责车辆的日常使用管理、安全管理和保险、维护及保养等。第四条 车辆维护及保养由综合办公室安排小车班专职驾驶人员实行定人定车管理,确保车辆状况良好随时具备出车条件。凡因维护保养不当造成交通事故或造成损害的,驾驶维护人员负主要责任。第五条 公司机动车辆主要用于公司领导公务、公司接待事务用车和职能部门现场办公及员工轮休石棉至乌斯河火车站用车.公司领导使用车辆由综合办公室安排。员工长途公务用车,原则上乘火车,特别情况,需填报“用车申请单”,须征得分管领导同意。第六条 遇重大会议或重要接待活动,车辆调度由分管领导统一安排、专人调度。第七条 公司车辆维护保养实行定点制,考虑维修质量、工期和经济因素,原则上在 范围进行汽车修理,定点修车单位每年末由综合办公室进行调研并提出具体方案,经分管领导同意后,由综合办公室负责签订、履行维修合同。第八条 公司车辆在 实行定点加油,定点加油点由综合办公室根据公司办公及加油站的条件提出调查意见后,经分管领导同意后,由综合办公室负责签订、履行维修合同。第九条 公司车辆保险实行招标管理,保险单位每年末由综合办公室进行调研并提出具体方案,经分管领导同意后,由综合办公室负责投保.租用车辆在原单位参加保险。第十条 公司本部实行专职驾驶员制度,员工严禁私自用车,否则一切后果自负.第十一条 机动车辆发生交通事故,根据不同责任和直接经济损失数额分别按下列比例由当事人承担经济责任: 直接经济损失赔 偿 比 例赔偿比例弹性系数次要责任同等责任主要责任全部责任0.1万元以下4%5%7%10%2%——4%0。1—1。0万元3%4%6%9%2%-—3%1.0—3。0万元2%3%5%8%1%—-2%3。0—5.0万元1%2%3%5%1%5。0万元以上另 行 处 理第十二条 机动车驾驶员有下列行为之一者,发生交通事故所造成的一切经济损失及法律责任自负:酒后驾驶机动车辆;私自用车;无证驾驶机动车;非专职驾驶人员驾驶公司车辆;将车交与无...

1、当您付费下载文档后,您只拥有了使用权限,并不意味着购买了版权,文档只能用于自身使用,不得用于其他商业用途(如 [转卖]进行直接盈利或[编辑后售卖]进行间接盈利)。
2、本站所有内容均由合作方或网友上传,本站不对文档的完整性、权威性及其观点立场正确性做任何保证或承诺!文档内容仅供研究参考,付费前请自行鉴别。
3、如文档内容存在违规,或者侵犯商业秘密、侵犯著作权等,请点击“违规举报”。

碎片内容

交通安全及车辆管理办法

确认删除?
VIP
微信客服
  • 扫码咨询
会员Q群
  • 会员专属群点击这里加入QQ群
客服邮箱
回到顶部