电脑桌面
添加小米粒文库到电脑桌面
安装后可以在桌面快捷访问

产品审核作业指导书讲解

产品审核作业指导书讲解_第1页
1/7
产品审核作业指导书讲解_第2页
2/7
产品审核作业指导书讲解_第3页
3/7
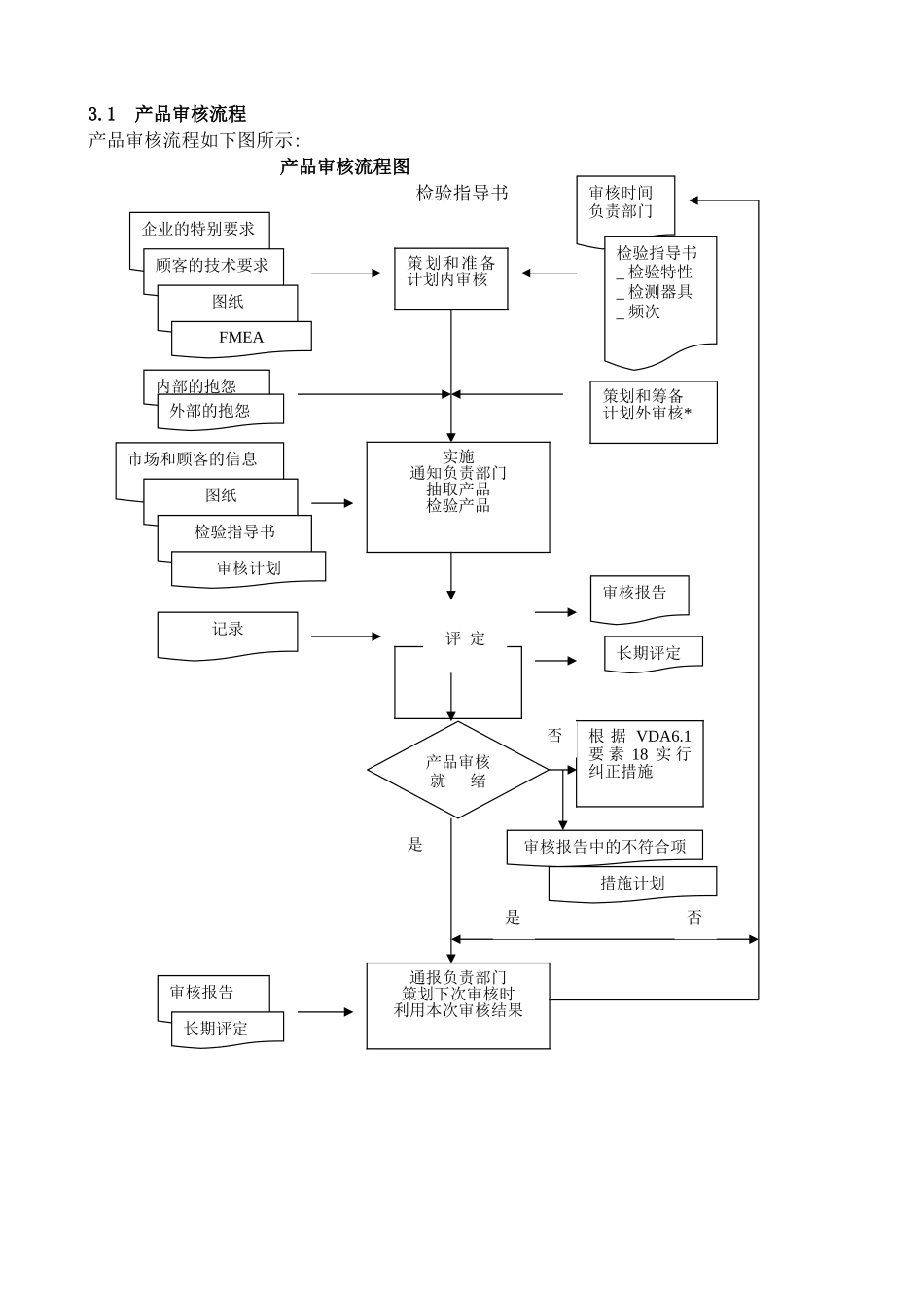
产品审核作业指导书产品审核通过对少量产品和/或零件进行检验来对质量保证的有效性进行评定,用产品质量来确认质量能力.此时对产品是否与规定的技术要求的或与顾客/供方特别协议相一致进行检验。在评定存在技术要求的偏差时,视目标的设定,焦点在于技术上的重要性对后续过程的意义或顾客反映的程度.产品审核是对新产品的特性进行检验,而不是对经过长时间使用后的产品进行检验。产品审核不能替代生产过程中的检验。产品审核定期进行。此时,由于特别的原因也可另外进行审核.须由具备相应素养的人员在实施审核前进行产品审核的规划和筹备工作。每次审核的结果、改进措施以及负责人必须记录存档。1。产品审核依据产品审核时,企业可使用下列判别依据:-检验开发结果与预定要求是否相符(例如:样件,零批量);—验证生产的均衡性;—识别缺陷、变化及趋势;—发现潜在的风险;-反映顾客的感受;—在处理顾客的期望与要求上提供决策帮助;—尽早对售后问题实行反应;—验证所实行措施的可信度;-法律规定。2。 产品审核的目的产品审核的任务是根据检验流程来检验(通常是)待发运产品是否与技术文件、图纸、法律规范、标准、法规以及其它额定“质量特性"的要求相符。虽然只是对少量的产品进行检验,但检验项目全面,而且从顾客的观点出发来进行。通过产品审核首先是要发现系统缺陷、重点缺陷以及较长期质量趋势。排除系统缺陷和随机缺陷的措施要强区分开.在严重情况下要在生产过程中实行紧急措施.每次审核反映的是一个短时段的状况.一段时间内所有审核的总体应反映出生产质量的潜力。每次审核的检验规范取决于该产品的复杂程度及产量。对于企业来说,产品审核的目的在于发现缺陷、了解是否符合图纸的要求和顾客的要求。可靠性试验也可以属于产品审核的范畴。在产品审核时了解顾客对产品的期望是必要的。应从外部评价顾客的期望并将其纳入产品审核中。例如:应评估顾客对噪音的感受,确定噪音对顾客的阻碍程度如何.供方或制造商通过产品审核既可以对产品的质量状况有一个全面的了解,也可以使顾客接收自己的产品。3。 产品审核产品审核是对检验细则的策划、实施、评定和记录存档,即:检验特性-定量和定性的特性。检验对象—有形产品。检验时间在一个生产工序结束后,交给下一个顾客(内部/外部)前.检验依据—额定要求.检验人员-独立的审核员。3.1 产品审核流程产品审核流程如下图所示:产品审核流程图检验指导书策划和准备计划内审核实施通知负责部门抽取产...

1、当您付费下载文档后,您只拥有了使用权限,并不意味着购买了版权,文档只能用于自身使用,不得用于其他商业用途(如 [转卖]进行直接盈利或[编辑后售卖]进行间接盈利)。
2、本站所有内容均由合作方或网友上传,本站不对文档的完整性、权威性及其观点立场正确性做任何保证或承诺!文档内容仅供研究参考,付费前请自行鉴别。
3、如文档内容存在违规,或者侵犯商业秘密、侵犯著作权等,请点击“违规举报”。

碎片内容

产品审核作业指导书讲解

您可能关注的文档

确认删除?
VIP
微信客服
  • 扫码咨询
会员Q群
  • 会员专属群点击这里加入QQ群
客服邮箱
回到顶部