电脑桌面
添加小米粒文库到电脑桌面
安装后可以在桌面快捷访问

人事管理办法

人事管理办法_第1页
1/4
人事管理办法_第2页
2/4
人事管理办法_第3页
3/4
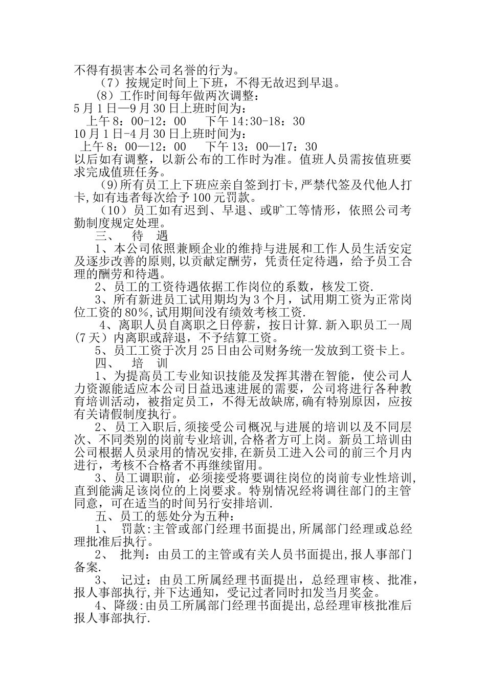
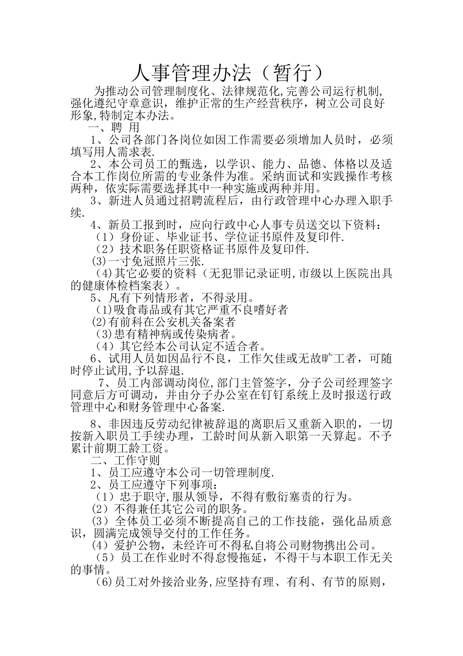
人事管理办法(暂行)为推动公司管理制度化、法律规范化,完善公司运行机制,强化遵纪守章意识,维护正常的生产经营秩序,树立公司良好形象,特制定本办法。 一、聘 用1、公司各部门各岗位如因工作需要必须增加人员时,必须填写用人需求表.2、本公司员工的甄选,以学识、能力、品德、体格以及适合本工作岗位所需的专业条件为准。采纳面试和实践操作考核两种,依实际需要选择其中一种实施或两种并用。3、新进人员通过招聘流程后,由行政管理中心办理入职手续.4、新员工报到时,应向行政中心人事专员送交以下资料:(1)身份证、毕业证书、学位证书原件及复印件.(2)技术职务任职资格证书原件及复印件.(3)一寸免冠照片三张.(4)其它必要的资料(无犯罪记录证明,市级以上医院出具的健康体检档案表)。5、凡有下列情形者,不得录用。(1)吸食毒品或有其它严重不良嗜好者(2)有前科在公安机关备案者(3)患有精神病或传染病者。(4)其它经本公司认定不适合者。6、试用人员如因品行不良,工作欠佳或无故旷工者,可随时停止试用,予以辞退. 7、员工内部调动岗位,部门主管签字,分子公司经理签字同意后方可调动,并由分子办公室在钉钉系统上及时报送行政管理中心和财务管理中心备案.8、非因违反劳动纪律被辞退的离职后又重新入职的,一切按新入职员工手续办理,工龄时间从新入职第一天算起。不予累计前期工龄工资。二、工作守则1、员工应遵守本公司一切管理制度. 2、员工应遵守下列事项:(1)忠于职守,服从领导,不得有敷衍塞责的行为。(2)不得兼任其它公司的职务。(3)全体员工必须不断提高自己的工作技能,强化品质意识,圆满完成领导交付的工作任务。(4)爱护公物,未经许可不得私自将公司财物携出公司。(5)员工在作业时不得怠慢拖延,不得干与本职工作无关的事情。(6)员工对外接洽业务,应坚持有理、有利、有节的原则,不得有损害本公司名誉的行为。(7)按规定时间上下班,不得无故迟到早退。(8)工作时间每年做两次调整:5 月 1 日—9 月 30 日上班时间为: 上午 8:00-12:00 下午 14:30-18:3010 月 1 日-4 月 30 日上班时间为: 上午 8:00—12:00 下午 13:00—17:30以后如有调整,以新公布的工作时为准。值班人员需按值班要求完成值班任务。(9)所有员工上下班应亲自签到打卡,严禁代签及代他人打卡,如有违者每次给予 100 元罚款。(10)员工如有迟到、早退、或旷工等情形,依照公司考勤制度规定处理。三、 待 遇1...

1、当您付费下载文档后,您只拥有了使用权限,并不意味着购买了版权,文档只能用于自身使用,不得用于其他商业用途(如 [转卖]进行直接盈利或[编辑后售卖]进行间接盈利)。
2、本站所有内容均由合作方或网友上传,本站不对文档的完整性、权威性及其观点立场正确性做任何保证或承诺!文档内容仅供研究参考,付费前请自行鉴别。
3、如文档内容存在违规,或者侵犯商业秘密、侵犯著作权等,请点击“违规举报”。

碎片内容

人事管理办法

确认删除?
VIP
微信客服
  • 扫码咨询
会员Q群
  • 会员专属群点击这里加入QQ群
客服邮箱
回到顶部