电脑桌面
添加小米粒文库到电脑桌面
安装后可以在桌面快捷访问

人力资源管理岗位资格考试提纲及答案

人力资源管理岗位资格考试提纲及答案_第1页
1/4
人力资源管理岗位资格考试提纲及答案_第2页
2/4
人力资源管理岗位资格考试提纲及答案_第3页
3/4
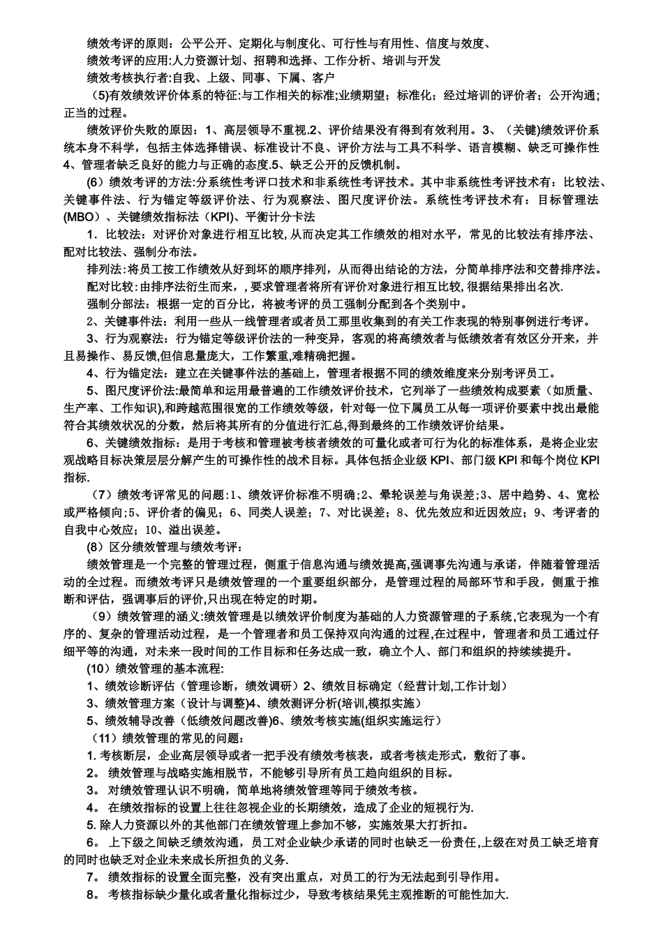
人力资源管理复习提纲一、人力资源的概念、特征1、人力资源概念:能够推动国民经济和社会进展的具有智力劳动和体力劳动能力的人的总和,包括质量和数量两个方面.人力资源特征:1、自有性 2、生物性 3、时效性 4、制造性 5、能动性 6、连续性。2、什么是人力资源管理?运用现代化的科学方法,对与一定物力相结合的人力进行合理的组织、培训和调配,使人力、物力保持最佳比例,同时对人的思想、心理和行为进行恰当的诱导、控制和协调,充分发挥人的主观能动性,使人尽其才、事得其人、人事相宜,以实现组织的目标。3、现代人力资源管理的主要内容:职位分析与职位评价、人员招聘、培训与开发、绩效考核、薪酬与福利、员工关系管理、人事管理、职业生涯管理4、传统人事管理和现代人力资源管理有什么差别?项目现代人力资源管理传统人事管理观念视员工为有价值的重要资源视员工为成本负担目的满足员工自我进展的需要,保障企业的长远利益实现保障企业短期目标的实现模式以人为中心以事为中心性质战略性战术、业务性深度主动、注重开发被动、注重管好地位决策层执行层工作方式参加、透明控制与其他部门的关系和谐、合作对立、抵触对待员工的态度尊重、民主命令、独裁角色挑战、变化例行、记载部门属性生产与效益部门非生产、非效益部门5、现代人力资源管理为什么会出现?历史背景:两个阵营:西方与东方的对峙,中国、印度、南美-日本、德国、澳洲 ;战后欧洲重建经验的反思:马歇尔计划的成功与欧洲的迅速复兴;1950-1970 年代西方经济的黄金进展时期;临着挑战:求解“经济增长之谜” 社会进展:技术进步推动体力解放;产业提升—第一二产业转向第三产业;社会的信息化、知识化决定经济社会进展的主要动力不再是资本等物质性资源而是以人为载体的创意、知识、技术。二、员工招聘含义、意义,招聘管理的内容,招聘的途径,面试(1)员工招聘的含义:员工招聘有广义和狭义之分.广义的员工招聘包括招募、选拔、录用、评估等一系列活动。狭义的员工招聘仅指人才吸引与选拔,它是人才聘用或聘任的基础和前提。(2)员工招聘程序:1、人力规划、职位分析;2、招聘计划,包括空缺职位、需求数量、任职资格、时间地点、成本收益;3、招募,包括了解市场、布信息、接受申请;4、甄选,包括初选(材料)、笔试、面试、测评、体检 5、聘用,包括作出决策、发出通知、岗前培训、试用、签订合同。6、评估包括,程序、技能、效率.(3)意义:1、决定了组织能否吸纳到优秀的员...

1、当您付费下载文档后,您只拥有了使用权限,并不意味着购买了版权,文档只能用于自身使用,不得用于其他商业用途(如 [转卖]进行直接盈利或[编辑后售卖]进行间接盈利)。
2、本站所有内容均由合作方或网友上传,本站不对文档的完整性、权威性及其观点立场正确性做任何保证或承诺!文档内容仅供研究参考,付费前请自行鉴别。
3、如文档内容存在违规,或者侵犯商业秘密、侵犯著作权等,请点击“违规举报”。

碎片内容

人力资源管理岗位资格考试提纲及答案

您可能关注的文档

确认删除?
VIP
微信客服
  • 扫码咨询
会员Q群
  • 会员专属群点击这里加入QQ群
客服邮箱
回到顶部