电脑桌面
添加小米粒文库到电脑桌面
安装后可以在桌面快捷访问

人力资源管理师二级-绩效管理

人力资源管理师二级-绩效管理_第1页
1/25
人力资源管理师二级-绩效管理_第2页
2/25
人力资源管理师二级-绩效管理_第3页
3/25
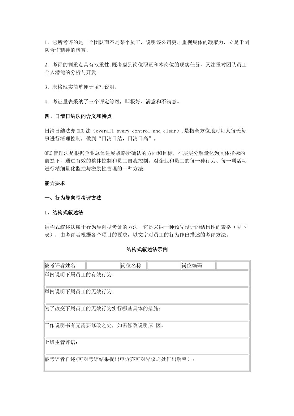
第四章 绩效管理第一节 绩效考评的方法与应用第一单元 绩效考评的方法学习目标掌握绩效考评的分类依据、绩效考评的各种具体方法。知识要求一、绩效考评的效标1.效标的含义效标是指评价员工绩效的指标及标准,为了实现组织目标,对个人或集体的绩效应当达到的水平要求.2.效标的类别第一类属于特征性效标,即考量员工是怎样的一个人,侧重点是员工的个人特质.第二类属于行为性效标,其侧重点是考量“员工如何执行上级指令,如何工作”,这类效标对人际接触和交往频繁的工作岗位尤其重要.第三类属于结果性效标,其侧重点是考量“员工完成哪些工作任务,其工作成效如何?"结果性效标最常见的问题是若干质化指标较难以量化.二、绩效考评方法的种类1.行为导向型的考评方法,包括:主观考评方法,主要有排列法、选择排列法、成对比较法、强制分配法和结构式叙述法;客观考评方法,主要有关键事件法、强迫选择法、行为定位法、行为观察法和加权选择量表法。2.结果导向型的绩效考评方法,主要有目标管理法、绩效标准法、短文法、直接指标法、成绩记录法和劳动定额法.3.综合型的绩效考评方法,主要有图解式评价量表法、合成考评法、日清日结和评价中心法。三、合成考评法的含义和特点合成考评法:是将几种比较有效的绩效考评方法综合在一起,对组织或员工个人进行考评的一种方法。它有以下几个特点:1.它所考评的是一个团队而不是某个员工,说明该公司更加重视集体的凝聚力,立足于团队合作精神的培育。2.考评的侧重点具有双重性,既考虑到岗位职责和本岗位的现实任务,又注重对团队员工个人潜能的分析与开发.3.表格现实简单便于填写说明。4.考证量表采纳了三个评定等级,即极好、满意和不满意。四、日清日结法的含义和特点日清日结法亦 OEC 法(overall every control and clear),是指全方位地对每人每天每事进行清理控制,做到“日清日结,日清日高”。OEC 管理法是根据企业总体进展战略所确认的方向和目标,在层层分解量化为具体指标的前提下,通过有效的整体控制和员工自我控制,对企业和员工的每一种行为、每一项活动进行精细量化监控与激励性管理的一种方法.能力要求一、行为导向型考评方法1、结构式叙述法结构式叙述法属于行为导向型考证的方法,它是采纳一种预先设计的结构性的表格(见下表),由考评者根据各个项目的要求,以文字对员工的行为作出描述的考评方法。结构式叙述法示例被考评者姓名 岗位名称 岗位编码 举例说明下属员...

1、当您付费下载文档后,您只拥有了使用权限,并不意味着购买了版权,文档只能用于自身使用,不得用于其他商业用途(如 [转卖]进行直接盈利或[编辑后售卖]进行间接盈利)。
2、本站所有内容均由合作方或网友上传,本站不对文档的完整性、权威性及其观点立场正确性做任何保证或承诺!文档内容仅供研究参考,付费前请自行鉴别。
3、如文档内容存在违规,或者侵犯商业秘密、侵犯著作权等,请点击“违规举报”。

碎片内容

人力资源管理师二级-绩效管理

您可能关注的文档

确认删除?
VIP
微信客服
  • 扫码咨询
会员Q群
  • 会员专属群点击这里加入QQ群
客服邮箱
回到顶部