电脑桌面
添加小米粒文库到电脑桌面
安装后可以在桌面快捷访问

人力资源部招聘流程图及分析

人力资源部招聘流程图及分析_第1页
1/6
人力资源部招聘流程图及分析_第2页
2/6
人力资源部招聘流程图及分析_第3页
3/6
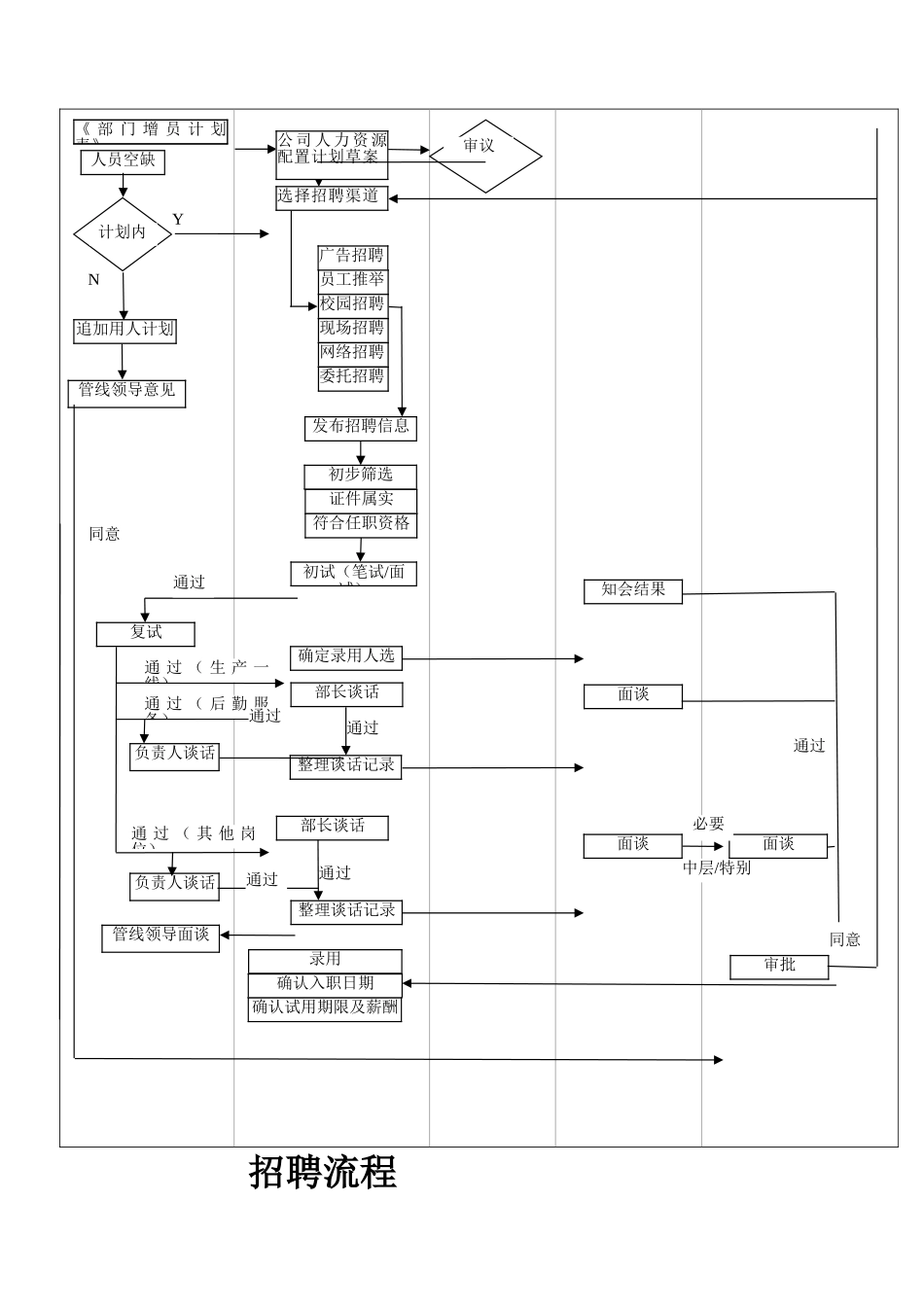
招聘流程图用人部门人力资源部行政办公室人力资源总监总裁或执行总裁 招聘流程人员空缺计划内NY追加用人计划广告招聘发布招聘信息初步筛选复试通过通 过 ( 生 产 一线)确定录用人选公 司 人 力 资 源配置计划草案审议员工推举校园招聘现场招聘网络招聘委托招聘证件属实符合任职资格初试(笔试/面试)知会结果通 过 ( 后 勤 服务)部长谈话面谈通 过 ( 其 他 岗位)负责人谈话整理谈话记录中层/特别通过面谈必要部长谈话负责人谈话管线领导面谈通过面谈整理谈话记录管线领导意见审批同意同意录用通过确认入职日期确认试用期限及薪酬通过通过选择招聘渠道《 部 门 增 员 计 划表》1、 凡公司招聘人员(新增编人员或编制内缺员)必须由用人部门填写《人员需求申请表》,经主管领导审核,送人力资源部核对是否符合定编定岗要求,再由人力资源主管报公司总经理批准并列入公司招聘计划.审批流程:用人部门申请→主管领导审核→人力资源部主管审核→总经理审批.2、人力资源部主管根据人员需求申请表拟订招聘方案和岗位说明,与相适合的媒介统一发布公开招聘信息或从公司人才库里选聘合适的人才。 3、聘任各级员工以品德优秀、学识、外形、能力、经验、体格适合于所任岗位为原则. 4、*日常招聘:应聘人员由人力资源部接待、预约,指导应聘人员填写求职申请表,调查了解核实应聘人员所提供信息的真实性,初步筛选后,再协同用人部门复试,最后上报总经理批示。 *集中招聘:应聘人员由人力资源部初选,再由用人部门、公司领导成立招聘考核组,由考核组集中面试考评,并将集体讨论意见报总经理批示。 *如遇特别优秀人才,人力资源部主管可随时向总经理汇报,采纳简易程序,以避开错失人才。 5、试用人员到职前应到公司人力资源部报到,经人力资源部进行企业文化教育和岗前公司制度培训合格,并将员工试用通知表送交用人部门后方可上岗。 6、试用人员经试用考核合格者(表现优秀者可建议缩短试用期),在试用期满后由其部门主管及时填报员工转正审批表,由试用者本人填写个人评定及个人总结,经人力资源部主管审核,呈报公司领导批准后办理有关转正员工的手续. 7、在试用期间,若试用人员表现欠佳者,应由其直属主管建议延长试用或停止试用,并在员工试用通知表上签署意见,由试用者本人签字确认,经人力资源部主管审核后辞退. 8、如各部门未按上述规定流程擅自聘用人员,公司将不予认可,并不予计发工资。 9、公司一般员工...

1、当您付费下载文档后,您只拥有了使用权限,并不意味着购买了版权,文档只能用于自身使用,不得用于其他商业用途(如 [转卖]进行直接盈利或[编辑后售卖]进行间接盈利)。
2、本站所有内容均由合作方或网友上传,本站不对文档的完整性、权威性及其观点立场正确性做任何保证或承诺!文档内容仅供研究参考,付费前请自行鉴别。
3、如文档内容存在违规,或者侵犯商业秘密、侵犯著作权等,请点击“违规举报”。

碎片内容

人力资源部招聘流程图及分析

您可能关注的文档

确认删除?
VIP
微信客服
  • 扫码咨询
会员Q群
  • 会员专属群点击这里加入QQ群
客服邮箱
回到顶部