电脑桌面
添加小米粒文库到电脑桌面
安装后可以在桌面快捷访问

仓库的作业指导书

仓库的作业指导书_第1页
1/4
仓库的作业指导书_第2页
2/4
仓库的作业指导书_第3页
3/4
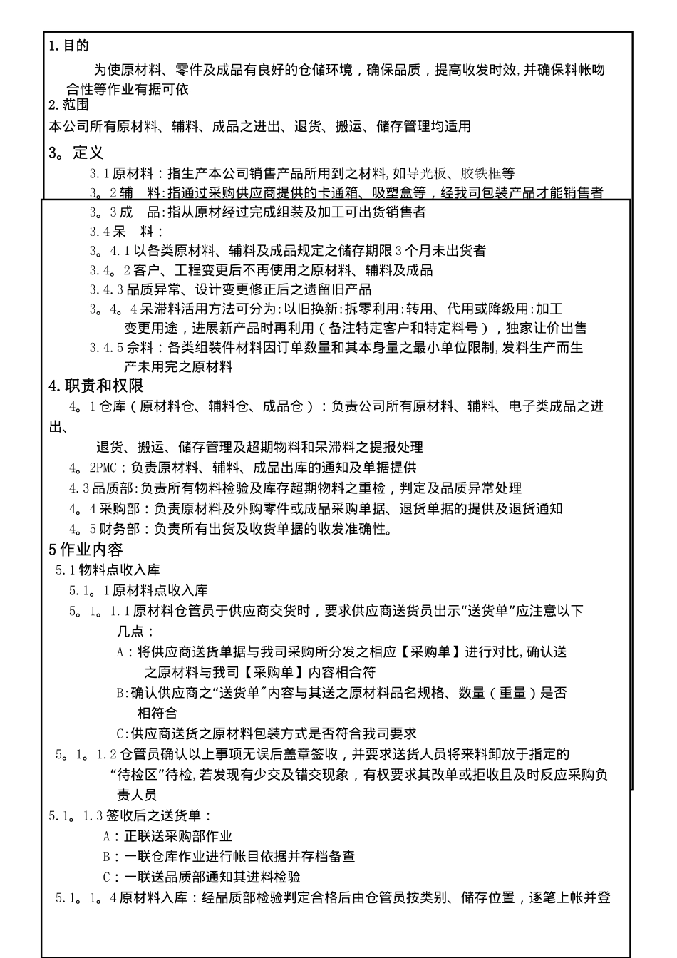
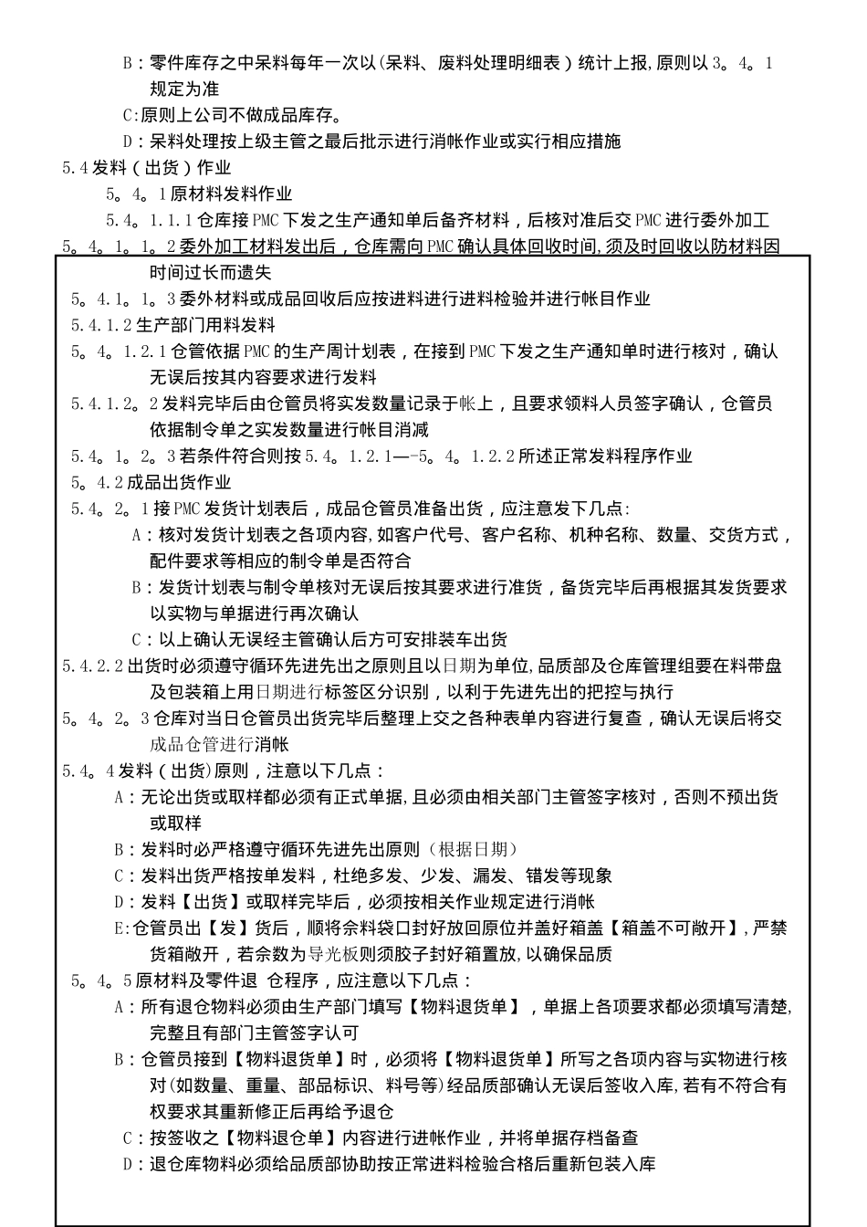
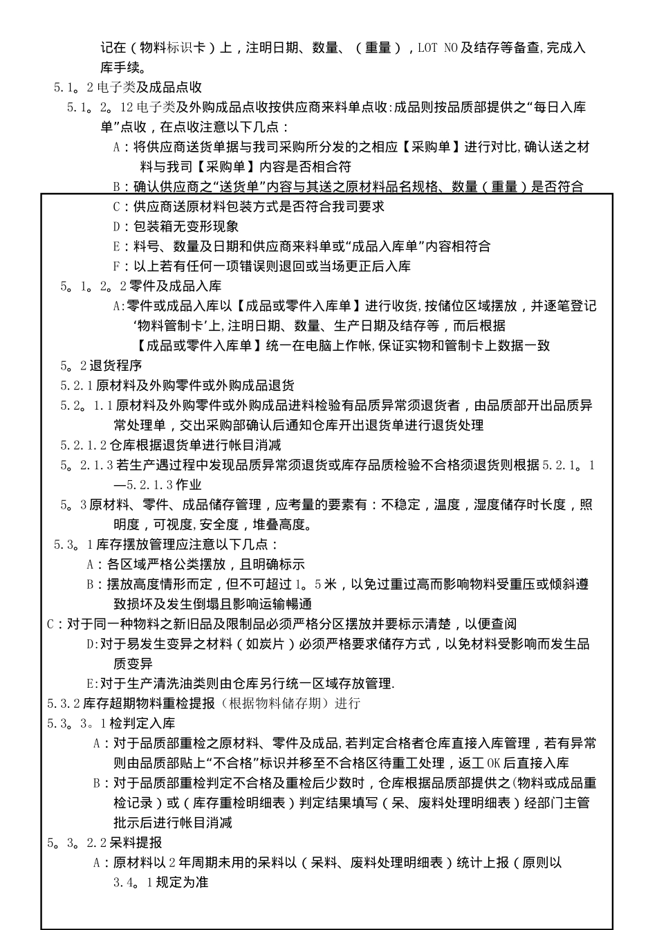
1.目的为使原材料、零件及成品有良好的仓储环境,确保品质,提高收发时效,并确保料帐吻合性等作业有据可依2.范围本公司所有原材料、辅料、成品之进出、退货、搬运、储存管理均适用3。定义 3.1 原材料:指生产本公司销售产品所用到之材料,如导光板、胶铁框等 3。2 辅 料:指通过采购供应商提供的卡通箱、吸塑盒等,经我司包装产品才能销售者 3。3 成 品:指从原材经过完成组装及加工可出货销售者 3.4 呆 料: 3。4.1 以各类原材料、辅料及成品规定之储存期限 3 个月未出货者 3.4。2 客户、工程变更后不再使用之原材料、辅料及成品 3.4.3 品质异常、设计变更修正后之遗留旧产品 3。4。4 呆滞料活用方法可分为:以旧换新:拆零利用:转用、代用或降级用:加工变更用途,进展新产品时再利用(备注特定客户和特定料号),独家让价出售 3.4.5 佘料:各类组装件材料因订单数量和其本身量之最小单位限制,发料生产而生产未用完之原材料4.职责和权限4。1 仓库(原材料仓、辅料仓、成品仓):负责公司所有原材料、辅料、电子类成品之进出、退货、搬运、储存管理及超期物料和呆滞料之提报处理 4。2PMC:负责原材料、辅料、成品出库的通知及单据提供 4.3 品质部:负责所有物料检验及库存超期物料之重检,判定及品质异常处理 4。4 采购部:负责原材料及外购零件或成品采购单据、退货单据的提供及退货通知 4。5 财务部:负责所有出货及收货单据的收发准确性。5 作业内容5.1 物料点收入库 5.1。1 原材料点收入库 5。1。1.1“”原材料仓管员于供应商交货时,要求供应商送货员出示 送货单 应注意以下几点: A:将供应商送货单据与我司采购所分发之相应【采购单】进行对比,确认送之原材料与我司【采购单】内容相合符 B:“确认供应商之 送货单"内容与其送之原材料品名规格、数量(重量)是否相符合 C:供应商送货之原材料包装方式是否符合我司要求 5。1。1.2 仓管员确认以上事项无误后盖章签收,并要求送货人员将来料卸放于指定的“”待检区 待检,若发现有少交及错交现象,有权要求其改单或拒收且及时反应采购负责人员5.1。1.3 签收后之送货单: A:正联送采购部作业 B:一联仓库作业进行帐目依据并存档备查 C:一联送品质部通知其进料检验 5.1。1。4 原材料入库:经品质部检验判定合格后由仓管员按类别、储存位置,逐笔上帐并登 记在(物料标识卡)上,注明日期、数量、(重量),LOT NO 及结存等备查,完成入库手续。 ...

1、当您付费下载文档后,您只拥有了使用权限,并不意味着购买了版权,文档只能用于自身使用,不得用于其他商业用途(如 [转卖]进行直接盈利或[编辑后售卖]进行间接盈利)。
2、本站所有内容均由合作方或网友上传,本站不对文档的完整性、权威性及其观点立场正确性做任何保证或承诺!文档内容仅供研究参考,付费前请自行鉴别。
3、如文档内容存在违规,或者侵犯商业秘密、侵犯著作权等,请点击“违规举报”。

碎片内容

仓库的作业指导书

您可能关注的文档

确认删除?
VIP
微信客服
  • 扫码咨询
会员Q群
  • 会员专属群点击这里加入QQ群
客服邮箱
回到顶部