电脑桌面
添加小米粒文库到电脑桌面
安装后可以在桌面快捷访问

仓库管理规定及流程图

仓库管理规定及流程图_第1页
1/3
仓库管理规定及流程图_第2页
2/3
仓库管理规定及流程图_第3页
3/3
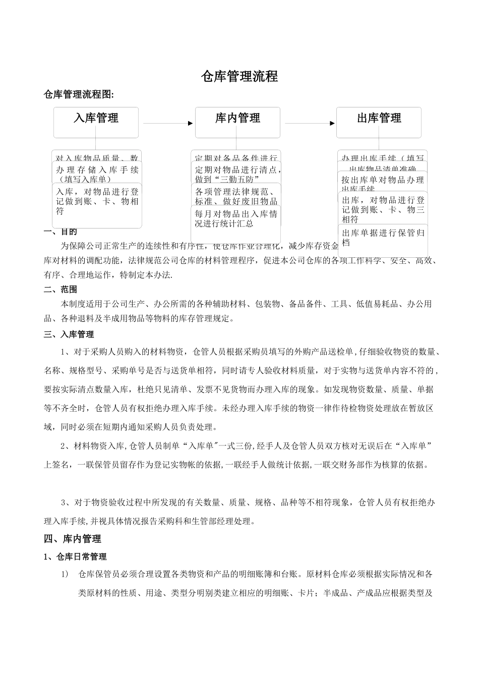
仓库管理流程仓库管理流程图:一、目的为保障公司正常生产的连续性和有序性,使仓库作业合理化,减少库存资金占用,为了更好地发挥仓库对材料的调配功能,法律规范公司仓库的材料管理程序,促进本公司仓库的各项工作科学、安全、高效、有序、合理地运作,特制定本办法.二、范围本制度适用于公司生产、办公所需的各种辅助材料、包装物、备品备件、工具、低值易耗品、办公用品、各种退料及半成用物品等物料的库存管理规定。三、入库管理 1、对于采购人员购入的材料物资,仓管人员根据采购员填写的外购产品送检单 ,仔细验收物资的数量、名称、规格型号、采购单号是否与送货单相符,同时请专人验收材料质量,对于实物与送货单内容不符的 ,要按实际清点数量入库,杜绝只见清单、发票不见货物而办理入库的现象。如发现物资数量、质量、单据等不齐全时,仓管人员有权拒绝办理入库手续。未经办理入库手续的物资一律作待检物资处理放在暂放区域,同时必须在短期内通知采购人员负责处理。 2、材料物资入库,仓管人员制单“入库单"一式三份,经手人及仓管人员双方核对无误后在“入库单”上签名,一联保管员留存作为登记实物帐的依据,一联经手人做统计依据,一联交财务部作为核算的依据。 3、对于物资验收过程中所发现的有关数量、质量、规格、品种等不相符现象,仓管人员有权拒绝办理入库手续,并视具体情况报告采购科和生管部经理处理。四、库内管理1、仓库日常管理1)仓库保管员必须合理设置各类物资和产品的明细账簿和台账。原材料仓库必须根据实际情况和各类原材料的性质、用途、类型分明别类建立相应的明细账、卡片;半成品、产成品应根据类型及入库管理库内管理出库管理对入库物品质量、数量进行严格验收办 理 存 储 入 库 手 续(填写入库单)入库,对物品进行登记做到账、卡、物相符定期对备品备件进行检查定期对物品进行清点,做到“三勤五防”办理出库手续(填写出库单)出库物品清单准确各项管理法律规范、标准、做好废旧物品回归、保管按出库单对物品办理出库手续每月对物品出入库情况进行统计汇总出库,对物品进行登记做到账、卡、物三相符出库单据进行保管归档规格型号设立明细账、卡片;财务部门与仓库所建账簿及顺序编号必须互相统一,相互一致。合格品、逾期品、失效品、料废、退回成品、返修成品应分别建账反映。2)必须严格按系统和仓库管理规程进行日常操作,仓库保管员对当日发生的业务必须及时逐笔录入系统(冠唐软件),做到日清日...

1、当您付费下载文档后,您只拥有了使用权限,并不意味着购买了版权,文档只能用于自身使用,不得用于其他商业用途(如 [转卖]进行直接盈利或[编辑后售卖]进行间接盈利)。
2、本站所有内容均由合作方或网友上传,本站不对文档的完整性、权威性及其观点立场正确性做任何保证或承诺!文档内容仅供研究参考,付费前请自行鉴别。
3、如文档内容存在违规,或者侵犯商业秘密、侵犯著作权等,请点击“违规举报”。

碎片内容

仓库管理规定及流程图

您可能关注的文档

确认删除?
VIP
微信客服
  • 扫码咨询
会员Q群
  • 会员专属群点击这里加入QQ群
客服邮箱
回到顶部