电脑桌面
添加小米粒文库到电脑桌面
安装后可以在桌面快捷访问

2025年冀教版四年级数学下册概念知识点VIP专享

2025年冀教版四年级数学下册概念知识点_第1页
1/5
2025年冀教版四年级数学下册概念知识点_第2页
2/5
2025年冀教版四年级数学下册概念知识点_第3页
3/5
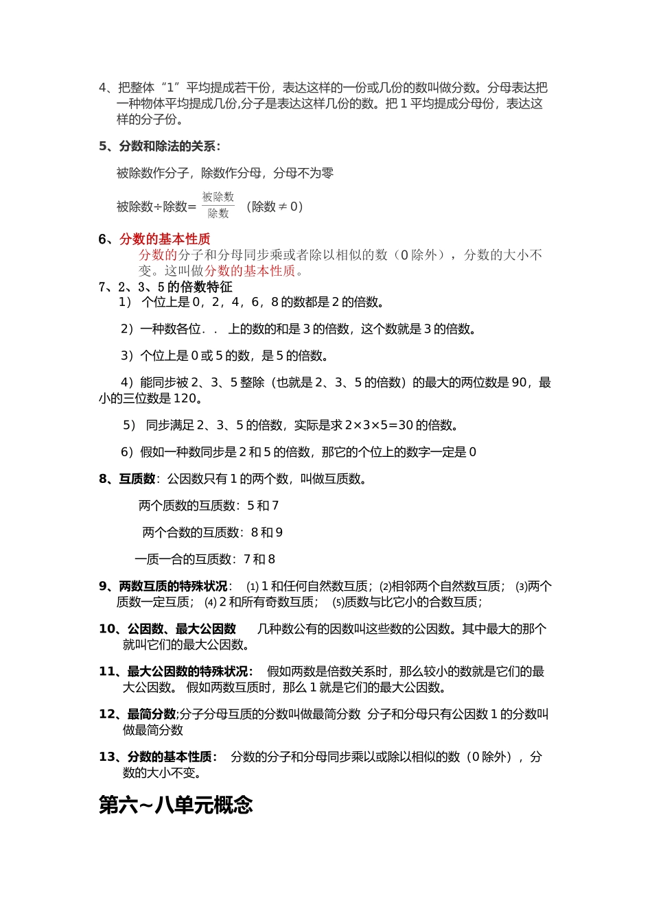
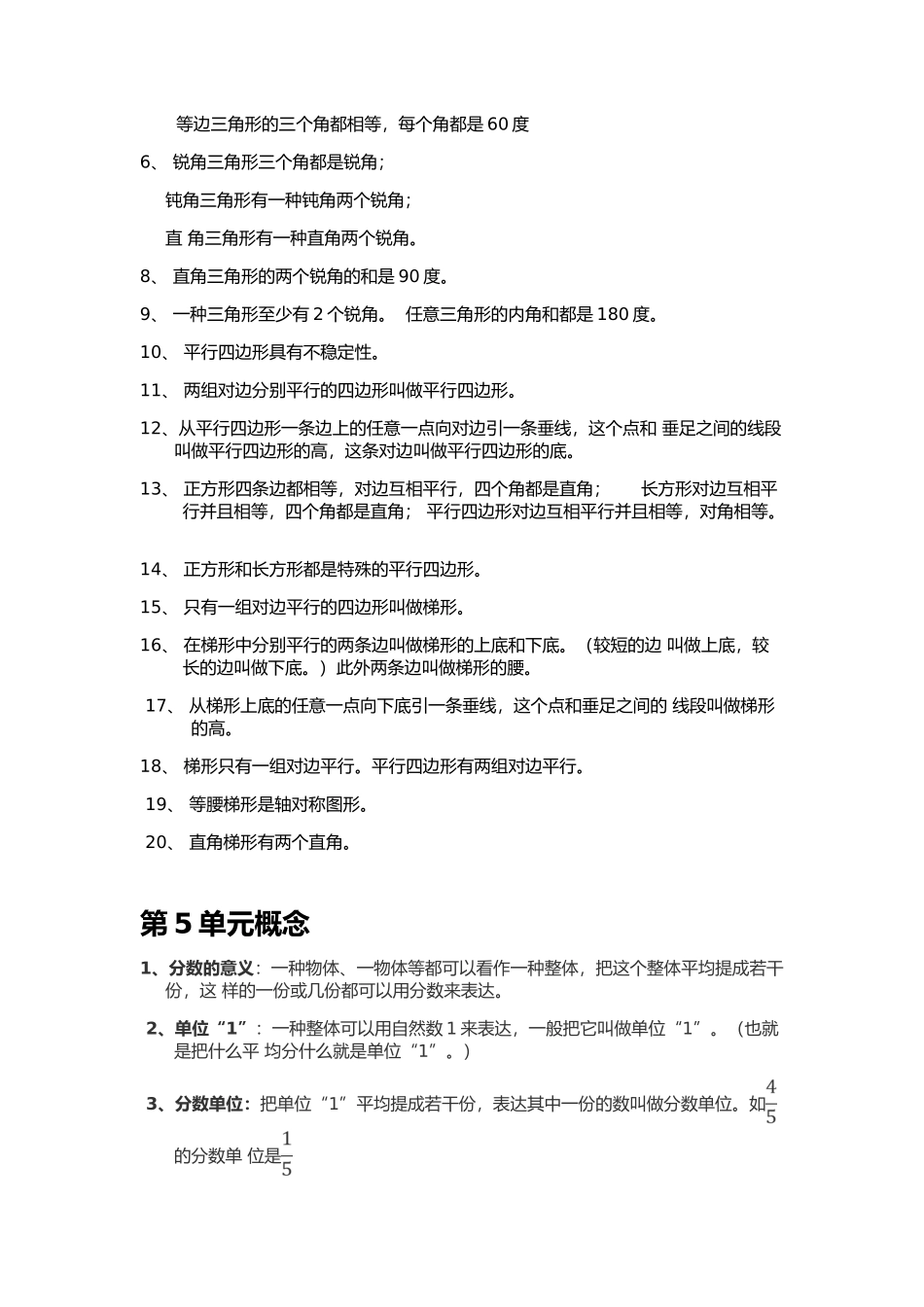
第 1~3 单元概念公式1、长方形面积=长×宽 用字母表达:S=ab 长方形周长=(长+宽)×2 用字母表达:C=2(a+b)2、 正方形面积=边长×边长 用字母表达:S=a² 正方形周长=边长×4 用字母表达:C=4a 3、旅程=速度×时间 时间=旅程÷速度 速度=旅程÷时间4、 总价=单价×数量 单价=总价÷数量 数量=总价÷单价 5、 加法互换律:两个加数相加,互换加数的位置,和不变。这叫做加法互换律。 a+b=b+a 6、加法结合律:三个数相加,先加前两个数或先加后两个数,和相等。这叫做加法结合律。 (a+b)+c=a+(b+c)7、乘法互换律:两个因数相乘,互换因数的位置,积不变。这叫做乘法互换律。 a×b=b×a 8、乘法结合律: 三个数相乘,先乘前两个数或先乘后两个数,积不变。这叫做乘法结合律。 (a×b)×c=a×(b×c) 9、乘法分派律:两个数的和乘一种数,等于两个加数分别乘这个数,再相加。这叫乘法分派律。 (a+b)×c=a×c+b×c 10、积的变化规律:(1) 在乘法里,一种因数不变,另一种因数乘一种数或除以一种不为 0 的数,积也乘或除以相似的数。 (2)在乘法中,一种因数扩大或缩小若干倍(0 除外),另一种因数缩小或扩大相似的倍数,积不变. 第 4 单元概念 1、 三角形具有稳定性。 2、 三角形任意两边之和不小于第三边。 3、 三角形按角分可以分为:锐角三角形、直角三角形、钝角三角形。 三角形按边分可以分为:不等边三角、等腰三角形、(等边三角形) 4、 等边三角形是特殊的等腰三角形。 5、 等腰三角形两条腰相等,两个底角相等; 等边三角形的三个角都相等,每个角都是 60 度 6、 锐角三角形三个角都是锐角;钝角三角形有一种钝角两个锐角;直 角三角形有一种直角两个锐角。 8、 直角三角形的两个锐角的和是 90 度。 9、 一种三角形至少有 2 个锐角。 任意三角形的内角和都是 180 度。 10、 平行四边形具有不稳定性。 11、 两组对边分别平行的四边形叫做平行四边形。 12、从平行四边形一条边上的任意一点向对边引一条垂线,这个点和 垂足之间的线段叫做平行四边形的高,这条对边叫做平行四边形的底。 13、 正方形四条边都相等,对边互相平行,四个角都是直角; 长方形对边互相平行并且相等,四个角都是直角; 平行四边形对边互相平行并且相等,对角相等。 14、 正方形和长方形都是特殊的平行四边形。 15、 只有一组对边平行的四边形叫做梯形。 16、 在梯形中分别...

1、当您付费下载文档后,您只拥有了使用权限,并不意味着购买了版权,文档只能用于自身使用,不得用于其他商业用途(如 [转卖]进行直接盈利或[编辑后售卖]进行间接盈利)。
2、本站所有内容均由合作方或网友上传,本站不对文档的完整性、权威性及其观点立场正确性做任何保证或承诺!文档内容仅供研究参考,付费前请自行鉴别。
3、如文档内容存在违规,或者侵犯商业秘密、侵犯著作权等,请点击“违规举报”。

碎片内容

2025年冀教版四年级数学下册概念知识点

您可能关注的文档

确认删除?
VIP
微信客服
  • 扫码咨询
会员Q群
  • 会员专属群点击这里加入QQ群
客服邮箱
回到顶部