电脑桌面
添加小米粒文库到电脑桌面
安装后可以在桌面快捷访问

2025年安全员考试题库

2025年安全员考试题库_第1页
1/31
2025年安全员考试题库_第2页
2/31
2025年安全员考试题库_第3页
3/31
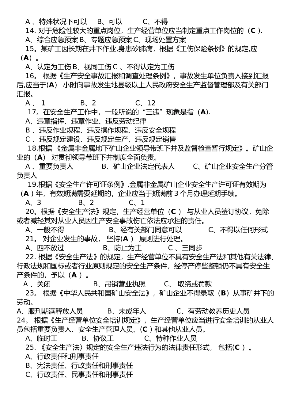
一、单选题: 1。 根据《作业场所职业危害申报管理措施》的规定,作业场所职业危害每(A) 年申报一次。生产经营单位职业危害事项发生重大变化的,应当按照规定向原申报机关申报变更。A、1 B、 3 C、5 2. 生产经营单位( B) 工程项目的安全设施,必须与主体工程同步设计、同步施工、同步投入生产和使用. A、新建、扩建、引进 B、新建、扩建、改建 C、新建、扩建、装修3. 根据《安全生产法》规定,对本单位安全生产工作全面负责的是生产经营单位的(B). A、工会负责人 B、重要负责人 C、分管安全生产的负责人4. 对于某一种类的风险,生产经营单位应当根据存在的重大危险源和也许发生的事故类型,制定对应的( A )。 A、专题应急预案 B、综合应急预案 C、现场处置方案 5。 根据《矿山事故劫难应急预案》矿山企业发生事故后,现场人员要立即开展自救和互救,并立即汇报( B)。 A、应急救援指挥中心 B、本单位负责人 C、国家安监总局 6.劳动者被诊断患有职业病,但用人单位没有依法(A) 的,其医疗和生涪保障由最终的用人单位承担。 A、参与工伤杜会保险 B 、参与意外伤害保险的 C、交纳风险抵压金7. 离开特种作业岗位(B)个月以上的特种作业人员,应当重新进行实际操作考试,经确认合格后方可上岗作业. A、3 B、6 C、9 8。 矿山、金属冶炼建设项目和用于生产、储存危险物品的建设项目竣工投入生产或者使用前,应当由(B) 对安全设施进行验收;验收合格后,方可投入生产和使用. A、法律、法规、原则 B、建设单位负责组织 C、法律、法规、规章、原则 9.新建、改建、扩建、技术改造或者技术引进的,在建设项目竣工验收之日起(A)内,对作业场所职业危害进行申报. A、30 日 B、 60 日 C、3 个月 10。 矿山企业(A ) 保障安全生产的设施,建立、健全安全管理制度,采职有效措施改善职工劳动条件,加强矿山安全管理工作,增进安全生产。 A、必须具有 B、尽量有 C、一般应当有11。 我国安全生产方针中的“防止为主”,是指按照事故发生的规律和特点,千方百计地防止事故的发生。下列措施中,最能体现“防止为主”的是(B ). A、追究事故责任,加大事故惩罚力度 B、建设项目 “三同步” C、筹办应急资源, 提高救援能力 12。 根据《安全生产法》,国家实行生产安全事故(C),根据有关法律、法规规定,追究生产安全事故负责人员的法律责任. A、汇报与调查处理制度 B、批复制度 C 、责任...

1、当您付费下载文档后,您只拥有了使用权限,并不意味着购买了版权,文档只能用于自身使用,不得用于其他商业用途(如 [转卖]进行直接盈利或[编辑后售卖]进行间接盈利)。
2、本站所有内容均由合作方或网友上传,本站不对文档的完整性、权威性及其观点立场正确性做任何保证或承诺!文档内容仅供研究参考,付费前请自行鉴别。
3、如文档内容存在违规,或者侵犯商业秘密、侵犯著作权等,请点击“违规举报”。

碎片内容

2025年安全员考试题库

您可能关注的文档

确认删除?
VIP
微信客服
  • 扫码咨询
会员Q群
  • 会员专属群点击这里加入QQ群
客服邮箱
回到顶部