电脑桌面
添加小米粒文库到电脑桌面
安装后可以在桌面快捷访问

2025年上海房地产经纪人考试公共课练习题

2025年上海房地产经纪人考试公共课练习题_第1页
1/8
2025年上海房地产经纪人考试公共课练习题_第2页
2/8
2025年上海房地产经纪人考试公共课练习题_第3页
3/8
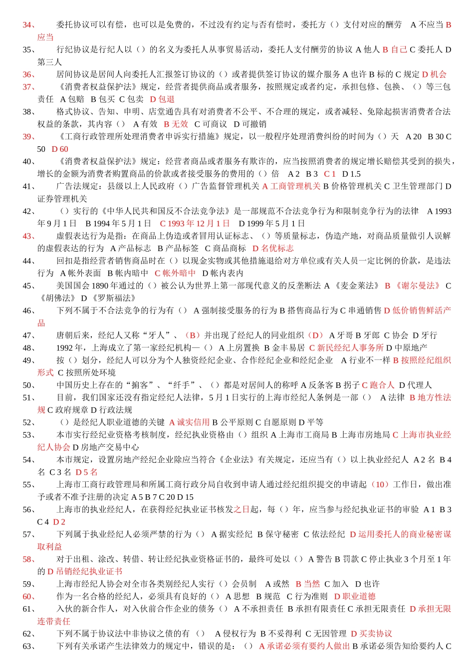
最新上海市房地产经纪人考试公共课内部复习资料一、单项选择题目1、 中华人民共和国民法调整()主体的公民之间、法人之间、公民和法人之间的财产关系人身关系。A 从属 B 管理 C 平等 D 不平等2、 中华人民共和国民法调整的对象包括两个方面:平等主体之间的财产关系和平等主体之间的()关系。A 人格 B 人身 C 身份 D 名誊3、 《民法通则》第三条:当事人在民事活动中的地位平等。这个平等是指主体的()平等。A 权利 B 权力 C 身份 D 条件4、 民事法律关系的主体,是指参与民事法律关系,享有权利与承担义务的()A 公民 B 法人 C 自然人 D 当事人5、 民事法律关系的客体,是指民事法律关系中权利和义务所共同指向的()A 客体 B 目的 C 事物 D 内容6、 民事法律事实,是指由民法规定的,引起民事法律关系发生、变更、消灭的()A 客体 B 行为 C 事实 D 客观现象7、 ()是依自然规律出生和获得民事主体资格的人。A 公民 B 自然人 C 国民 D 国人8、 法人是指具有民事权利能力和民事行为能力,依法独立享有民事权利和承担民事义务的()A 组织 B 机关 C 团体 D 单位9、 限制民事行为能力人能从事与自己的年龄、智力和()相适应的民事活动的能力 A 精神健康状况 B 精神 C 健康 D 行为10、个体工商户与私营企业的区别在于个体工商户不能雇工,而私营企业可以雇用() A 8 人 B 7 人 C 9 人 D 10 人11、个人独资企业之投资人以其财产对企业债务承担()的经营实体 A 有限责任 B 无限责任 C 无限连带责任 D 经济责任12、合作企业的合作人是对合作债务承担() A 无限责任 B 无限连带责任 C 有限责任 D 有限连带责任13、有限责任企业注册资本最低是人民币 3 万元,企业全体股东的初次出资额不得低于注册资本的() A 15% B 20% C 25% D 30%14、按照民事法律行为的成立与否以()为条件,分为诺成性法律行为和实践性法律行为 A 承担义务 B 意思表达 C 交付实物 D 根据一定形式15、()是指在没有代理权的状况下以他人名义实行的民事行为 A 有权代理 B 无权代理 C 委托代理 D 表见代理16、财产所有权是指所有人依法对自己的财产享有的占有、使用、()处分的权利 A 运用 B 收益 C 转让 D 没收17、所有不明的埋藏物、隐藏物,归()所有 A 得到人 B 集体 C 国家 D 个人18、按照我国的法律规定人身权包...

1、当您付费下载文档后,您只拥有了使用权限,并不意味着购买了版权,文档只能用于自身使用,不得用于其他商业用途(如 [转卖]进行直接盈利或[编辑后售卖]进行间接盈利)。
2、本站所有内容均由合作方或网友上传,本站不对文档的完整性、权威性及其观点立场正确性做任何保证或承诺!文档内容仅供研究参考,付费前请自行鉴别。
3、如文档内容存在违规,或者侵犯商业秘密、侵犯著作权等,请点击“违规举报”。

碎片内容

2025年上海房地产经纪人考试公共课练习题

卷上珠帘+ 关注
实名认证
内容提供者

该用户很懒,什么也没介绍

确认删除?
VIP
微信客服
  • 扫码咨询
会员Q群
  • 会员专属群点击这里加入QQ群
客服邮箱
回到顶部