电脑桌面
添加小米粒文库到电脑桌面
安装后可以在桌面快捷访问

2025年全套公司绩效考核办法修改

2025年全套公司绩效考核办法修改_第1页
1/49
2025年全套公司绩效考核办法修改_第2页
2/49
2025年全套公司绩效考核办法修改_第3页
3/49
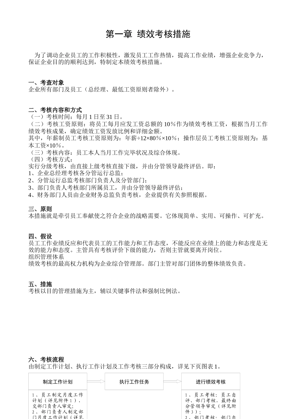
绩效考核管理制度目录第一章 绩效考核措施..............................................................................................................................................1第二章 绩效考核指标阐明....................................................................................................................................20第三章 指标体系操作指南....................................................................................................................................21第四章 考核措施的辅导........................................................................................................................................23第五章 绩效管理体系设计....................................................................................................................................25员工通用项目考核表..............................................................................................................................25管理者综合能力考核表..........................................................................................................................26示例 多种岗位的绩效原则..........................................................................................................................29第六章 绩效考核者应掌握的技能........................................................................................................................31表 3-1 绩效评估准备检查表..................................................................................................................31表 3-2 绩效评估会议评价表..................................................................................................................32第七章 关键绩效指标(KPI)考核......................................................................................................................33表 4-1 怎样测试 KPI 指标......................................................................................................................33表 4...

1、当您付费下载文档后,您只拥有了使用权限,并不意味着购买了版权,文档只能用于自身使用,不得用于其他商业用途(如 [转卖]进行直接盈利或[编辑后售卖]进行间接盈利)。
2、本站所有内容均由合作方或网友上传,本站不对文档的完整性、权威性及其观点立场正确性做任何保证或承诺!文档内容仅供研究参考,付费前请自行鉴别。
3、如文档内容存在违规,或者侵犯商业秘密、侵犯著作权等,请点击“违规举报”。

碎片内容

2025年全套公司绩效考核办法修改

您可能关注的文档

确认删除?
VIP
微信客服
  • 扫码咨询
会员Q群
  • 会员专属群点击这里加入QQ群
客服邮箱
回到顶部