电脑桌面
添加小米粒文库到电脑桌面
安装后可以在桌面快捷访问

基础工程试卷A答案

基础工程试卷A答案_第1页
1/3
基础工程试卷A答案_第2页
2/3
基础工程试卷A答案_第3页
3/3
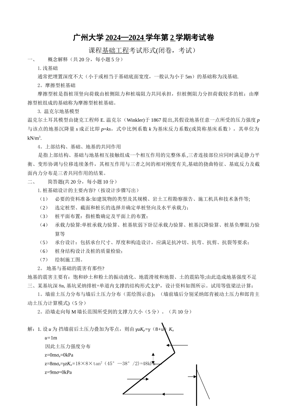
广州大学 2024 — 2024 学年第 2 学期考试卷课程基础工程考试形式(闭卷,考试)一、概念解释(共 20 分,每小题 5 分)1.浅基础通常把埋置深度不大(小于或相当于基础底面宽度,一般认为小于 5m)的基础称为浅基础.2。摩擦型桩基础摩擦型桩是指桩顶竖向荷载由桩侧阻力和桩端阻力共同承担,但桩侧阻力分担荷载较多的桩;由摩擦型桩组成的基础称为摩擦型桩桩基础。3. 温克尔地基模型温克尔土耳其模型由捷克工程师 E. 温克尔(Winkler)于 1867 提出,其假设地基任意一点所受的压力强度 p与该点的地基沉降量 s 成正比即 p=ks,式中比例系数 k 为基床反力系数(或简称基床系数),其单位为kN/m3.4。上部结构、基础、地基的共同作用是指上部结构、基础与地基相互接触组成一个相互作用的完整体系,三者连接部位应同时满足静力平衡、变形协调与位移连续条件,其相互作用与三者之间的相对刚度有关,基础的挠曲特征、基底反力及截面内力分布是三者共同作用的结果。 二、简答题(共 20 分,每小题 10 分)1.桩基础设计的主要内容?(按设计步骤写出)(1)必要的资料准备:如建筑物的类型及其规模、岩土工程勘察报告、施工机具和技术条件等;(2)选定桩型、截面和桩长的选择并确定单桩竖向及水平承载力;(3)桩平面布置:指桩数确定及平面上的布置;(4)承载力验算:单桩承载力验算、桩基软弱下卧层承载力验算、桩基沉降验算、桩基负摩阻力验算等(5)承台设计:包括承台尺寸、厚度和构造设计,应满足抗冲切、抗弯、抗剪、抗裂等要求;(6)桩身结构设计及桩的质量检验;(7)绘制施工图。2。 地基与基础的震害有那些?地基的震害主要有:饱和砂土和粉土的振动液化、地震滑坡和地裂、土的震陷等;由此造成地基强度不足三、某基坑深 8m,基坑采纳排桩+单道内支撑的结构形式支护,设计资料如图所示。试用等值梁法计算:1。墙前土压力分布与墙后土压力分布(需绘图示意);(墙前墙后分别采纳郎肯被动土压力和郎肯主动土压力计算模式)(5 分)2。沿墙走向每 M 墙长范围所受到的支撑力大小(5 分)。(共 10 分)解:1. 设 u 为 挡墙前后土压力叠加为零点,则由 γuKp=γ(8+u)Kau=1m因此土压力强度分布z=0mσa=0kPaz=8mσa=γzKa=18×8×tan2(45°—38°/2)=48kPaz=9mσ=0kPaz=8+hdσ=σp-σa =γ(hd—u) (Kp-Ka)如图所示。2.采纳等值梁法计算,假设支撑间距为 1m确定正负弯矩反弯点:净土压力为零点。取上段分析如图:由 ...

1、当您付费下载文档后,您只拥有了使用权限,并不意味着购买了版权,文档只能用于自身使用,不得用于其他商业用途(如 [转卖]进行直接盈利或[编辑后售卖]进行间接盈利)。
2、本站所有内容均由合作方或网友上传,本站不对文档的完整性、权威性及其观点立场正确性做任何保证或承诺!文档内容仅供研究参考,付费前请自行鉴别。
3、如文档内容存在违规,或者侵犯商业秘密、侵犯著作权等,请点击“违规举报”。

碎片内容

基础工程试卷A答案

您可能关注的文档

确认删除?
VIP
微信客服
  • 扫码咨询
会员Q群
  • 会员专属群点击这里加入QQ群
客服邮箱
回到顶部