电脑桌面
添加小米粒文库到电脑桌面
安装后可以在桌面快捷访问

大学学生社团管理办法

大学学生社团管理办法_第1页
1/6
大学学生社团管理办法_第2页
2/6
大学学生社团管理办法_第3页
3/6
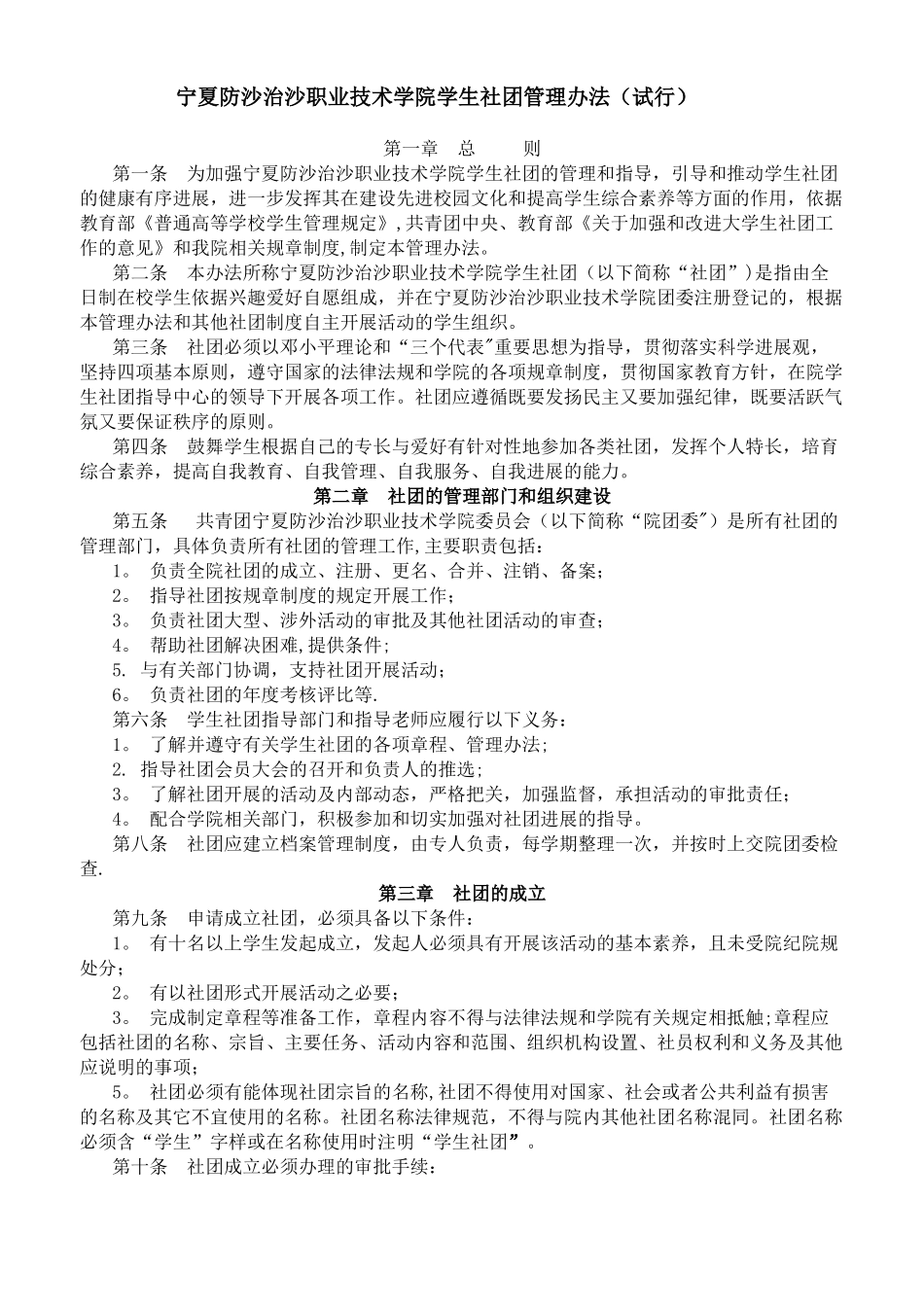
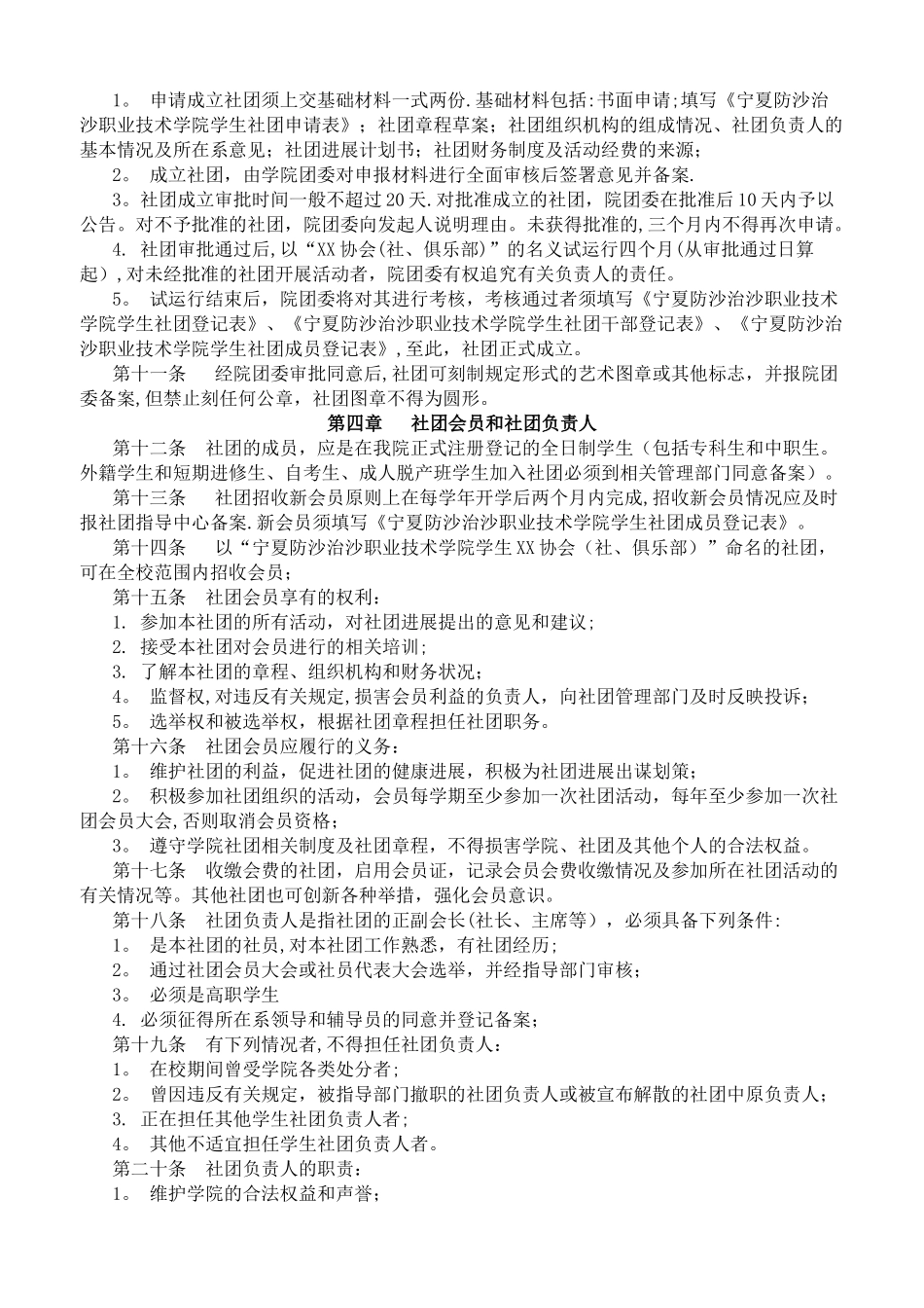
宁夏防沙治沙职业技术学院学生社团管理办法(试行) 第一章 总 则第一条 为加强宁夏防沙治沙职业技术学院学生社团的管理和指导,引导和推动学生社团的健康有序进展,进一步发挥其在建设先进校园文化和提高学生综合素养等方面的作用,依据教育部《普通高等学校学生管理规定》,共青团中央、教育部《关于加强和改进大学生社团工作的意见》和我院相关规章制度,制定本管理办法。第二条 本办法所称宁夏防沙治沙职业技术学院学生社团(以下简称“社团”)是指由全日制在校学生依据兴趣爱好自愿组成,并在宁夏防沙治沙职业技术学院团委注册登记的,根据本管理办法和其他社团制度自主开展活动的学生组织。第三条 社团必须以邓小平理论和“三个代表"重要思想为指导,贯彻落实科学进展观,坚持四项基本原则,遵守国家的法律法规和学院的各项规章制度,贯彻国家教育方针,在院学生社团指导中心的领导下开展各项工作。社团应遵循既要发扬民主又要加强纪律,既要活跃气氛又要保证秩序的原则。第四条 鼓舞学生根据自己的专长与爱好有针对性地参加各类社团,发挥个人特长,培育综合素养,提高自我教育、自我管理、自我服务、自我进展的能力。第二章 社团的管理部门和组织建设第五条 共青团宁夏防沙治沙职业技术学院委员会(以下简称“院团委")是所有社团的管理部门,具体负责所有社团的管理工作,主要职责包括:1。 负责全院社团的成立、注册、更名、合并、注销、备案;2。 指导社团按规章制度的规定开展工作;3。 负责社团大型、涉外活动的审批及其他社团活动的审查;4。 帮助社团解决困难,提供条件;5. 与有关部门协调,支持社团开展活动;6。 负责社团的年度考核评比等.第六条 学生社团指导部门和指导老师应履行以下义务:1。 了解并遵守有关学生社团的各项章程、管理办法;2. 指导社团会员大会的召开和负责人的推选;3。 了解社团开展的活动及内部动态,严格把关,加强监督,承担活动的审批责任;4。 配合学院相关部门,积极参加和切实加强对社团进展的指导。第八条 社团应建立档案管理制度,由专人负责,每学期整理一次,并按时上交院团委检查.第三章 社团的成立第九条 申请成立社团,必须具备以下条件:1。 有十名以上学生发起成立,发起人必须具有开展该活动的基本素养,且未受院纪院规处分;2。 有以社团形式开展活动之必要;3。 完成制定章程等准备工作,章程内容不得与法律法规和学院有关规定相抵触;章程应包括社团的名称、宗旨、...

1、当您付费下载文档后,您只拥有了使用权限,并不意味着购买了版权,文档只能用于自身使用,不得用于其他商业用途(如 [转卖]进行直接盈利或[编辑后售卖]进行间接盈利)。
2、本站所有内容均由合作方或网友上传,本站不对文档的完整性、权威性及其观点立场正确性做任何保证或承诺!文档内容仅供研究参考,付费前请自行鉴别。
3、如文档内容存在违规,或者侵犯商业秘密、侵犯著作权等,请点击“违规举报”。

碎片内容

大学学生社团管理办法

您可能关注的文档

确认删除?
VIP
微信客服
  • 扫码咨询
会员Q群
  • 会员专属群点击这里加入QQ群
客服邮箱
回到顶部