电脑桌面
添加小米粒文库到电脑桌面
安装后可以在桌面快捷访问

委托投资协议书(委托)

委托投资协议书(委托)_第1页
1/3
委托投资协议书(委托)_第2页
2/3
委托投资协议书(委托)_第3页
3/3
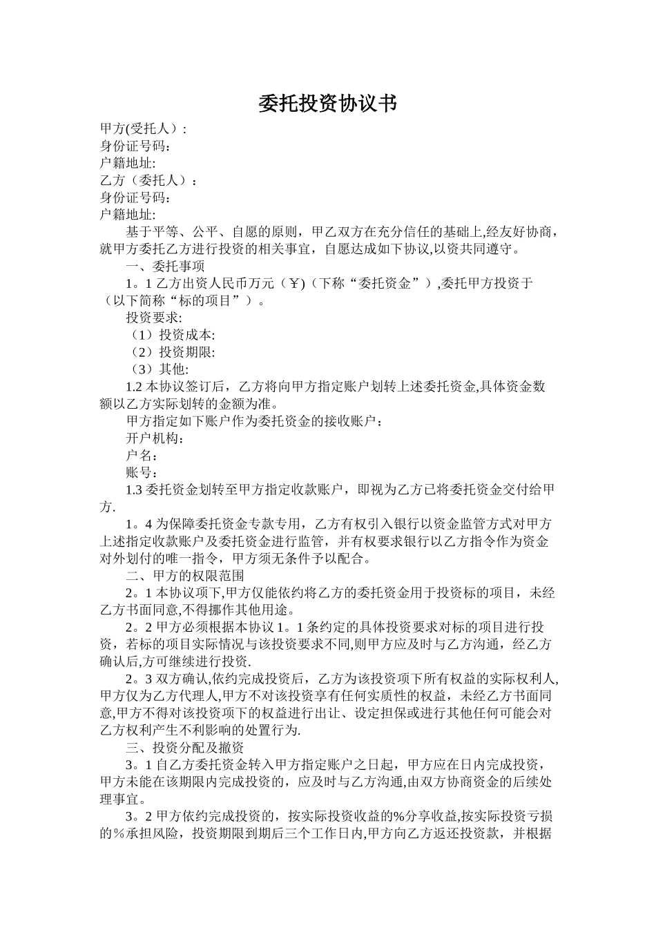
委托投资协议书甲方(受托人):身份证号码:户籍地址:乙方(委托人):身份证号码:户籍地址:基于平等、公平、自愿的原则,甲乙双方在充分信任的基础上,经友好协商,就甲方委托乙方进行投资的相关事宜,自愿达成如下协议,以资共同遵守。一、委托事项1。1 乙方出资人民币万元(¥)(下称“委托资金”),委托甲方投资于(以下简称“标的项目”)。投资要求:(1)投资成本:(2)投资期限:(3)其他:1.2 本协议签订后,乙方将向甲方指定账户划转上述委托资金,具体资金数额以乙方实际划转的金额为准。甲方指定如下账户作为委托资金的接收账户:开户机构:户名:账号:1.3 委托资金划转至甲方指定收款账户,即视为乙方已将委托资金交付给甲方.1。4 为保障委托资金专款专用,乙方有权引入银行以资金监管方式对甲方上述指定收款账户及委托资金进行监管,并有权要求银行以乙方指令作为资金对外划付的唯一指令,甲方须无条件予以配合。二、甲方的权限范围2。1 本协议项下,甲方仅能依约将乙方的委托资金用于投资标的项目,未经乙方书面同意,不得挪作其他用途。2。2 甲方必须根据本协议 1。1 条约定的具体投资要求对标的项目进行投资,若标的项目实际情况与该投资要求不同,则甲方应及时与乙方沟通,经乙方确认后,方可继续进行投资.2。3 双方确认,依约完成投资后,乙方为该投资项下所有权益的实际权利人,甲方仅为乙方代理人,甲方不对该投资享有任何实质性的权益,未经乙方书面同意,甲方不得对该投资项下的权益进行出让、设定担保或进行其他任何可能会对乙方权利产生不利影响的处置行为.三、投资分配及撤资3。1 自乙方委托资金转入甲方指定账户之日起,甲方应在日内完成投资,甲方未能在该期限内完成投资的,应及时与乙方沟通,由双方协商资金的后续处理事宜。3。2 甲方依约完成投资的,按实际投资收益的%分享收益,按实际投资亏损的%承担风险,投资期限到期后三个工作日内,甲方向乙方返还投资款,并根据投资收益情况结算损益分成.3。2 投资期限内,若乙方需提前撤资,甲方应无条件予以配合,由此产生的额外费用及损失由乙方自行承担,如有收益,甲方按实际投资收益的%分享收益.3。3 本协议项下,在投资期满、提前撤资或项目分红等存在项目资金回款的情况下,甲方须在资金到账之日起三日内将全部资金划转至乙方指定收款账户。乙方指定如下账户作为指定收款账户:开户机构:户名:账号:3.4 在甲方依约将投资款及收益划转至乙方指定收款账户后,乙方应...

1、当您付费下载文档后,您只拥有了使用权限,并不意味着购买了版权,文档只能用于自身使用,不得用于其他商业用途(如 [转卖]进行直接盈利或[编辑后售卖]进行间接盈利)。
2、本站所有内容均由合作方或网友上传,本站不对文档的完整性、权威性及其观点立场正确性做任何保证或承诺!文档内容仅供研究参考,付费前请自行鉴别。
3、如文档内容存在违规,或者侵犯商业秘密、侵犯著作权等,请点击“违规举报”。

碎片内容

委托投资协议书(委托)

您可能关注的文档

确认删除?
VIP
微信客服
  • 扫码咨询
会员Q群
  • 会员专属群点击这里加入QQ群
客服邮箱
回到顶部