电脑桌面
添加小米粒文库到电脑桌面
安装后可以在桌面快捷访问

安全培训(三级)教育考核试卷

安全培训(三级)教育考核试卷_第1页
1/9
安全培训(三级)教育考核试卷_第2页
2/9
安全培训(三级)教育考核试卷_第3页
3/9
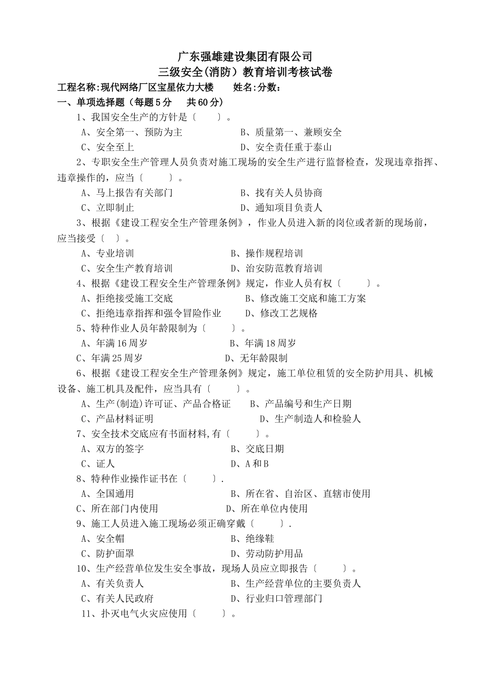
广东强雄建设集团有限公司三级安全(消防)教育培训考核试卷工程名称:现代网络厂区宝星依力大楼 姓名:分数:一、单项选择题(每题 5 分 共 60 分)1、我国安全生产的方针是〔 〕。A、安全第一、预防为主 B、质量第一、兼顾安全C、安全至上 D、安全责任重于泰山 2、专职安全生产管理人员负责对施工现场的安全生产进行监督检查,发现违章指挥、违章操作的,应当〔 〕。A、马上报告有关部门 B、找有关人员协商C、立即制止 D、通知项目负责人3、根据《建设工程安全生产管理条例》,作业人员进入新的岗位或者新的现场前,应当接受〔 〕。A、专业培训 B、操作规程培训C、安全生产教育培训 D、治安防范教育培训4、根据《建设工程安全生产管理条例》规定,作业人员有权〔 〕。A、拒绝接受施工交底 B、修改施工交底和施工方案C、拒绝违章指挥和强令冒险作业 D、修改工艺规格5、特种作业人员年龄限制为〔 〕。A、年满 16 周岁 B、年满 18 周岁C、年满 25 周岁 D、无年龄限制 6、根据《建设工程安全生产管理条例》规定,施工单位租赁的安全防护用具、机械设备、施工机具及配件,应当具有〔 〕。A、生产(制造)许可证、产品合格证 B、产品编号和生产日期C、产品材料证明 D、生产制造人和检验人 7、安全技术交底应有书面材料,有〔 〕。A、双方的签字 B、交底日期C、证人 D、A 和 B 8、特种作业操作证书在〔 〕.A、全国通用 B、所在省、自治区、直辖市使用C、所在部门内使用 D、所在单位内使用 9、施工人员进入施工现场必须正确穿戴〔 〕.A、安全帽 B、绝缘鞋C、防护面罩 D、劳动防护用品10、生产经营单位发生安全事故,现场人员应立即报告〔 〕。A、有关负责人 B、生产经营单位的主要负责人C、有关人民政府 D、行业归口管理部门 11、扑灭电气火灾应使用〔 〕。A、水 B、泡沫灭火器 C、干粉灭火器 D、B 和 C12、特种作业证,要求每〔 〕年复审一次。A、4 B、3C、2 D、1 二、是非题(每小题 3 分 共 30 分)1、在高处作业时,严禁往上、下抛掷任何物品,拆下的材料,应及时清理运送到指定的地点.〔 〕2、在高处作业时,临时不用的工具,应转入工具袋,随拿随用.〔 〕3、遇到雨天、雪天时进行高处作业要实行可靠的防滑、防寒、防冻的措施.〔 〕4、施工现场边长或直径为 150 厘米以上的洞口,四周要设防护栏杆,且防护栏杆要达到一定强度和刚度.〔 〕5、作业人员上下各类梯子时,必须面对梯子,双...

1、当您付费下载文档后,您只拥有了使用权限,并不意味着购买了版权,文档只能用于自身使用,不得用于其他商业用途(如 [转卖]进行直接盈利或[编辑后售卖]进行间接盈利)。
2、本站所有内容均由合作方或网友上传,本站不对文档的完整性、权威性及其观点立场正确性做任何保证或承诺!文档内容仅供研究参考,付费前请自行鉴别。
3、如文档内容存在违规,或者侵犯商业秘密、侵犯著作权等,请点击“违规举报”。

碎片内容

安全培训(三级)教育考核试卷

您可能关注的文档

确认删除?
VIP
微信客服
  • 扫码咨询
会员Q群
  • 会员专属群点击这里加入QQ群
客服邮箱
回到顶部