电脑桌面
添加小米粒文库到电脑桌面
安装后可以在桌面快捷访问

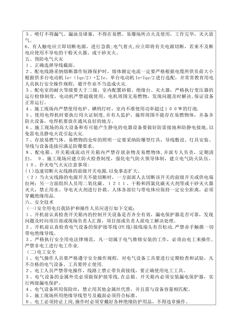
安全技术交底(施工现场临时用电)

安全技术交底(施工现场临时用电)_第1页
1/5
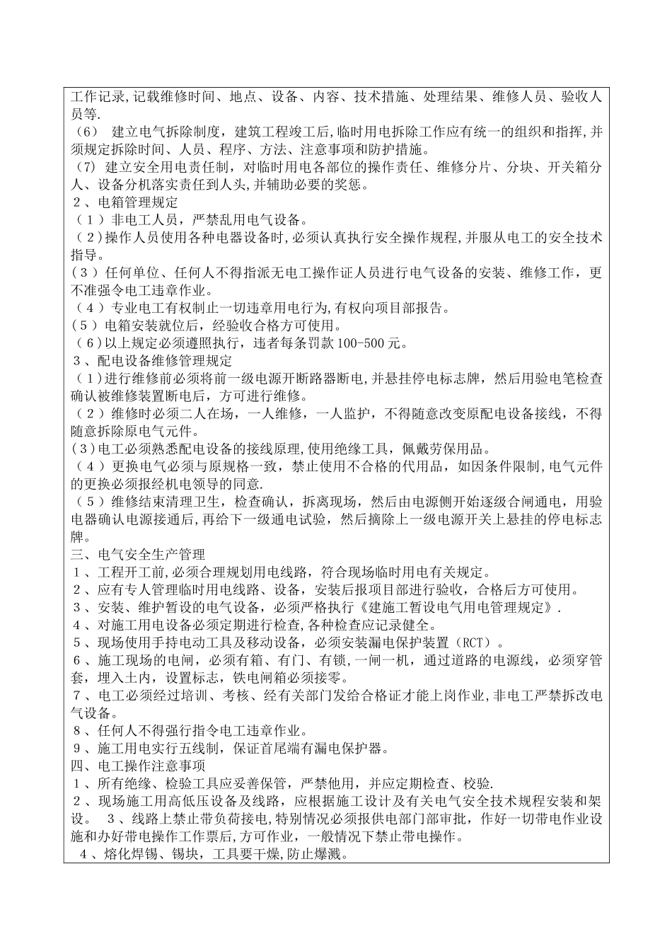
安全技术交底(施工现场临时用电)_第2页
2/5
安全技术交底(施工现场临时用电)_第3页
3/5
安全技术交底书合同号:########## 承包人:####################共页第页工程名称##接受交底单位交底项目施工现场临时用电交底日期##交底内容:施工现场临时用电安全技术交底一般规定: 1、用电设备必须做到一机、一开关控制,线路布置严格根据三相五线制排布整齐,严禁乱拉乱接. 2、严禁用铜丝、铁丝、铝丝作保险丝;开关必须齐全完好无破损。3、所有用电设备必须装漏电保护器(RCD)。 4、所有配电箱必须是金属箱,一律悬挂,严禁放在地上.配电箱加盖上锁;作到防雨、防水、防潮、防雪侵入箱内;进出线必须从箱底出入;箱上必须有警示标识。 5、配电箱出线一律采纳电缆馈出,施工现场用电线、电缆严禁乱接乱挂,杂乱无章;严禁利用金属等导电物直接支撑电线;裸露带电的电器安装高度不得小于 2.5 米。 6、专人(从事电工作业人员)管理持证上岗,非电工等人员一律不得安排或擅自进入配电室操作停、送电作业. 7、所有各施工点 380V 动力线都必须严格执行三相五线制供电系统。保护零线 PE 线必须与设备外壳可靠相连接、单相 220V 采纳单相三线制,各接地极电阻每年雨季前检查一次、电阻不得大于 4Ω. 8、自备发电机供电的施工队,必须装双向隔离开关、防止反送电造成事故。配电室负荷开关根据其所控负荷大小由电工安排逐一进行调整.其他任何人不得擅自调整,统一由电工管理. 9、禁止将施工用电引出施工用电范围(含转供电、引入当地村民家里),否则对单位和肇事者从重处分,(发现一次,剪掉电源,单位肇事按窃电处理(当月 10 倍收取电费、个人肇事罚款 1000 元)造成严重后果的肇事人,根据情节追究刑事责任 10、修建变台高度不得低于 2 米,四周设围栏,高度不低于 2 米,并在醒目处悬挂“高压危险禁止攀登"白底红字警告牌。配电室备齐消防、绝缘操作设施,规章制度上墙。二、用电组织管理 1、用电管理规定 (1)施工临时用电组织管理只负责从“T” 接点开始以后高、低压用电系统,T 接点前高压部分由供电方负责,出线端起线路设施由你方电工负责(标准架设三相五线制、面对负荷 A、B、N、C、PE). (2)电工只负责配电室出线后的正常运转的使用权,无权动用和维修第一级、第二级配电(配电室设备)供电设施。发现问题及时报项目部组织抢修,不得擅自调用一切电气设施、工具和电气高压维修设备。 (3)本用电管理不包括正式工程的试验设备用电。 (4 ) 建立安全检测制度、从临时用电、送...

1、当您付费下载文档后,您只拥有了使用权限,并不意味着购买了版权,文档只能用于自身使用,不得用于其他商业用途(如 [转卖]进行直接盈利或[编辑后售卖]进行间接盈利)。
2、本站所有内容均由合作方或网友上传,本站不对文档的完整性、权威性及其观点立场正确性做任何保证或承诺!文档内容仅供研究参考,付费前请自行鉴别。
3、如文档内容存在违规,或者侵犯商业秘密、侵犯著作权等,请点击“违规举报”。

碎片内容

安全技术交底(施工现场临时用电)

办公文档专营+ 关注
实名认证
内容提供者

大量办公文档,欢迎选择

确认删除?
VIP
微信客服
  • 扫码咨询
会员Q群
  • 会员专属群点击这里加入QQ群
客服邮箱
回到顶部