电脑桌面
添加小米粒文库到电脑桌面
安装后可以在桌面快捷访问

安全技术总交底

安全技术总交底_第1页
1/24
安全技术总交底_第2页
2/24
安全技术总交底_第3页
3/24
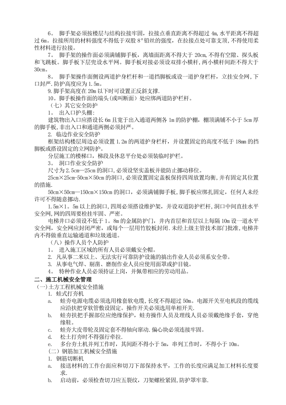
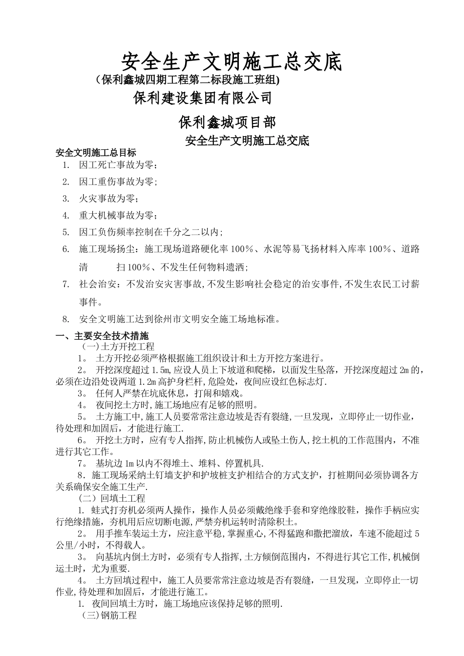
安全生产文明施工总交底(保利鑫城四期工程第二标段施工班组)保利建设集团有限公司保利鑫城项目部安全生产文明施工总交底安全文明施工总目标1. 因工死亡事故为零;2. 因工重伤事故为零;3. 火灾事故为零;4. 重大机械事故为零;5. 因工负伤频率控制在千分之二以内;6. 施工现场扬尘:施工现场道路硬化率 100%、水泥等易飞扬材料入库率 100%、道路清 扫 100%、不发生任何物料遗洒;7. 社会治安:不发治安灾害事故,不发生影响社会稳定的治安事件,不发生农民工讨薪事件。8. 安全文明施工达到徐州市文明安全施工场地标准。一、主要安全技术措施(一)土方开挖工程1。 土方开挖必须严格根据施工组织设计和土方开挖方案进行。2。 开挖深度超过 1.5m,应设人员上下坡道和爬梯,以面发生坠落,开挖深度超过 2m 的,必须在边沿处设两道 1.2m 高护身栏杆,危险处,夜间应设红色标志灯.3。 任何人严禁在坑底休息,打闹和嬉戏。4。 夜间挖土方时,施工场地应有足够的照明。5。 土方施工中,施工人员要常常注意边坡是否有裂缝,一旦发现,立即停止一切作业,待处理和加固后,才能进行施工.6。 开挖土方时,应有专人指挥,防止机械伤人或坠土伤人,挖土机的工作范围内,不准进行其它工作。7。 基坑边 1m 以内不得堆土、堆料、停置机具.8.施工现场采纳土钉墙支护和护坡桩支护相结合的方式支护,打桩期间必须协调各方关系确保安全施工生产.(二)回填土工程1. 蛙式打夯机必须两人操作,操作人员必须戴绝缘手套和穿绝缘胶鞋,操作手柄应实行绝缘措施,夯机用后应切断电源,严禁夯机运转时清除积土。2。 用手推车装运土方,应注意平稳,掌握重心,不得猛跑和撒把溜放,车速不能超过 5公里/小时,不得载人。3。 向基坑内倒土方时,必须有专人指挥,土方倾倒范围内,不得进行其它工作,机械倒运土时,尤为重要.4。 土方回填过程中,施工人员要常常注意边坡是否有裂缝,一旦发现,立即停止一切作业,待处理和加固后,才能进行施工。1. 夜间回填土方时,施工场地应该保持足够的照明.(三)钢筋工程施工钢筋进厂和加工运输要做好统筹规划,作好协调交涉工作。1。 钢筋加工的机械必须保证安全装置齐全有效。2。 钢筋加工场地必须设专人看管,各种交工机械在作业人员下班后一定要拉闸断电,非钢筋加工人员不得擅自进入钢筋加工场地。3。 起吊钢筋骨架,下方禁止站人,待骨架溅落至距安全标高 1m 以内方准靠近,并等就位支撑好后,方可摘钩。4。 在基础绑...

1、当您付费下载文档后,您只拥有了使用权限,并不意味着购买了版权,文档只能用于自身使用,不得用于其他商业用途(如 [转卖]进行直接盈利或[编辑后售卖]进行间接盈利)。
2、本站所有内容均由合作方或网友上传,本站不对文档的完整性、权威性及其观点立场正确性做任何保证或承诺!文档内容仅供研究参考,付费前请自行鉴别。
3、如文档内容存在违规,或者侵犯商业秘密、侵犯著作权等,请点击“违规举报”。

碎片内容

安全技术总交底

确认删除?
VIP
微信客服
  • 扫码咨询
会员Q群
  • 会员专属群点击这里加入QQ群
客服邮箱
回到顶部