电脑桌面
添加小米粒文库到电脑桌面
安装后可以在桌面快捷访问

安全生产费的使用计划及说明

安全生产费的使用计划及说明_第1页
1/3
安全生产费的使用计划及说明_第2页
2/3
安全生产费的使用计划及说明_第3页
3/3
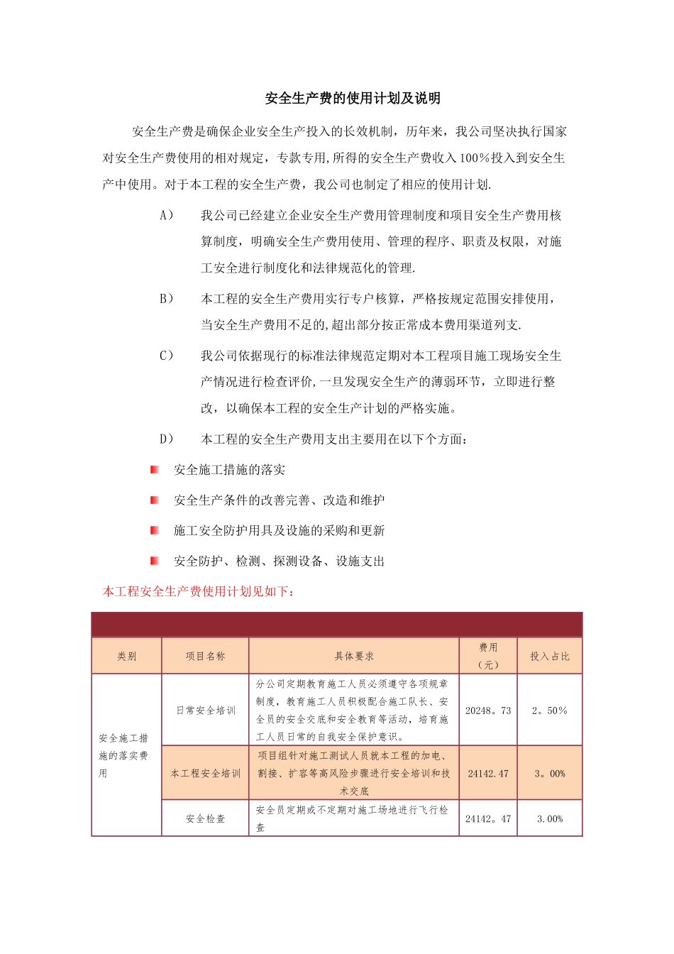
安全生产费的使用计划及说明安全生产费是确保企业安全生产投入的长效机制,历年来,我公司坚决执行国家对安全生产费使用的相对规定,专款专用,所得的安全生产费收入 100%投入到安全生产中使用。对于本工程的安全生产费,我公司也制定了相应的使用计划.A)我公司已经建立企业安全生产费用管理制度和项目安全生产费用核 算制度,明确安全生产费用使用、管理的程序、职责及权限,对施工安全进行制度化和法律规范化的管理.B)本工程的安全生产费用实行专户核算,严格按规定范围安排使用,当安全生产费用不足的,超出部分按正常成本费用渠道列支.C)我公司依据现行的标准法律规范定期对本工程项目施工现场安全生产情况进行检查评价,一旦发现安全生产的薄弱环节,立即进行整改,以确保本工程的安全生产计划的严格实施。D)本工程的安全生产费用支出主要用在以下个方面:安全施工措施的落实安全生产条件的改善完善、改造和维护施工安全防护用具及设施的采购和更新安全防护、检测、探测设备、设施支出本工程安全生产费使用计划见如下:类别项目名称具体要求费用(元)投入占比安全施工措施的落实费用日常安全培训分公司定期教育施工人员必须遵守各项规章制度,教育施工人员积极配合施工队长、安全员的安全交底和安全教育等活动,培育施工人员日常的自我安全保护意识。20248。732。50%本工程安全培训项目组针对施工测试人员就本工程的加电、割接、扩容等高风险步骤进行安全培训和技术交底24142.473。00%安全检查安全员定期或不定期对施工场地进行飞行检查24142。473.00%评估危险源采纳风险等级评价法、LEC 法对本项目的危险源进行评估,根据分析的划分制定风险等级评标24142。473。00%事故应急救援演练对施工安全事故预案进行演练24142.473.00%安全警示标志牌在施工现场设置明显的、符合国家标准要求的安全警示标志牌.24142.473。00%材料堆放(1)设备、材料、工具等分开堆放,悬挂有名称、品种、规格等标牌;22532。972。80%(2)易燃、贵重物品分类存放.现场防火防火布等消防器材配置合理,符合消防要求。24142。473.00%施工现场配备吸尘器等对施工现场进行清洁,购买鞋套21728。222.70%清理车辆交通安全对车辆进行定期检查和保养,配备灭火器、三角警示牌等32189。964。00%安全生产条件的改善费用驻地改善驻地办公、生活区、仓库防火、防盗等安全措施。80474。9010.00%及人员健康保障提高驻地卫生和安全要求. 施工人员职业健康费用施工安全防护...

1、当您付费下载文档后,您只拥有了使用权限,并不意味着购买了版权,文档只能用于自身使用,不得用于其他商业用途(如 [转卖]进行直接盈利或[编辑后售卖]进行间接盈利)。
2、本站所有内容均由合作方或网友上传,本站不对文档的完整性、权威性及其观点立场正确性做任何保证或承诺!文档内容仅供研究参考,付费前请自行鉴别。
3、如文档内容存在违规,或者侵犯商业秘密、侵犯著作权等,请点击“违规举报”。

碎片内容

安全生产费的使用计划及说明

您可能关注的文档

确认删除?
VIP
微信客服
  • 扫码咨询
会员Q群
  • 会员专属群点击这里加入QQ群
客服邮箱
回到顶部