电脑桌面
添加小米粒文库到电脑桌面
安装后可以在桌面快捷访问

2025年公司管理人员考核办法

2025年公司管理人员考核办法_第1页
1/7
2025年公司管理人员考核办法_第2页
2/7
2025年公司管理人员考核办法_第3页
3/7
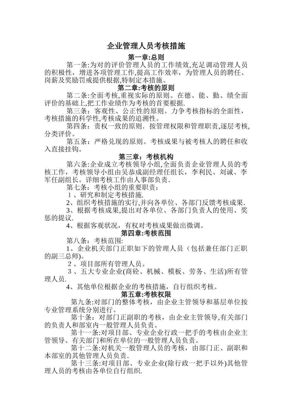
企业管理人员考核措施第一章:总则第一条:为对的评价管理人员的工作绩效,充足调动管理人员的积极性,增进各项管理工作,提高工作效率,为管理人员的聘任、岗薪及奖励罚戒提供根据,特制定本措施。第二章:考核的原则第二条:全面考核,重视实际的原则。在德、能、勤、绩全面评价的基础上,把工作业绩作为考核的首要根据.第三条:客观性、公正性的原则。力争考核指标的全面性,考核措施的科学性,考核成果的追溯性。第四条:责权一致的原则.按管理权限和管理职责,逐层考核,分类评价。第五条:严格兑现的原则。考核成果与被考核人的聘任和收入直接挂钩。第三章:考核机构第六条:企业成立考核领导小组,全面负责企业管理人员的考核工作,考核领导小组由吴恭成副经理任组长,李利民、刘诚、李军任副组长。详细考核工作由人事部负责.第七条:考核小组的重要职责:1、研究和制定考核措施.2、组织考核措施的实行,并向各单位、各部门反馈考核成果.3、根据考核成果,提出对各单位、各部门负责人的使用、奖惩的提议.4、根据客观状况,有权对考核成果做出微调。第四章:考核范围第八条:考核范围:1、企业机关部门正职如下的管理人员(包括兼任部门正职的副三总师)。2、项目部所有管理人员。3、五大专业企业(商砼、机械、模板、劳务、生活)所有管理人员.4、其他单位根据企业的考核措施,自行组织考核。第五章:考核权限第九条:对部门的整体考核,由企业主管领导和基层单位按专业管理系统分别进行。第十条:对部门正副职的考核,由企业主管领导,有关部门的负责人和部室内一般管理人员负责。第十一条:对项目部、专业企业行政一把手的考核由企业主管领导、有关部门和所在单位的一般管理人员负责。第十二条:对机关一般管理人员的考核,由部门正、副职和本部室的其他管理人员负责.第十三条:对项目部、专业企业(除行政一把手以外)其他管理人员的考核由各单位自行组织.第六章:考核内容第十四条:对部门的考核:以基本职责的完毕状况为重要根据,波及内容包括:业务指导能力,为基层服务的意识,服务的质量,监督检查的力度等方面(见表一)。第十五条:对部门正副职的考核:以部门的业绩为重要考核根据,内容包括:组织管理能力,业务指导能力,为基层服务的意识,团结协作的精神等方面(见表二)。第十六条:对各单位一把手的考核,以各单位效益为重要考核指标,内容包括:对接市场承缆任务的能力,管理协调能力,指标完毕状况,单位整体效益等方面(见表三)。第十七条:对一般管理人...

1、当您付费下载文档后,您只拥有了使用权限,并不意味着购买了版权,文档只能用于自身使用,不得用于其他商业用途(如 [转卖]进行直接盈利或[编辑后售卖]进行间接盈利)。
2、本站所有内容均由合作方或网友上传,本站不对文档的完整性、权威性及其观点立场正确性做任何保证或承诺!文档内容仅供研究参考,付费前请自行鉴别。
3、如文档内容存在违规,或者侵犯商业秘密、侵犯著作权等,请点击“违规举报”。

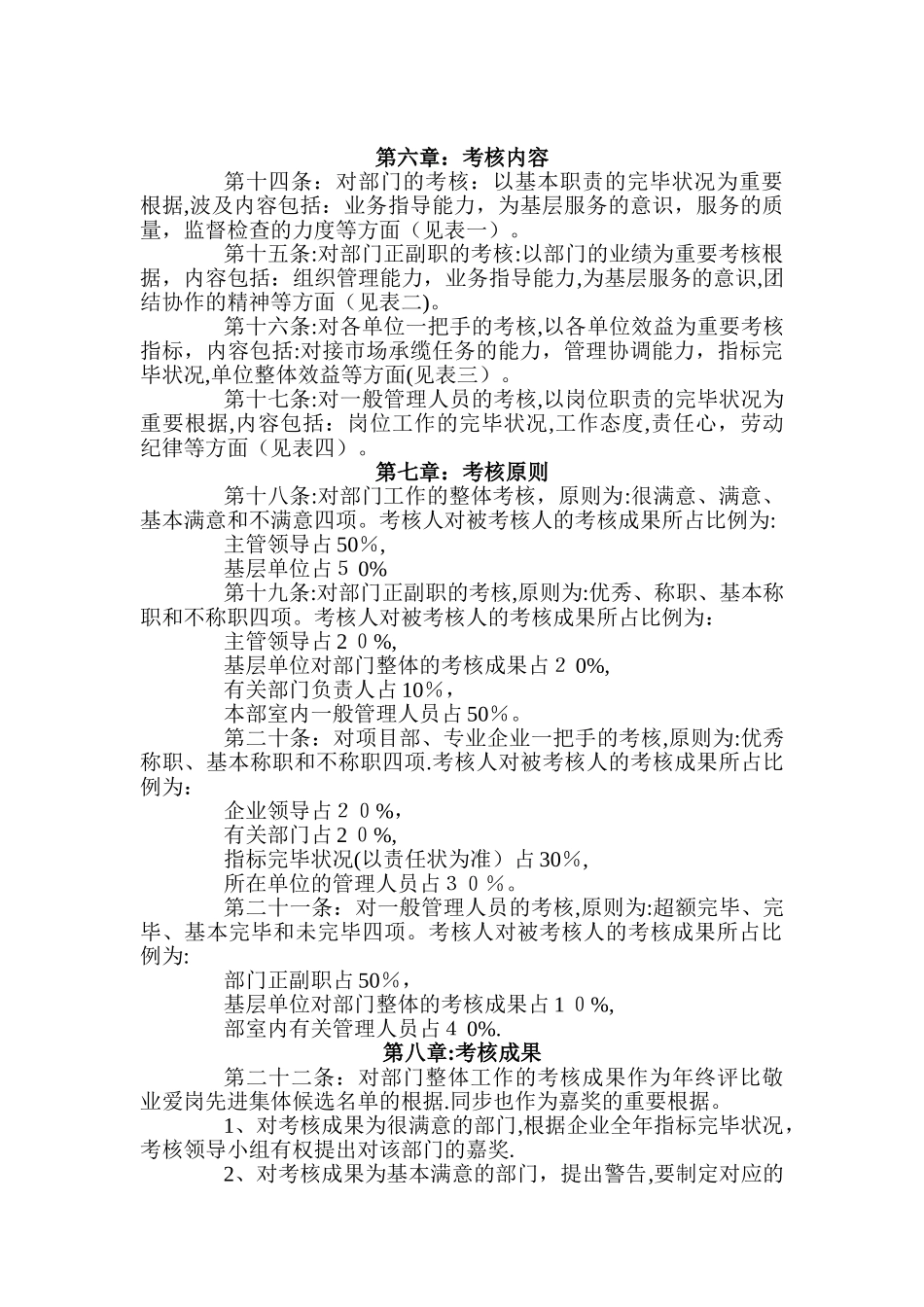
碎片内容

2025年公司管理人员考核办法

您可能关注的文档

确认删除?
VIP
微信客服
  • 扫码咨询
会员Q群
  • 会员专属群点击这里加入QQ群
客服邮箱
回到顶部