电脑桌面
添加小米粒文库到电脑桌面
安装后可以在桌面快捷访问

2025年通信工程师中级终端与业务专业实务试题

2025年通信工程师中级终端与业务专业实务试题_第1页
1/36
2025年通信工程师中级终端与业务专业实务试题_第2页
2/36
2025年通信工程师中级终端与业务专业实务试题_第3页
3/36
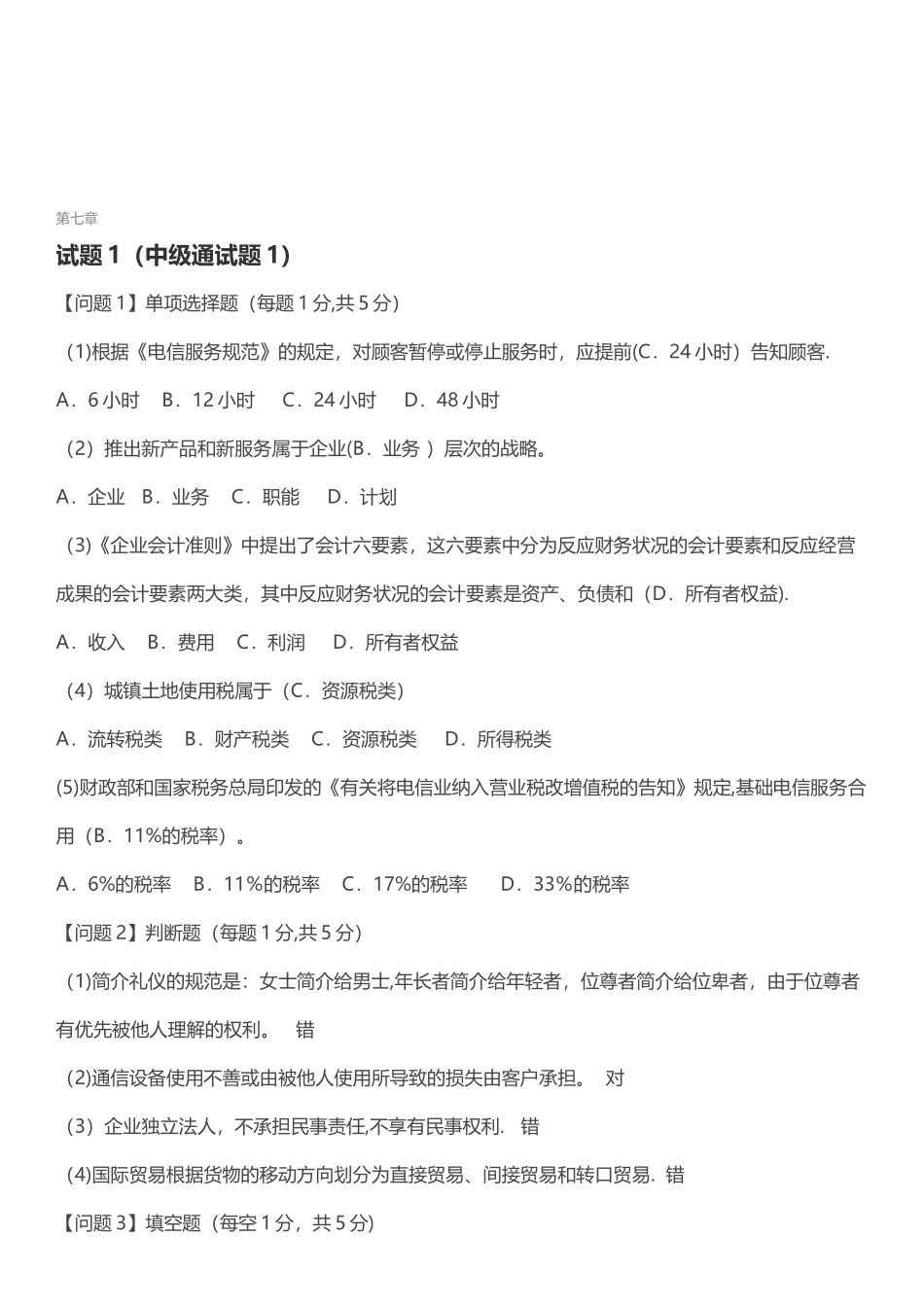
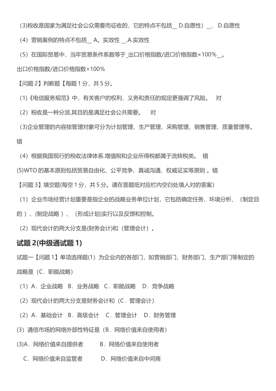
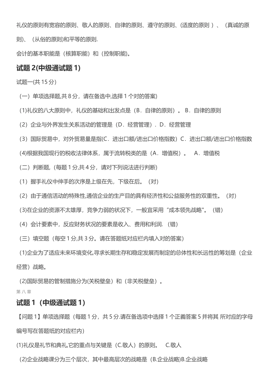
第七章试题 1(中级通试题 1)【问题 1】单项选择题(每题 1 分,共 5 分)(1)根据《电信服务规范》的规定,对顾客暂停或停止服务时,应提前(C.24 小时)告知顾客.A.6 小时 B.12 小时 C.24 小时 D.48 小时(2)推出新产品和新服务属于企业(B.业务 )层次的战略。A.企业 B.业务 C.职能 D.计划(3)《企业会计准则》中提出了会计六要素,这六要素中分为反应财务状况的会计要素和反应经营成果的会计要素两大类,其中反应财务状况的会计要素是资产、负债和(D.所有者权益).A.收入 B.费用 C.利润 D.所有者权益(4)城镇土地使用税属于(C.资源税类)A.流转税类 B.财产税类 C.资源税类 D.所得税类(5)财政部和国家税务总局印发的《有关将电信业纳入营业税改增值税的告知》规定,基础电信服务合用(B.11%的税率)。A.6%的税率 B.11%的税率 C.17%的税率 D.33%的税率【问题 2】判断题(每题 1 分,共 5 分)(1)简介礼仪的规范是:女士简介给男士,年长者简介给年轻者,位尊者简介给位卑者,由于位尊者有优先被他人理解的权利。 错(2)通信设备使用不善或由被他人使用所导致的损失由客户承担。 对(3)企业独立法人,不承担民事责任,不享有民事权利. 错(4)国际贸易根据货物的移动方向划分为直接贸易、间接贸易和转口贸易. 错【问题 3】填空题(每空 1 分,共 5 分)礼仪的原则有宽容的原则、敬人的原则、自律的原则、遵守的原则、(适度的原则 )、(真诚的原则)、(从俗的原则)和平等的原则.会计的基本职能是(核算职能)和(控制职能)。试题 2(中级通试题 1)试题一(共 15 分)(一)单项选择题,共 8 分,请在备选中,选择 1 个对的答案)(1)礼仪的八大原则中,礼仪的基础和出发点是(B.自律的原则)。 B.自律的原则(2)企业与外界发生关系活动的管理是(D.经营管理). D.经营管理(3)国际贸易中,对外贸易量是指(C.进出口额/进出口价格指数)C.进出口额/进出口价格指数 (4)根据我国现行的税收法律体系,属于流转税类的是(A.增值税)。 A.增值税 (二)判断题,(每题 1 分,共 4 分,请对下列说法进行判断)(1)握手礼仪中伸手的次序是上级在先,下级在后。(对)(2)由于通信活动的特殊性,通信企业的生产目的具有经济性和公益服务性的双重性。(对)(3)在企业的资源不太雄厚,竞争力弱的状况下,一般宜采用“成本领先战略"。(错)(4)会计要素中,反应财...

1、当您付费下载文档后,您只拥有了使用权限,并不意味着购买了版权,文档只能用于自身使用,不得用于其他商业用途(如 [转卖]进行直接盈利或[编辑后售卖]进行间接盈利)。
2、本站所有内容均由合作方或网友上传,本站不对文档的完整性、权威性及其观点立场正确性做任何保证或承诺!文档内容仅供研究参考,付费前请自行鉴别。
3、如文档内容存在违规,或者侵犯商业秘密、侵犯著作权等,请点击“违规举报”。

碎片内容

2025年通信工程师中级终端与业务专业实务试题

卷上珠帘+ 关注
实名认证
内容提供者

该用户很懒,什么也没介绍

确认删除?
VIP
微信客服
  • 扫码咨询
会员Q群
  • 会员专属群点击这里加入QQ群
客服邮箱
回到顶部