电脑桌面
添加小米粒文库到电脑桌面
安装后可以在桌面快捷访问

工业炉施工方案

工业炉施工方案_第1页
1/9
工业炉施工方案_第2页
2/9
工业炉施工方案_第3页
3/9
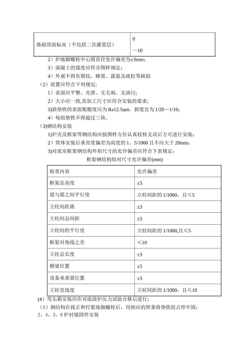
工业炉施工方案2.4。3。1 安装顺序2。4。3。2 材料检验(1)钢结构所用的材料应符合设计文件的要求,并应附有出厂质量证明书。(2)钢结构所用连接件(螺栓、螺母、垫片等)的材料和规格应符合设计文件的要求.(3)施工中材料的代用,必须取得设计单位的同意。(4)炉管在使用前必须进行外观检查,内外表面应平整,不得有裂缝、折迭、轧折、离层、发纹、结疤等缺陷,并不应有严重锈蚀。炉管端部应切成直角,并清除毛刺。(5)有出厂质量证明书的炉管,可不进行化学成分分析和机械性能试验。无出厂质量证明书的炉管,必须进行化学成分分析和机械性能试验,其数据应符合标准规定。(6)合金钢管应作光谱检查。(7)燃烧器、门类按图样及有关标准进行验收。2。4。3。3 结构预制(1)型钢拼接接头的位置应错开节点 300mm 以上;(2)平端盖表面平面度偏差不应大于 4mm;(3)圆形或弧形的钢构件用弧长不小于 1500mm 的弧形样板检查,间隙不应大于2mm;(4)圆形构件的周长偏差不应大于周长的 2.5/1000。且不应大于 18mm;材料验收基础验收筒体组对对流段结构安装炉顶及烟道的预制、安装(包括耐热衬里)辐射段炉管预制、试压炉管整体试压炉底结构安装对流段炉管预制、试压对流段炉管安装辐射段结构安装辐射段炉管安装炉体辐射段筑炉平台梯子安装附件安装(5)筒节纵焊缝对口错边量,不应大于 1/10δn,且不应大于 3mm;(6)筒节因焊接在环向形成的棱角 E,用弦长等于 1/6 设计内直径 Di 且不应小于 300mm 的内样板或外样板检查,其值不应大于(δ/10+2)mm 且不应大于5mm;(7)立柱直线度偏差不应大于长度的 1/1000,且不应大于 10mm;(8)梁的直线度偏差不应大于长度的 1/1000, 且不应大于 8mm。2.4。3。4 钢结构组装(1)组装方法:炉筒体组装在预制平台上组对, 焊接采纳 6 名焊工对称施焊;(2)筒体环缝对口错边量不应大于壁厚的 2。5/1000;(3)筒体因焊接在轴向形成棱角,用长度不小于 300mm 的检查尺检查,其值不应大于(δn/10+2)mm 且不应小于 5mm;(4)组装对接时相邻筒节的纵焊缝之间的距离不应小于 100mm,筒节长度不应小于 300mm;(5)法兰的筒节或箱体、法兰面应与筒节或箱体轴线垂直,其允许偏差为法兰外径的 1/100,且不应大于 3mm;(6)筒体组装后的偏差应符合法律规范及图纸规定.2。4。3。5 钢结构安装(1)基础复查1)形尺寸、标高,表面平整度及纵、横轴线间距等符合图样要求,其尺寸允许偏差应符合下表规定:基础...

1、当您付费下载文档后,您只拥有了使用权限,并不意味着购买了版权,文档只能用于自身使用,不得用于其他商业用途(如 [转卖]进行直接盈利或[编辑后售卖]进行间接盈利)。
2、本站所有内容均由合作方或网友上传,本站不对文档的完整性、权威性及其观点立场正确性做任何保证或承诺!文档内容仅供研究参考,付费前请自行鉴别。
3、如文档内容存在违规,或者侵犯商业秘密、侵犯著作权等,请点击“违规举报”。

碎片内容

工业炉施工方案

您可能关注的文档

确认删除?
VIP
微信客服
  • 扫码咨询
会员Q群
  • 会员专属群点击这里加入QQ群
客服邮箱
回到顶部