电脑桌面
添加小米粒文库到电脑桌面
安装后可以在桌面快捷访问

2025年全国10月高等教育自学考试电子商务安全导论试题和部分答案

2025年全国10月高等教育自学考试电子商务安全导论试题和部分答案_第1页
1/3
2025年全国10月高等教育自学考试电子商务安全导论试题和部分答案_第2页
2/3
2025年全国10月高等教育自学考试电子商务安全导论试题和部分答案_第3页
3/3
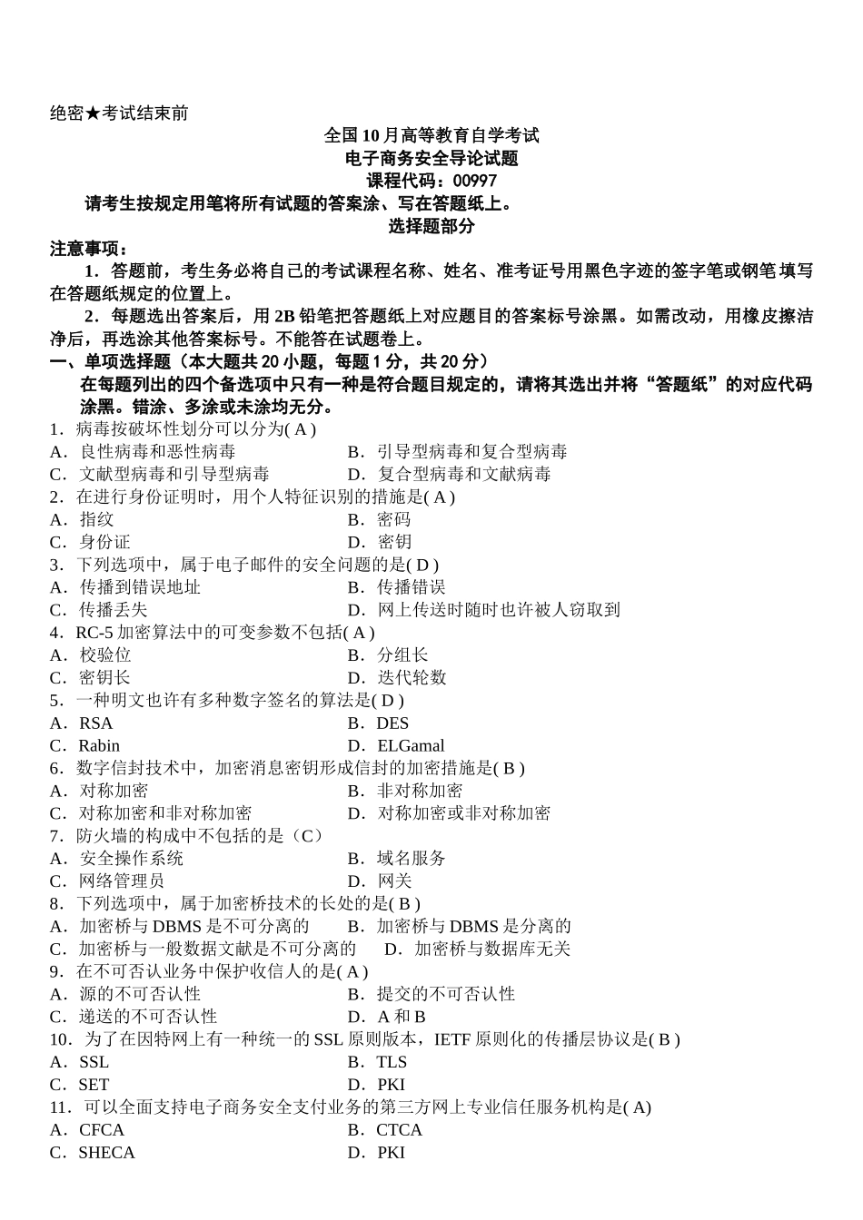
绝密★考试结束前全国 10 月高等教育自学考试电子商务安全导论试题课程代码:00997请考生按规定用笔将所有试题的答案涂、写在答题纸上。选择题部分注意事项:1.答题前,考生务必将自己的考试课程名称、姓名、准考证号用黑色字迹的签字笔或钢笔填写在答题纸规定的位置上。2.每题选出答案后,用 2B 铅笔把答题纸上对应题目的答案标号涂黑。如需改动,用橡皮擦洁净后,再选涂其他答案标号。不能答在试题卷上。一、单项选择题(本大题共 20 小题,每题 1 分,共 20 分)在每题列出的四个备选项中只有一种是符合题目规定的,请将其选出并将“答题纸”的对应代码涂黑。错涂、多涂或未涂均无分。1.病毒按破坏性划分可以分为( A )A.良性病毒和恶性病毒B.引导型病毒和复合型病毒C.文献型病毒和引导型病毒D.复合型病毒和文献病毒2.在进行身份证明时,用个人特征识别的措施是( A )A.指纹B.密码C.身份证D.密钥3.下列选项中,属于电子邮件的安全问题的是( D )A.传播到错误地址B.传播错误C.传播丢失D.网上传送时随时也许被人窃取到4.RC-5 加密算法中的可变参数不包括( A )A.校验位B.分组长C.密钥长D.迭代轮数5.一种明文也许有多种数字签名的算法是( D )A.RSAB.DESC.RabinD.ELGamal6.数字信封技术中,加密消息密钥形成信封的加密措施是( B )A.对称加密B.非对称加密C.对称加密和非对称加密D.对称加密或非对称加密7.防火墙的构成中不包括的是(C)A.安全操作系统B.域名服务C.网络管理员D.网关8.下列选项中,属于加密桥技术的长处的是( B )A.加密桥与 DBMS 是不可分离的B.加密桥与 DBMS 是分离的C.加密桥与一般数据文献是不可分离的D.加密桥与数据库无关9.在不可否认业务中保护收信人的是( A )A.源的不可否认性B.提交的不可否认性C.递送的不可否认性D.A 和 B10.为了在因特网上有一种统一的 SSL 原则版本,IETF 原则化的传播层协议是( B )A.SSLB.TLSC.SETD.PKI11.可以全面支持电子商务安全支付业务的第三方网上专业信任服务机构是( A)A.CFCAB.CTCAC.SHECAD.PKI12.下列选项中,属于中国电信 CA 安全认证系统构造的是( D )A.地市级 CA 中心B.地市级 RA 中心系统C.省 CA 中心D.省 RA 中心系统13.美国的橘黄皮书中为计算机安全的不一样级别制定了 D,Cl,C2,Bl,B2,B3,A 原则,其中称为构造化防护的级别是(C )A.B1 级B.Cl 级C.B2 级D.C2...

1、当您付费下载文档后,您只拥有了使用权限,并不意味着购买了版权,文档只能用于自身使用,不得用于其他商业用途(如 [转卖]进行直接盈利或[编辑后售卖]进行间接盈利)。
2、本站所有内容均由合作方或网友上传,本站不对文档的完整性、权威性及其观点立场正确性做任何保证或承诺!文档内容仅供研究参考,付费前请自行鉴别。
3、如文档内容存在违规,或者侵犯商业秘密、侵犯著作权等,请点击“违规举报”。

碎片内容

2025年全国10月高等教育自学考试电子商务安全导论试题和部分答案

您可能关注的文档

卷上珠帘+ 关注
实名认证
内容提供者

该用户很懒,什么也没介绍

确认删除?
VIP
微信客服
  • 扫码咨询
会员Q群
  • 会员专属群点击这里加入QQ群
客服邮箱
回到顶部