电脑桌面
添加小米粒文库到电脑桌面
安装后可以在桌面快捷访问

工程付款资料VIP专享

工程付款资料_第1页
1/4
工程付款资料_第2页
2/4
工程付款资料_第3页
3/4
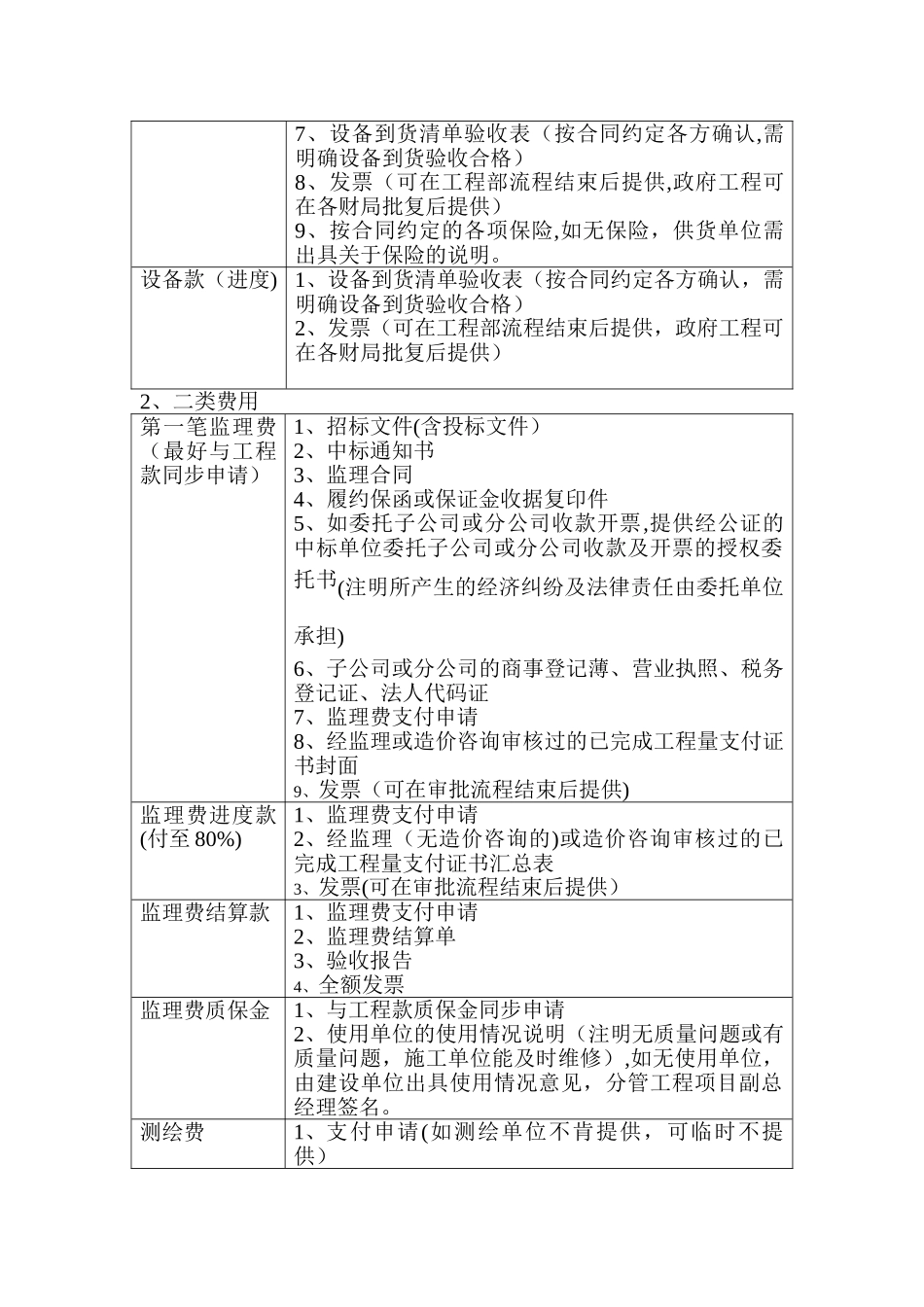
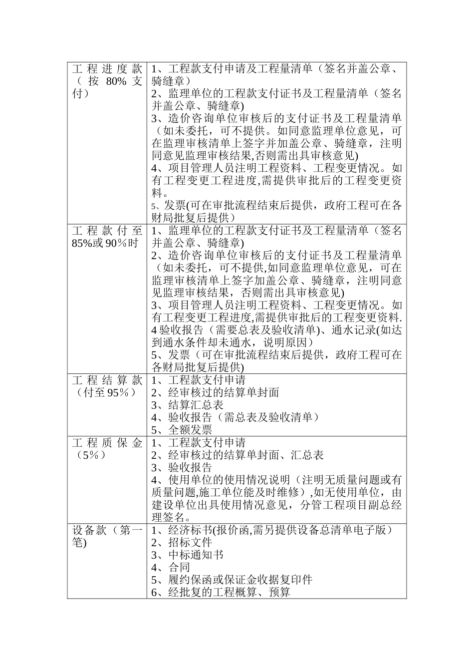
工程项目不同阶段工程支付所需资料清单1、一类费用(主要为建筑安装)工资预储金根据珠规建建[2024]59 号文,2024 年 5 月 1 日后办理施工许可证的工程,需提供工资保证金及工资预储金,代替以往的工资支付保函。工资保证金由施工单位开设专户提供,工资预储金由建设单位按一定比例转入施工单位工资预储金专户(房屋建筑20%,市政 12%)。工资预储金是工程款的一部份,支付时需提供以下资料(集团财务初步要求):工资预储金专户开户及监管协议,(由监管银行、施工单位、建设单位三方鉴定),发票等,具体按合同规定办理。预付款或第一笔工程款1、经济标书(报价函)2、如是联合体,提供联合体协议3、招标文件4、中标通知书5、施工合同6、履约保函或保证金收据复印件7、施工单位购买的保险单8、施工许可证(预付款可不提供)9、外省市中标单位在珠海成立的全资子公司的商事登记薄、三证合一证书、安全生产证书(如没,提供中标单位的)、资质证书10、经过公证的中标单位委托子公司收款且开票的授权委托书(注明所产生的经济纠纷及法律责任由委托单位承担)11、经批复的工程概算、预算12、工程款支付申请及合同总工程量(含名称、数量、单价及金额等)清单(签名并盖公章、骑缝章)13、监理单位的工程款支付证书及工程量清单(签名并盖公章、骑缝章,预付款可不提供)14、造价咨询单位审核后的支付证书及工程量清单(如未委托可不提供,预付款可不提供,如同意监理单位意见,可在监理审核清单上签字并加盖公章、骑缝章,注明同意见监理审核结果,否则需出具审核意见)15、项目管理人员注明工程资料、工程变更情况16、发票(可在工程部流程结束后提供,政府工程可在各财局批复后提供)工 程 进 度 款( 按 80% 支付)1、工程款支付申请及工程量清单(签名并盖公章、骑缝章)2、监理单位的工程款支付证书及工程量清单(签名并盖公章、骑缝章)3、造价咨询单位审核后的支付证书及工程量清单(如未委托,可不提供。如同意监理单位意见,可在监理审核清单上签字并加盖公章、骑缝章,注明同意见监理审核结果,否则需出具审核意见)4、项目管理人员注明工程资料、工程变更情况。如有工程变更工程进度,需提供审批后的工程变更资料。5、发票(可在审批流程结束后提供,政府工程可在各财局批复后提供)工 程 款 付 至85%或 90%时1、监理单位的工程款支付证书及工程量清单(签名并盖公章、骑缝章)2、造价咨询单位审核后的支付证书及工程量清单(如未委托,...

1、当您付费下载文档后,您只拥有了使用权限,并不意味着购买了版权,文档只能用于自身使用,不得用于其他商业用途(如 [转卖]进行直接盈利或[编辑后售卖]进行间接盈利)。
2、本站所有内容均由合作方或网友上传,本站不对文档的完整性、权威性及其观点立场正确性做任何保证或承诺!文档内容仅供研究参考,付费前请自行鉴别。
3、如文档内容存在违规,或者侵犯商业秘密、侵犯著作权等,请点击“违规举报”。

碎片内容

工程付款资料

确认删除?
VIP
微信客服
  • 扫码咨询
会员Q群
  • 会员专属群点击这里加入QQ群
客服邮箱
回到顶部