电脑桌面
添加小米粒文库到电脑桌面
安装后可以在桌面快捷访问

工程力学知识点

工程力学知识点_第1页
1/7
工程力学知识点_第2页
2/7
工程力学知识点_第3页
3/7
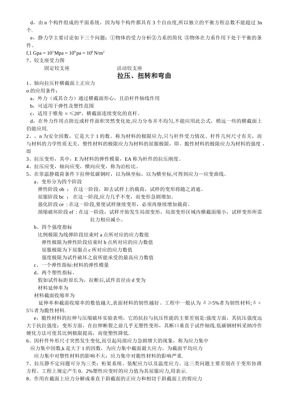
工程力学知识点静力学分析1、静力学公理 a,二力平衡公理:作用在刚体上的两个力使刚体处于平衡的充分必要条件是这两个力等值、反向、共线。(适用于刚体) b,加减平衡力系公理:在任意力系中加上或减去一个平衡力系,并不改变原力系对刚体的效应。(适用于刚体) c,平行四边形法则:使作用在物体上同一点的两个力可以合为一个合力,此合力也作用于该点,合理的大小和方向是以两个力为邻边所构成的平行四边形的对角线来表示。(适用于任何物体) d,作用与反作用力定律:两物体间的相互作用力,即作用力和反作用力,总是大小相等、指向相反,并沿同一直线分别作用在这两个物体上.(适用于任何物体) e,二力平衡与作用力反作用力都是二力相等,反向,共线,二者的区别在于两个力是否作用在同一个物体上.2、汇交力系 a,平面汇交力系:力的作用线共面且汇交与一点的平面力系。 b,平面汇交力系的平衡:若平面汇交力系的力多边形自行封闭,则该平面汇交力系是平衡力系。 c,空间汇交力系:力的作用线汇交于一点的空间力系。 d,空间汇交力系的平衡:空间汇交力系的合力为零,则该空间力系平衡。3、力系的简化结果 a,平面汇交力系向汇交点外一点简化,其结果可能是①一个力②一个力和一个力偶。但绝不可能是一个力偶。 b,平面力偶系向作用面内任一点简化,其结果可能是①一个力偶②合力偶为零的平衡力系 c,平面任意力系向作用面内任一点简化,其结果可能是①一个力②一个力偶③一个力和一个力偶④处于平衡。 d,平面平行力系向作用面内任一点简化,其结果可能是①一个力②一个力偶③一个力和一个力偶④处于平衡。e,平面任意力系平衡的充要条件是①力系的主矢为零②力系对于任意一点的主矩为零。4、力偶的性质 a,由于力偶只能产生转动效应,不产生移动效应,因此力偶不能与一个力等效,即力偶无合力,也就是说不能与一个力平衡。 b,作用于刚体上的力可以平移到任意一点,而不改变它对刚体的作用效应,但平移后必须附加一个力偶,附加力偶的力偶矩等于原力对于新作用点之矩,这就是力向一点平移定理。c,在平面力系中,力矩是一代数量,在空间力系中,力对点之矩是一矢量。力偶对其作用面内任意点的力矩恒等于此力偶矩,而与矩心的位置无关。5、平面一般力系。a,主矢:主矢等于原力系中各力的矢量和,一般情况下,主矢并不与原力系等效,不是原力系的合力 。它与简化中心位置无关. b,主矩:主矩是力系向简化中心平移时得到的附加力偶系的合力偶的矩,它...

1、当您付费下载文档后,您只拥有了使用权限,并不意味着购买了版权,文档只能用于自身使用,不得用于其他商业用途(如 [转卖]进行直接盈利或[编辑后售卖]进行间接盈利)。
2、本站所有内容均由合作方或网友上传,本站不对文档的完整性、权威性及其观点立场正确性做任何保证或承诺!文档内容仅供研究参考,付费前请自行鉴别。
3、如文档内容存在违规,或者侵犯商业秘密、侵犯著作权等,请点击“违规举报”。

碎片内容

工程力学知识点

您可能关注的文档

确认删除?
VIP
微信客服
  • 扫码咨询
会员Q群
  • 会员专属群点击这里加入QQ群
客服邮箱
回到顶部