电脑桌面
添加小米粒文库到电脑桌面
安装后可以在桌面快捷访问

市场管理办法VIP专享

市场管理办法_第1页
1/4
市场管理办法_第2页
2/4
市场管理办法_第3页
3/4
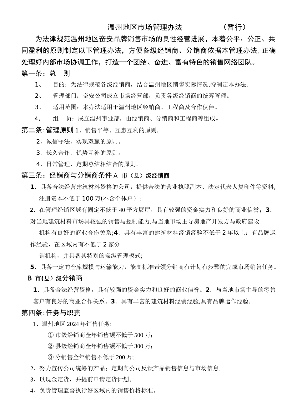
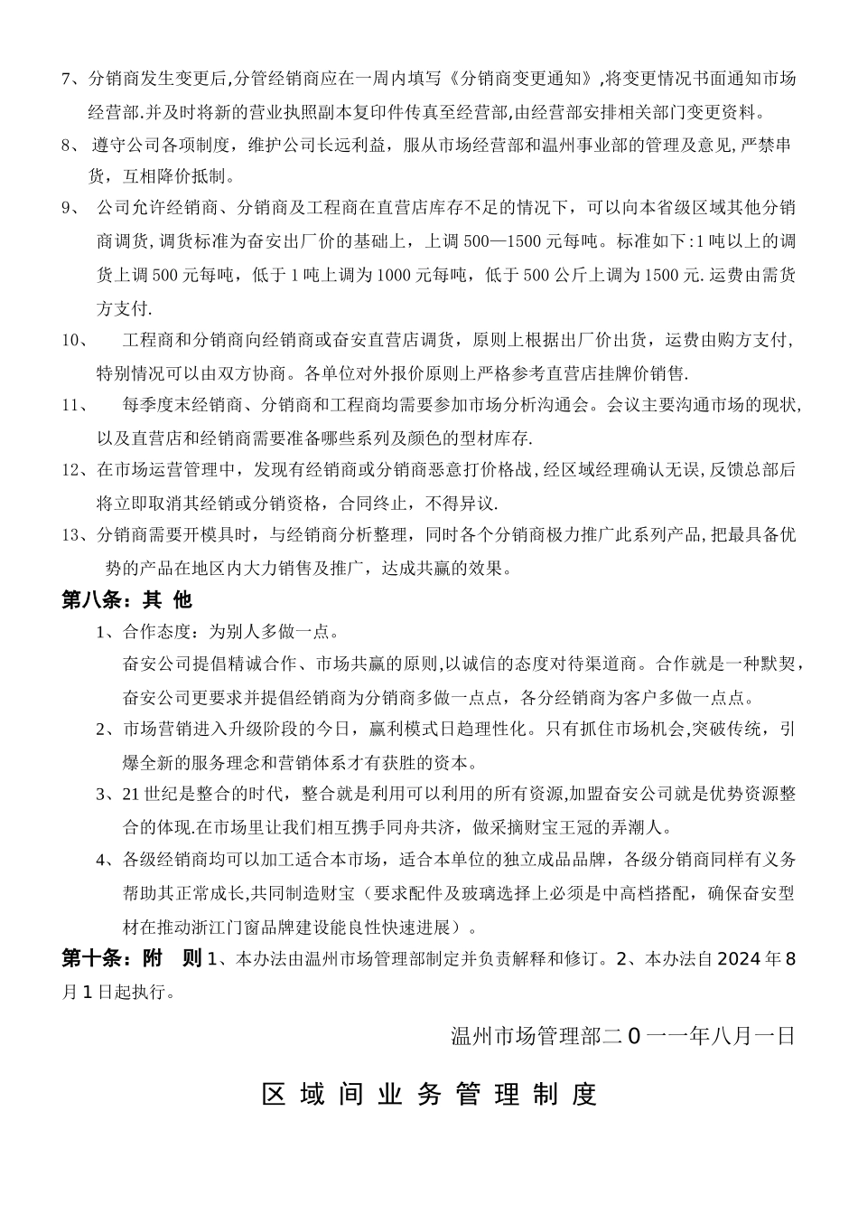
温州地区市场管理办法 (暂行)为法律规范温州地区奋安品牌销售市场的良性经营进展,本着公平、公正、共同盈利的原则制定以下管理办法,方便各级经销商、分销商依据本管理办法,正确处理好内部市场协调工作,打造一个团结、奋进、富有特色的销售网络团队。第一条:总 则1、目的:为法律规范各级经销商,结合温州地区销售实际情况,特制定本办法.2、管理部门:奋安公司成立市场经营部,负责各级经销商的统筹管理。3、适用范围:本办法适用于温州地区经销商、工程商及合作伙伴。4、组 员:成立温州事业部,由经销商、分销商和工程商等组成。第二条:管理原则 1、销售平等、互惠互利的原则.2、诚信守法、实现双赢的原则。3、长久合作、优势互补的原则。4、日常管理、定期总结相结合的原则。第三条:经销商与分销商条件 A 市(县)级经销商1.具备合法经营建筑材料资格的公司,提供合法的营业执照副本、法定代表人复印件等资料,注册资本不低于 100 万(不含个体户);2.在管理经销区域有固定不低于 40 平方展厅,具有较强的资金实力和良好的商业信誉;3.对当地建筑材料市场具较强的销售与控制能力,与当地市场主导房地产开发方与政府建设机构有良好的商业合作关系;4.具有丰富的建筑材料经销经验不低于 2 年以上;有品牌运作经验,在区域内有不低于 2 家分销机构,并具备其特别的操纵管理模式;5.具备一定的仓库规模与运输能力,能高标准带领分销商有计划有步骤的完成市场销售任务。B 市(县)级分销商1.具备合法经营资格,具有较强的资金实力和良好的商业信誉。2.与当地市场主导的零售客户有良好的商业合作关系。3.具有丰富的建筑材料经销经验,具有品牌运作经验.第四条:任务与职责1、温州地区 2024 年销售任务:① 市级经销商全年销售额不低于 500 万;② 县级经销商全年销售额不低于 300 万;③ 分销售全年销售不低于 200 万;2、努力宣传公司统筹的产品;定期向公司反馈产品销售信息与市场信息.3、以现金定货,并提前申请定货计划。4、负责管理监督执行好区域内的销售价格标准。第五条:售后服务1、各级经销商对所销售的产品以及承揽的工程业务有承担售后服务的义务,奋安公司配合各经销商做好售后服务工作;2、各经销商及其业务人员要对公司的业务进行积极正面的宣传和引导,严格遵守商业保密的有关规定,做好公司资料及客户资料保密工作;3、各经销商及所有业务人员均需熟悉相关专业知识,保持统一口径,共同维护奋安公司和...

1、当您付费下载文档后,您只拥有了使用权限,并不意味着购买了版权,文档只能用于自身使用,不得用于其他商业用途(如 [转卖]进行直接盈利或[编辑后售卖]进行间接盈利)。
2、本站所有内容均由合作方或网友上传,本站不对文档的完整性、权威性及其观点立场正确性做任何保证或承诺!文档内容仅供研究参考,付费前请自行鉴别。
3、如文档内容存在违规,或者侵犯商业秘密、侵犯著作权等,请点击“违规举报”。

碎片内容

市场管理办法

确认删除?
VIP
微信客服
  • 扫码咨询
会员Q群
  • 会员专属群点击这里加入QQ群
客服邮箱
回到顶部