电脑桌面
添加小米粒文库到电脑桌面
安装后可以在桌面快捷访问

市政工程试验检测项目及频率汇总

市政工程试验检测项目及频率汇总_第1页
1/22
市政工程试验检测项目及频率汇总_第2页
2/22
市政工程试验检测项目及频率汇总_第3页
3/22
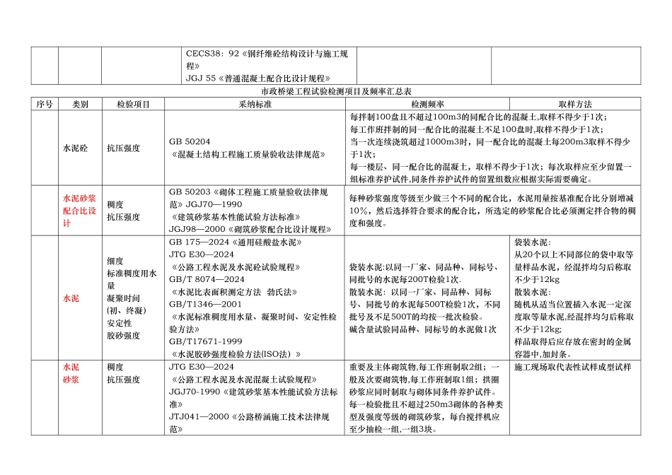
市政桥梁工程试验检测项目及频率汇总表序号类别检验项目采纳标准检测频率取样方法1土工颗粒分析、界限含水量(液塑限测定)击实试验、室内承载比(CBR)试验渗透系数烧矢量综合毛体积密度JTG E40—2024《公路土工试验规程》JTG F10—2024《公路路基施工技术法律规范》《公路工程标准施工招标文件》2024版每5000m3或土质发生变化时,料源不同,性质不同的土至少一次取具有代表性的扰动土2细集料(水泥砼用)筛分、含泥量、泥块含量JTG E42-2024《公路工程集料试验规程》《公路工程标准施工招标文件》2024版JTJ041-2000《公路桥涵施工技术法律规范》以进场数量为一检验批,每检验批代表数量不得超过400m3取样前先铲除堆脚等处无代表性的部分,再在料堆的顶部、中部和底部,各由均匀分布的几个不同部位,抽取大致相等的8份组成一组试样。表观密度、堆积密度、坚固性每一料源检验1次含水量混凝土开盘前必做3细集料沥青砼用筛分、表观密度含泥量、泥块含量、砂当量或亚甲兰值JTG E42—2024《公路工程集料试验规程》《公路工程标准施工招标文件》2024版JTG E40—2024《公路沥青路面施工技术法律规范》以进场数量为一检验批,每检验批代表数量不得超过400 m3取样前先铲除堆脚等处无代表性的部分,再在料堆的顶部、中部和底部,各由均匀分布的几个不同部位,抽取大致相等的8份组成一组试样.坚固性、棱角性每一料源检验1次4粗集料水泥砼用筛分、针片状含量、含泥量、压碎值JTG E42—2024《公路工程集料试验规程》JTJ041—2000《公路桥涵施工技术法律规范》每批次进场检验1次,每检验批代表数量不得超过400m3取样前先铲除堆脚等处无代表性的部分,再在料堆的顶部、中部和底部,各由均匀分布的几个不同部位,抽取大致相等的15份组成一组试样。表观密度、堆积密度、坚固性、碱活性每一料源检验1次含水量混凝土开盘前必做市政桥梁工程试验检测项目及频率汇总表序号类别检验项目采纳标准检测频率取样方法5粗集料沥青混合料用筛分、针片状含量、含泥量、压碎值、表观密度、吸水率JTG E42—2024《公路工程集料试验规程》JTG F40—2024《公路沥青路面施工技术法律规范》每批次进场检验1次,每检验批代表数量不得超过1000 m3取样前先铲除堆脚等处无代表性的部分,再在料堆的顶部、中部和底部,各由均匀分布的几个不同部位,抽取大致相等的15份组成一组试样.粗集料沥青混合料用粘附性、磨耗损失、坚固性、软石含量、磨光值(表面层)JTG E42—2024《公路工程集...

1、当您付费下载文档后,您只拥有了使用权限,并不意味着购买了版权,文档只能用于自身使用,不得用于其他商业用途(如 [转卖]进行直接盈利或[编辑后售卖]进行间接盈利)。
2、本站所有内容均由合作方或网友上传,本站不对文档的完整性、权威性及其观点立场正确性做任何保证或承诺!文档内容仅供研究参考,付费前请自行鉴别。
3、如文档内容存在违规,或者侵犯商业秘密、侵犯著作权等,请点击“违规举报”。

碎片内容

市政工程试验检测项目及频率汇总

一二三四传媒+ 关注
实名认证
内容提供者

大量资料供您选择,没有合适的可以联系小二。

确认删除?
VIP
微信客服
  • 扫码咨询
会员Q群
  • 会员专属群点击这里加入QQ群
客服邮箱
回到顶部