电脑桌面
添加小米粒文库到电脑桌面
安装后可以在桌面快捷访问

常考相似中药鉴别总结—中药学-南大

常考相似中药鉴别总结—中药学-南大_第1页
1/10
常考相似中药鉴别总结—中药学-南大_第2页
2/10
常考相似中药鉴别总结—中药学-南大_第3页
3/10
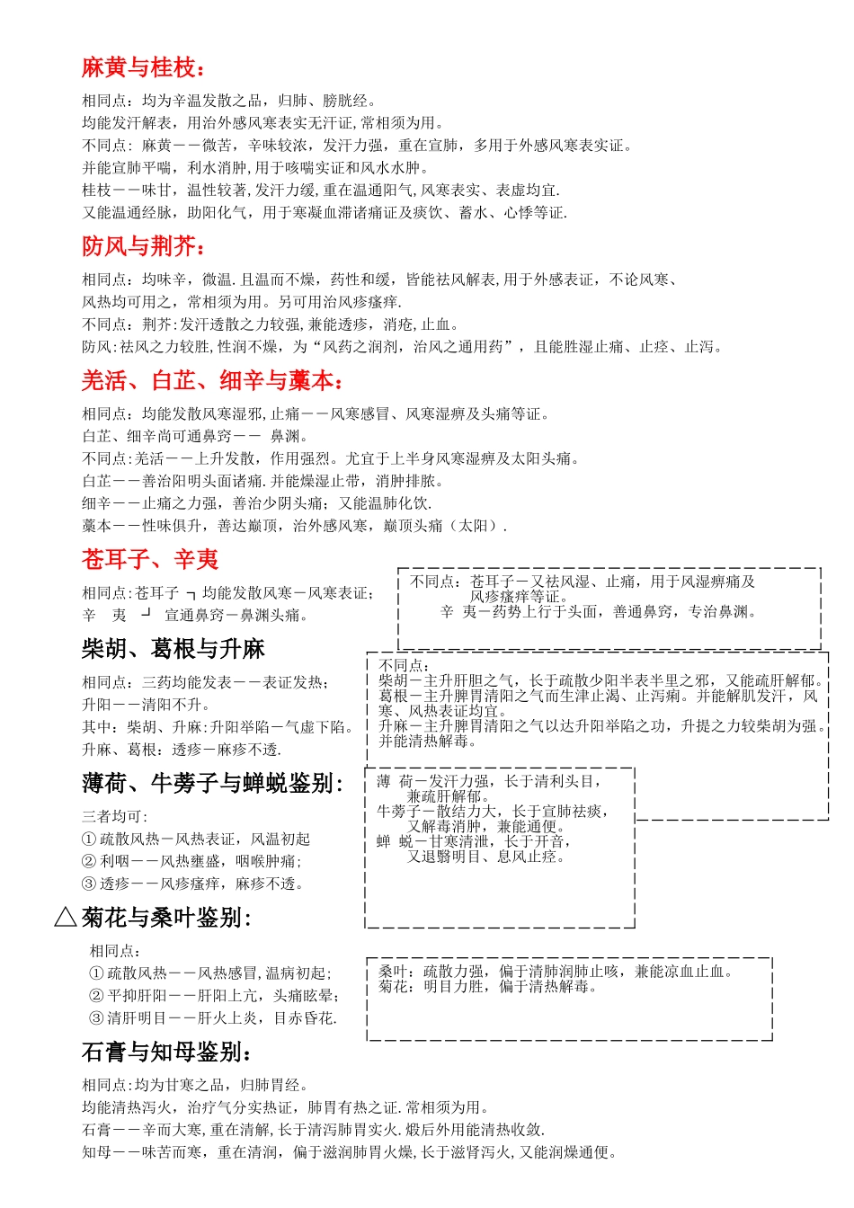
麻黄与桂枝:相同点:均为辛温发散之品,归肺、膀胱经。均能发汗解表,用治外感风寒表实无汗证,常相须为用。不同点: 麻黄--微苦,辛味较浓,发汗力强,重在宣肺,多用于外感风寒表实证。并能宣肺平喘,利水消肿,用于咳喘实证和风水水肿。桂枝--味甘,温性较著,发汗力缓,重在温通阳气,风寒表实、表虚均宜.又能温通经脉,助阳化气,用于寒凝血滞诸痛证及痰饮、蓄水、心悸等证.防风与荆芥:相同点:均味辛,微温.且温而不燥,药性和缓,皆能祛风解表,用于外感表证,不论风寒、风热均可用之,常相须为用。另可用治风疹瘙痒.不同点:荆芥:发汗透散之力较强,兼能透疹,消疮,止血。防风:祛风之力较胜,性润不燥,为“风药之润剂,治风之通用药”,且能胜湿止痛、止痉、止泻。羌活、白芷、细辛与藁本:相同点:均能发散风寒湿邪,止痛--风寒感冒、风寒湿痹及头痛等证。白芷、细辛尚可通鼻窍-- 鼻渊。不同点:羌活--上升发散,作用强烈。尤宜于上半身风寒湿痹及太阳头痛。白芷--善治阳明头面诸痛.并能燥湿止带,消肿排脓。细辛--止痛之力强,善治少阴头痛;又能温肺化饮.藁本--性味俱升,善达巅顶,治外感风寒,巅顶头痛(太阳).苍耳子、辛夷相同点:苍耳子 ┐均能发散风寒-风寒表证;辛 夷 ┘ 宣通鼻窍-鼻渊头痛。柴胡、葛根与升麻相同点:三药均能发表--表证发热;升阳--清阳不升。其中:柴胡、升麻:升阳举陷-气虚下陷。升麻、葛根:透疹-麻疹不透. 薄荷、牛蒡子与蝉蜕鉴别:三者均可:① 疏散风热-风热表证,风温初起② 利咽--风热壅盛,咽喉肿痛;③ 透疹--风疹瘙痒,麻疹不透。菊花与桑叶鉴别: 相同点: ① 疏散风热--风热感冒,温病初起; ② 平抑肝阳--肝阳上亢,头痛眩晕; ③ 清肝明目--肝火上炎,目赤昏花.石膏与知母鉴别:相同点:均为甘寒之品,归肺胃经。均能清热泻火,治疗气分实热证,肺胃有热之证.常相须为用。 石膏--辛而大寒,重在清解,长于清泻肺胃实火.煅后外用能清热收敛. 知母--味苦而寒,重在清润,偏于滋润肺胃火燥,长于滋肾泻火,又能润燥通便。不同点:苍耳子-又祛风湿、止痛,用于风湿痹痛及 风疹瘙痒等证。 辛 夷-药势上行于头面,善通鼻窍,专治鼻渊。不同点:柴胡-主升肝胆之气,长于疏散少阳半表半里之邪,又能疏肝解郁。葛根-主升脾胃清阳之气而生津止渴、止泻痢。并能解肌发汗,风寒、风热表证均宜。升麻-主升脾胃清阳之气以达升阳举陷之功,升提之力较柴胡为强。...

1、当您付费下载文档后,您只拥有了使用权限,并不意味着购买了版权,文档只能用于自身使用,不得用于其他商业用途(如 [转卖]进行直接盈利或[编辑后售卖]进行间接盈利)。
2、本站所有内容均由合作方或网友上传,本站不对文档的完整性、权威性及其观点立场正确性做任何保证或承诺!文档内容仅供研究参考,付费前请自行鉴别。
3、如文档内容存在违规,或者侵犯商业秘密、侵犯著作权等,请点击“违规举报”。

碎片内容

常考相似中药鉴别总结—中药学-南大

您可能关注的文档

确认删除?
VIP
微信客服
  • 扫码咨询
会员Q群
  • 会员专属群点击这里加入QQ群
客服邮箱
回到顶部