电脑桌面
添加小米粒文库到电脑桌面
安装后可以在桌面快捷访问

幼儿园劳动合同

幼儿园劳动合同_第1页
1/5
幼儿园劳动合同_第2页
2/5
幼儿园劳动合同_第3页
3/5
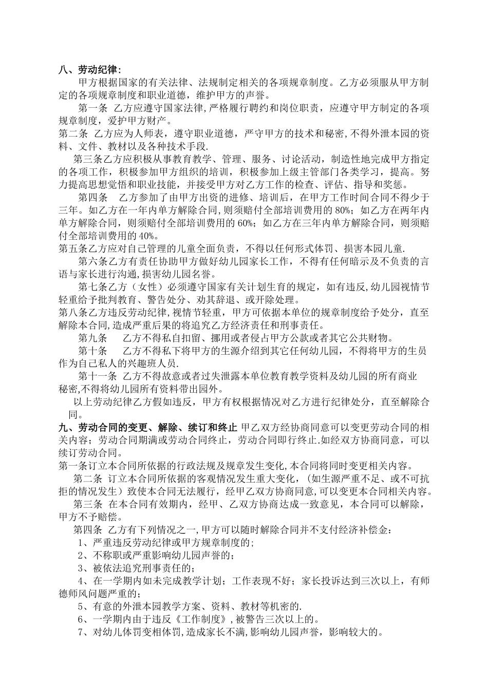
幼儿园员工劳动合同甲方(用人单位):幼儿园地址法人/(负责人):乙方(劳动者):____________性别_____出生年月:_______乙方身份证号码户口所在地址:常住地址: 用人单位合同编号: 年 第()号 用人单位劳动总编号:为确立劳动关系,明确双方的权利和义务,根据《中国人民共和国劳动法》和国家及省、市有关规定,经双方协商同意,签订本合同。共同遵守本合同所列条款。一、劳动合同期限:第一条 固定期限:本合同自年月日起至 年月日止。第二条 试用期(见习期或适应期):双方同意试用期为 个月,时间从年 月 日起至 年 月日止。试用期工资为 80%,无其他补贴,经幼儿园考核合格后,试用期满转为正式合同员工,享受正式员工的工资福利与待遇,其试用期计算在合同有效期内。第三条 试用期内如发现乙方不符合录用条件,甲方有权解除试用期劳动合同,并提前一周通知乙方.二、工作内容和工作地点:第一条乙方同意根据甲方工作需要,在幼儿园,担任 工作.乙方应胜任本职工作,并遵守园方的规定,提高职业技能,完成幼儿园各项工作任务。第二条 甲方原则上不在学期内调整乙方工作内容和岗位,但因甲方工作需要乙方应无条件的服从本单位的内部调整,并保质、保量完成甲方的工作任务.第三条 根据幼儿园工作性质和需要,幼儿园实行严格的坐班制,根据国家规定每周工作五天工作制,享受国家规定的节假日休假不扣工资。 第四条 乙方与甲方签定合同后,在幼儿园任职期间必须根据岗位职责和甲方的要求完成各项工作任务,达到本园规定的质量标准(详见《教职工岗位职责、工作质量及考核办法》)。仔细履行自己的工作职责,如在工作期间不仔细履行职责,不完成工作任务的,甲方有权根据规定给予处罚直至解除劳动合同。三、劳动保护和劳动条件:第一条 甲方为乙方提供符合国家法律法规规定的劳动场所、设备、设施和必要的防护用品,保证乙方的人身安全和健康。第二条乙方具体工作应由甲方根据工作需要进行安排,执行定时、定岗工作制。 第三条 甲方由于工作需要,可以延长工作时间,甲方如因工作需要安排乙方加班,乙方应当服从之。在国家法定的休息日或节假日加班的,甲方将根据幼儿园制度给乙方发放加班补贴。第四条 乙方因自己工作失误或延误了完成工作任务时间的加班加点,甲方将不计算加班费。第五条 如因学习和工作需要甲方为乙方提供的学习、培训时间是安排在休息日的,甲方不予计算加班费和补休,乙方应服从安排,不得以要加班费拒绝参加学习培训...

1、当您付费下载文档后,您只拥有了使用权限,并不意味着购买了版权,文档只能用于自身使用,不得用于其他商业用途(如 [转卖]进行直接盈利或[编辑后售卖]进行间接盈利)。
2、本站所有内容均由合作方或网友上传,本站不对文档的完整性、权威性及其观点立场正确性做任何保证或承诺!文档内容仅供研究参考,付费前请自行鉴别。
3、如文档内容存在违规,或者侵犯商业秘密、侵犯著作权等,请点击“违规举报”。

碎片内容

幼儿园劳动合同

您可能关注的文档

确认删除?
VIP
微信客服
  • 扫码咨询
会员Q群
  • 会员专属群点击这里加入QQ群
客服邮箱
回到顶部