电脑桌面
添加小米粒文库到电脑桌面
安装后可以在桌面快捷访问

康复科评定记录表样本

康复科评定记录表样本_第1页
1/7
康复科评定记录表样本_第2页
2/7
康复科评定记录表样本_第3页
3/7
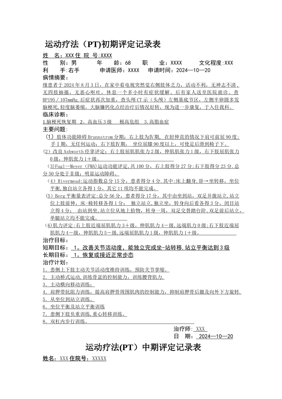
运动疗法(PT)初期评定记录表姓 名 : XXX 住 院 号 :XXXX 性 别:男 年 龄:68 职 业:XXXX 文化程度:XXX 利 手:右手 申请医师:XXXX 申请时间:2024—10—20 病情摘要: 缘患者于 2024 年 8 月 3 日,在家中看电视突然觉右侧肢体乏力,活动不利,无神志不清 , 无四肢抽搐,无恶心呕吐,休息一个多小时有症状缓解。后有家人送至医院就诊。查BP195∕107mmHg. 后症状再次加重,查头颅 CT 示(头颅)左侧基底节区,左侧半卵圆多发 脑梗死 , 轻度脑萎缩,大脑镰钙化点经治疗后情况好转,现为进一步康复,于入住我科。 临床诊断:1. 脑梗死恢复期 2 。 高血压 3 级 极高危组 3. 高脂血症 主要问题:(1 ) 肢体功能障碍 Brunnstrom 分期: 右上肢为Ⅳ期 , 在肘伸直的情况下肩可前屈 90 度 ; 手Ⅰ期,无任何运动;右下肢Ⅳ期, 坐位屈膝 90 度以上,可使足后滑到椅子下。 (2 )改良 Ashworth 痉挛 评定:右上肢屈肌肌张力 2 级,伸肌肌张力 1 级,右下肢屈肌张力 0 级,伸肌张力 1 +级。 (3)Fugl—Meyer ( FMA) 运动功能评定 , 共 100 分,右上肢得分 27 分 ; 右下肢得分 23 分 . 总 分 50 分 处于 Ⅱ 级:明显运动障碍。 (4 ) Rivermead: 运动指数总分 15 分,患者得分 4 分 . 其中 : 床上翻身 , 卧→坐转移,坐位 平衡 , 独自站立各得 1 分,其它 11 项均不能完成。 (5 ) Berg 平衡量表评定 : 总分 56 分,患者得分 17 分,其中 由坐到站,双足并拢站立 , 站立 位上肢前伸,床 - 椅转移各得 1 分; 独立站立 , 独立坐,转身向后看各得 3 分,闭目站 立得 4 分; 由站到坐 , 站立位从地上拾物,转身一周,双足交替踏台阶 , 双足前后站立 , 单腿站立均不能完成。 (6) 肌力评定 : 右上肢近端屈肌肌力 3 +级,伸肌肌力 4 -级 , 远端肌力 0 级 ; 右下肢近端屈 肌肌力 4 -级,伸肌肌力 5 -级 , 远端屈肌肌力 1 级,伸肌肌力 1 +级。 治疗目标:短期目标: 1 。改善关节活动度,能独立完成坐 - 站转移 , 站立平衡达到 3 级 长期目标: 1 。恢复或接近正常步态 治疗计划: 1 .患侧上下肢主动关节活动度维持训练,预防关节挛缩。 2 .主动桥式运动 , 训练骨盆的控制能力,训练腰背肌力 . 3 .主动横向移动训练; 4 .肩胛带抗阻力训练,...

1、当您付费下载文档后,您只拥有了使用权限,并不意味着购买了版权,文档只能用于自身使用,不得用于其他商业用途(如 [转卖]进行直接盈利或[编辑后售卖]进行间接盈利)。
2、本站所有内容均由合作方或网友上传,本站不对文档的完整性、权威性及其观点立场正确性做任何保证或承诺!文档内容仅供研究参考,付费前请自行鉴别。
3、如文档内容存在违规,或者侵犯商业秘密、侵犯著作权等,请点击“违规举报”。

碎片内容

康复科评定记录表样本

确认删除?
VIP
微信客服
  • 扫码咨询
会员Q群
  • 会员专属群点击这里加入QQ群
客服邮箱
回到顶部