电脑桌面
添加小米粒文库到电脑桌面
安装后可以在桌面快捷访问

建筑工程措施项目习题

建筑工程措施项目习题_第1页
1/6
建筑工程措施项目习题_第2页
2/6
建筑工程措施项目习题_第3页
3/6
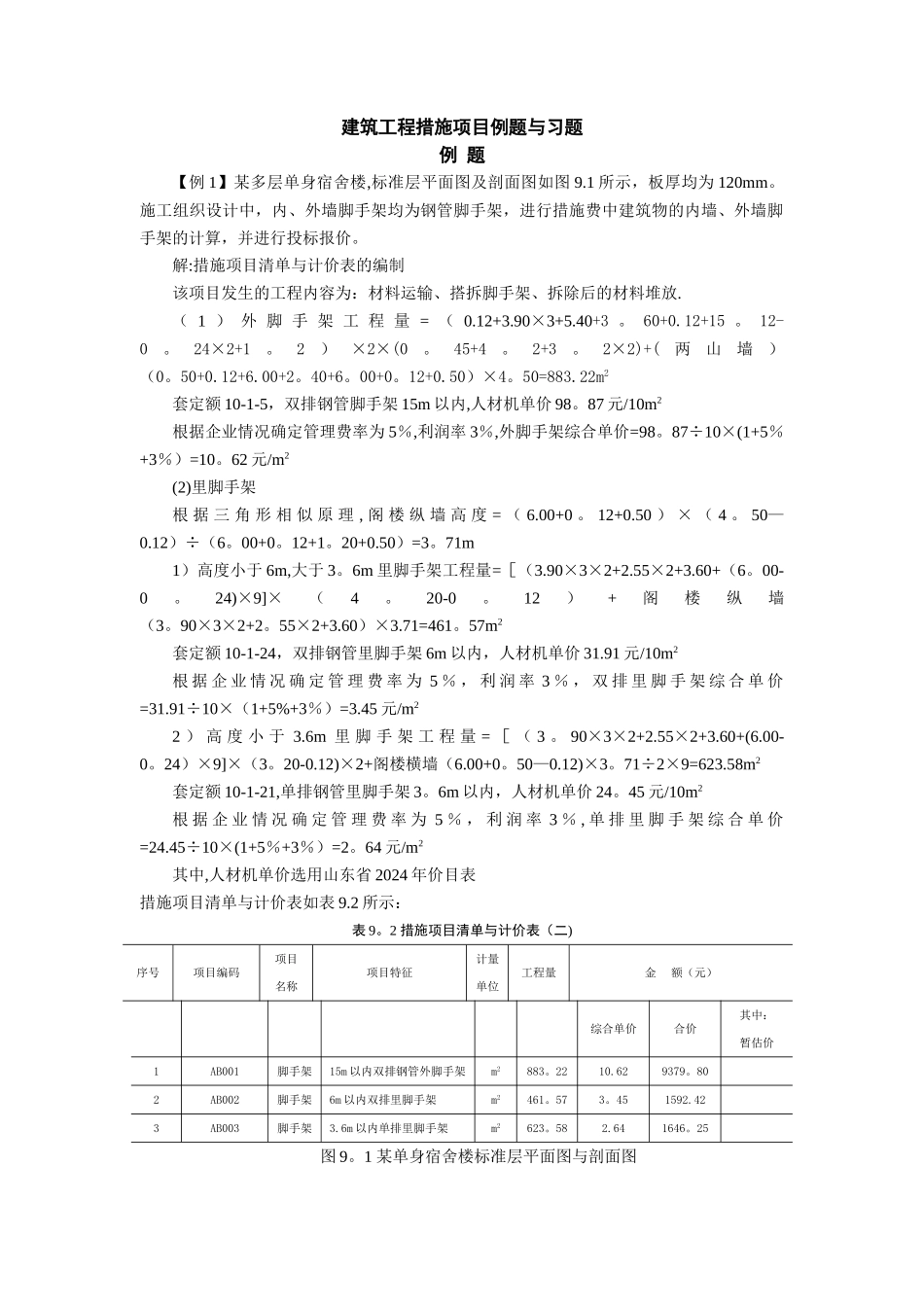
建筑工程措施项目例题与习题例 题【例 1】某多层单身宿舍楼,标准层平面图及剖面图如图 9.1 所示,板厚均为 120mm。施工组织设计中,内、外墙脚手架均为钢管脚手架,进行措施费中建筑物的内墙、外墙脚手架的计算,并进行投标报价。解:措施项目清单与计价表的编制该项目发生的工程内容为:材料运输、搭拆脚手架、拆除后的材料堆放.( 1 ) 外 脚 手 架 工 程 量 = ( 0.12+3.90×3+5.40+3 。 60+0.12+15 。 12-0。24×2+1。2)×2×(0。45+4。2+3。2×2)+(两山墙)(0。50+0.12+6.00+2。40+6。00+0。12+0.50)×4。50=883.22m2套定额 10-1-5,双排钢管脚手架 15m 以内,人材机单价 98。87 元/10m2根据企业情况确定管理费率为 5%,利润率 3%,外脚手架综合单价=98。87÷10×(1+5%+3%)=10。62 元/m2(2)里脚手架根 据 三 角 形 相 似 原 理 , 阁 楼 纵 墙 高 度 = ( 6.00+0 。 12+0.50 ) × ( 4 。 50—0.12)÷(6。00+0。12+1。20+0.50)=3。71m1)高度小于 6m,大于 3。6m 里脚手架工程量=[(3.90×3×2+2.55×2+3.60+(6。00-0。24)×9]×(4。20-0。12)+阁楼纵墙(3。90×3×2+2。55×2+3.60)×3.71=461。57m2套定额 10-1-24,双排钢管里脚手架 6m 以内,人材机单价 31.91 元/10m2根 据 企 业 情 况 确 定 管 理 费 率 为 5 % , 利 润 率 3 % , 双 排 里 脚 手 架 综 合 单 价=31.91÷10×(1+5%+3%)=3.45 元/m22 ) 高 度 小 于 3.6m 里 脚 手 架 工 程 量 = [ ( 3 。 90×3×2+2.55×2+3.60+(6.00-0。24)×9]×(3。20-0.12)×2+阁楼横墙(6.00+0。50—0.12)×3。71÷2×9=623.58m2套定额 10-1-21,单排钢管里脚手架 3。6m 以内,人材机单价 24。45 元/10m2根 据 企 业 情 况 确 定 管 理 费 率 为 5 % , 利 润 率 3 % , 单 排 里 脚 手 架 综 合 单 价=24.45÷10×(1+5%+3%)=2。64 元/m2其中,人材机单价选用山东省 2024 年价目表措施项目清单与计价表如表 9.2 所示:表 9。2 措施项目清单与计价表(二)序号项目编码项目名称项目特征计量单位工程量金 额(元)综合单价合价其中:暂估价1AB001脚手架15m 以内双排钢管外脚手架m2883。2210.629379。802AB002脚手架6m 以内双排里脚手架m2461。573。451592.423AB003脚手架3.6m 以内单排里脚手架m2623。582...

1、当您付费下载文档后,您只拥有了使用权限,并不意味着购买了版权,文档只能用于自身使用,不得用于其他商业用途(如 [转卖]进行直接盈利或[编辑后售卖]进行间接盈利)。
2、本站所有内容均由合作方或网友上传,本站不对文档的完整性、权威性及其观点立场正确性做任何保证或承诺!文档内容仅供研究参考,付费前请自行鉴别。
3、如文档内容存在违规,或者侵犯商业秘密、侵犯著作权等,请点击“违规举报”。

碎片内容

建筑工程措施项目习题

确认删除?
VIP
微信客服
  • 扫码咨询
会员Q群
  • 会员专属群点击这里加入QQ群
客服邮箱
回到顶部