电脑桌面
添加小米粒文库到电脑桌面
安装后可以在桌面快捷访问

建筑施工图设计规范

建筑施工图设计规范_第1页
1/3
建筑施工图设计规范_第2页
2/3
建筑施工图设计规范_第3页
3/3
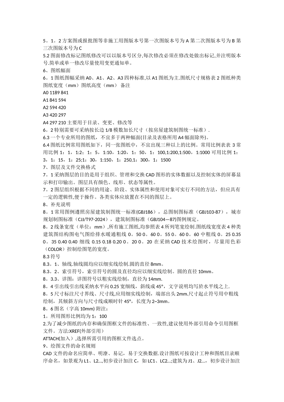
施工图设计法律规范为了进一步提高设计水平,使我公司的计算机辅助设计逐步实现法律规范化、标准化、网络化,我们通过对近年来的计算机辅助设计工作的经验进行提炼和总结并制订本标准。今后,凡我公司承接编制的各类设计任务应用计算机辅助绘图,均需依照本标准进行。全公司各设计人员在其具体使用过程中,如发现需要修改或需要补充之处,请将有关意见及资料,提交给经理,以便今后对本标准进一步调整和完善。一、总则1、工作目标1.1 法律规范化—-有效提高设计的工作质量;1。2 标准化-—提高设计的工作效率;1.3 网络化——便于网络上法律规范化管理和成果的共享。2、工作范围本标准是依据建筑 CAD 制图的统一规则,适用于我公司建筑工程和景观工程及相关领域中的 CAD 制图。3、工作风格本标准为形成公司 CAD 绘图表达的风格的统一,不提倡个人绘图表达风格。CAD 制图的表达应清楚、完整、统一。二、制图1、制图法律规范工程制图严格遵照国家有关建筑制图法律规范制图,要求所有图面的表达方式均保持一致.2、图纸目录各个专业图纸目录参照下列顺序编制:封面图纸目录景观专业:景观设计说明;总图;竖向图;放线图;索引图;分区图;节点详图;铺装详图。建筑专业:建筑设计说明;室内装饰一览表;建筑构造作法一览表;建筑定位图;平面图;立面图;剖面图;楼梯;部分平面;建筑详图;门窗表;门窗图。结构专业:结构设计说明;桩位图;基础图;基础详图;地下室结构图;(人防图纸);地下室结构详图;楼面结构布置;楼面配筋图;梁、柱、板、楼梯详图;结构构件详图。电气专业:电气设计说明;主要设备材料表;平面图;详图;系统图;控制线路图。大型工程应按强电、弱电、火灾报警及其智能系统分别设置目录.给排水专业:给排水设计说明;总图;平面图(自下而上);详图;给水、消防、排水、雨水系统图.暖通空调专业:暖通设计说明;主要设备材料表,平面图;剖面图;详图;系统图。绿化专业:绿化设计说明;苗木材料表;总图;乔木种植图;灌木种植图;地被种植图;3、图纸深度工程图纸除应达到国家法律规范规定深度外,尚须满足业主提供例图深度及特别要求.4、图纸字体除投标及其特别情况外,均应实行以下字体文件,尽量不使用 TureType 字体,以加快图形的显示,缩小图形文件。同一图形文件内字型数目不要超过四种。以下字体形文件为标准字体 , 将 其 放 置 在 CAD 软 件 的 FONTS 目 录 中 即 可 。 Romans.shx ( 西 文 花 ...

1、当您付费下载文档后,您只拥有了使用权限,并不意味着购买了版权,文档只能用于自身使用,不得用于其他商业用途(如 [转卖]进行直接盈利或[编辑后售卖]进行间接盈利)。
2、本站所有内容均由合作方或网友上传,本站不对文档的完整性、权威性及其观点立场正确性做任何保证或承诺!文档内容仅供研究参考,付费前请自行鉴别。
3、如文档内容存在违规,或者侵犯商业秘密、侵犯著作权等,请点击“违规举报”。

碎片内容

建筑施工图设计规范

确认删除?
VIP
微信客服
  • 扫码咨询
会员Q群
  • 会员专属群点击这里加入QQ群
客服邮箱
回到顶部