电脑桌面
添加小米粒文库到电脑桌面
安装后可以在桌面快捷访问

建设项目审批流程

建设项目审批流程_第1页
1/4
建设项目审批流程_第2页
2/4
建设项目审批流程_第3页
3/4
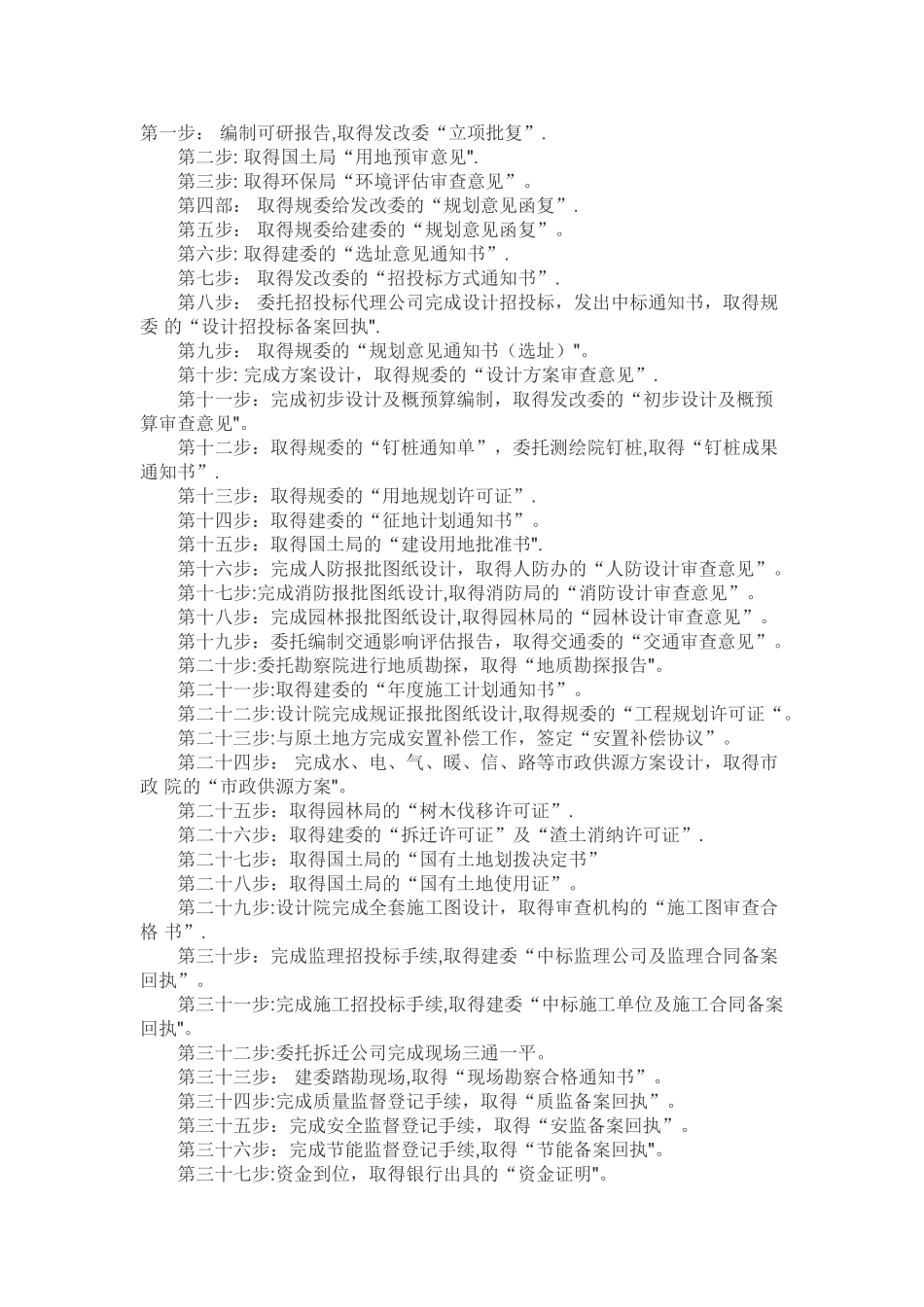
第一步: 编制可研报告,取得发改委“立项批复”. 第二步: 取得国土局“用地预审意见". 第三步: 取得环保局“环境评估审查意见”。 第四部: 取得规委给发改委的“规划意见函复”. 第五步: 取得规委给建委的“规划意见函复”。 第六步: 取得建委的“选址意见通知书”. 第七步: 取得发改委的“招投标方式通知书”. 第八步: 委托招投标代理公司完成设计招投标,发出中标通知书,取得规委 的“设计招投标备案回执". 第九步: 取得规委的“规划意见通知书(选址)"。 第十步: 完成方案设计,取得规委的“设计方案审查意见”. 第十一步:完成初步设计及概预算编制,取得发改委的“初步设计及概预算审查意见"。 第十二步:取得规委的“钉桩通知单”,委托测绘院钉桩,取得“钉桩成果通知书”. 第十三步:取得规委的“用地规划许可证”. 第十四步:取得建委的“征地计划通知书”。 第十五步:取得国土局的“建设用地批准书". 第十六步:完成人防报批图纸设计,取得人防办的“人防设计审查意见”。 第十七步:完成消防报批图纸设计,取得消防局的“消防设计审查意见”。 第十八步:完成园林报批图纸设计,取得园林局的“园林设计审查意见”。 第十九步:委托编制交通影响评估报告,取得交通委的“交通审查意见”。 第二十步:委托勘察院进行地质勘探,取得“地质勘探报告"。 第二十一步:取得建委的“年度施工计划通知书”。 第二十二步:设计院完成规证报批图纸设计,取得规委的“工程规划许可证“。 第二十三步:与原土地方完成安置补偿工作,签定“安置补偿协议”。 第二十四步: 完成水、电、气、暖、信、路等市政供源方案设计,取得市政 院的“市政供源方案"。 第二十五步:取得园林局的“树木伐移许可证”. 第二十六步:取得建委的“拆迁许可证”及“渣土消纳许可证”. 第二十七步:取得国土局的“国有土地划拨决定书” 第二十八步:取得国土局的“国有土地使用证”。 第二十九步:设计院完成全套施工图设计,取得审查机构的“施工图审查合格 书”. 第三十步:完成监理招投标手续,取得建委“中标监理公司及监理合同备案回执”。 第三十一步:完成施工招投标手续,取得建委“中标施工单位及施工合同备案回执"。 第三十二步:委托拆迁公司完成现场三通一平。 第三十三步: 建委踏勘现场,取得“现场勘察合格通知书”。 第三十四步:完成质量监督登记手续,取得“质监备案回执”。 第三十五步:完成安全监督登记手...

1、当您付费下载文档后,您只拥有了使用权限,并不意味着购买了版权,文档只能用于自身使用,不得用于其他商业用途(如 [转卖]进行直接盈利或[编辑后售卖]进行间接盈利)。
2、本站所有内容均由合作方或网友上传,本站不对文档的完整性、权威性及其观点立场正确性做任何保证或承诺!文档内容仅供研究参考,付费前请自行鉴别。
3、如文档内容存在违规,或者侵犯商业秘密、侵犯著作权等,请点击“违规举报”。

碎片内容

建设项目审批流程

确认删除?
VIP
微信客服
  • 扫码咨询
会员Q群
  • 会员专属群点击这里加入QQ群
客服邮箱
回到顶部