电脑桌面
添加小米粒文库到电脑桌面
安装后可以在桌面快捷访问

成本中心管理VIP专享

成本中心管理_第1页
1/2
成本中心管理_第2页
2/2
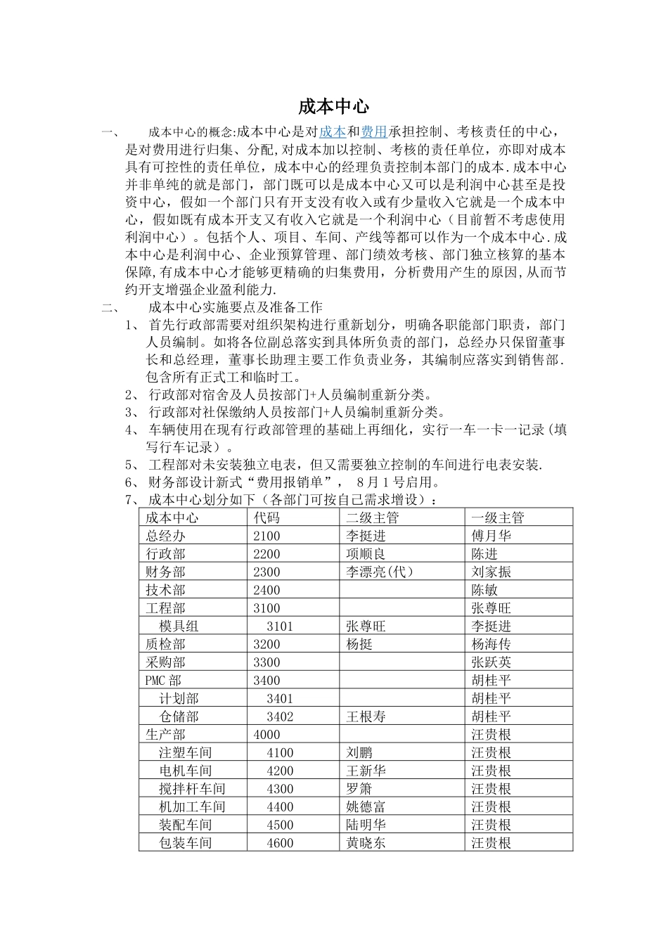
成本中心一、成本中心的概念:成本中心是对成本和费用承担控制、考核责任的中心,是对费用进行归集、分配,对成本加以控制、考核的责任单位,亦即对成本具有可控性的责任单位,成本中心的经理负责控制本部门的成本.成本中心并非单纯的就是部门,部门既可以是成本中心又可以是利润中心甚至是投资中心,假如一个部门只有开支没有收入或有少量收入它就是一个成本中心,假如既有成本开支又有收入它就是一个利润中心(目前暂不考虑使用利润中心)。包括个人、项目、车间、产线等都可以作为一个成本中心.成本中心是利润中心、企业预算管理、部门绩效考核、部门独立核算的基本保障,有成本中心才能够更精确的归集费用,分析费用产生的原因,从而节约开支增强企业盈利能力.二、成本中心实施要点及准备工作1、 首先行政部需要对组织架构进行重新划分,明确各职能部门职责,部门人员编制。如将各位副总落实到具体所负责的部门,总经办只保留董事长和总经理,董事长助理主要工作负责业务,其编制应落实到销售部.包含所有正式工和临时工。2、 行政部对宿舍及人员按部门+人员编制重新分类。3、 行政部对社保缴纳人员按部门+人员编制重新分类。4、 车辆使用在现有行政部管理的基础上再细化,实行一车一卡一记录(填写行车记录)。5、 工程部对未安装独立电表,但又需要独立控制的车间进行电表安装.6、 财务部设计新式“费用报销单”, 8 月 1 号启用。7、 成本中心划分如下(各部门可按自己需求增设):成本中心代码二级主管一级主管总经办2100李挺进傅月华行政部2200项顺良陈进财务部2300李漂亮(代)刘家振技术部2400陈敏工程部3100张尊旺模具组3101张尊旺李挺进质检部3200杨挺杨海传采购部3300张跃英PMC 部3400胡桂平计划部3401胡桂平仓储部3402王根寿胡桂平生产部4000汪贵根注塑车间4100刘鹏汪贵根电机车间4200王新华汪贵根搅拌杆车间4300罗箫汪贵根机加工车间4400姚德富汪贵根装配车间4500陆明华汪贵根包装车间4600黄晓东汪贵根外贸部5100巫桂萍内贸部5200陈义松电子商务5300王竑三、成本中心使用说明:1、 成本中心使用情况举例,1>本部门自己花钱只服务与自己的,填写费用报销单,注明自己部门成本中心,到财务报销。2>本部门自己花钱服务与其他某一部门的,如行政部帮财务部代买车票,填写报销单,注明财务成本中心而非行政部,签核流程除经过公司正常审批流程外必须经财务中心负责人签字认可.3>本部门自己花钱同时服务与多个部门的,如行政部订做员工...

1、当您付费下载文档后,您只拥有了使用权限,并不意味着购买了版权,文档只能用于自身使用,不得用于其他商业用途(如 [转卖]进行直接盈利或[编辑后售卖]进行间接盈利)。
2、本站所有内容均由合作方或网友上传,本站不对文档的完整性、权威性及其观点立场正确性做任何保证或承诺!文档内容仅供研究参考,付费前请自行鉴别。
3、如文档内容存在违规,或者侵犯商业秘密、侵犯著作权等,请点击“违规举报”。

碎片内容

成本中心管理

确认删除?
VIP
微信客服
  • 扫码咨询
会员Q群
  • 会员专属群点击这里加入QQ群
客服邮箱
回到顶部