电脑桌面
添加小米粒文库到电脑桌面
安装后可以在桌面快捷访问

投资绩效管理办法VIP专享

投资绩效管理办法_第1页
1/2
投资绩效管理办法_第2页
2/2
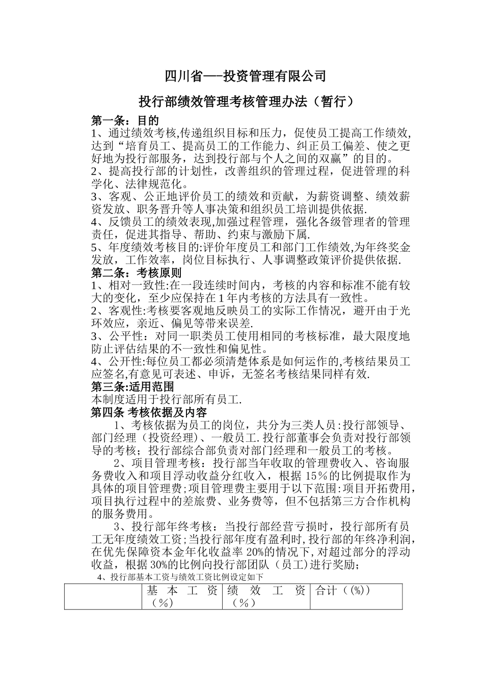
四川省—-投资管理有限公司投行部绩效管理考核管理办法(暂行)第一条:目的1、通过绩效考核,传递组织目标和压力,促使员工提高工作绩效,达到“培育员工、提高员工的工作能力、纠正员工偏差、使之更好地为投行部服务,达到投行部与个人之间的双赢”的目的。2、提高投行部的计划性,改善组织的管理过程,促进管理的科学化、法律规范化。3、客观、公正地评价员工的绩效和贡献,为薪资调整、绩效薪资发放、职务晋升等人事决策和组织员工培训提供依据.4、反馈员工的绩效表现,加强过程管理,强化各级管理者的管理责任,促进其指导、帮助、约束与激励下属.5、年度绩效考核目的:评价年度员工和部门工作绩效,为年终奖金发放,工作效率,岗位目标执行、人事调整政策评价提供依据.第二条:考核原则1、相对一致性:在一段连续时间内,考核的内容和标准不能有较大的变化,至少应保持在 1 年内考核的方法具有一致性。2、客观性:考核要客观地反映员工的实际工作情况,避开由于光环效应,亲近、偏见等带来误差.3、公平性:对同一职类员工使用相同的考核标准,最大限度地防止评估结果的不一致性和偏见性。4、公开性:每位员工都必须清楚体系是如何运作的,考核结果员工应签名,有意见可表述、申诉,无签名考核结果同样有效.第三条:适用范围本制度适用于投行部所有员工.第四条 考核依据及内容 1、考核依据为员工的岗位,共分为三类人员:投行部领导、部门经理(投资经理)、一般员工.投行部董事会负责对投行部领导的考核;投行部综合部负责对部门经理和一般员工的考核。2、项目管理考核:投行部当年收取的管理费收入、咨询服务费收入和项目浮动收益分红收入,根据 15%的比例提取作为具体的项目管理费;项目管理费主要用于以下范围:项目开拓费用,项目执行过程中的差旅费、业务费等,但不包括第三方合作机构的服务费用。3、投行部年终考核:当投行部经营亏损时,投行部所有员工无年度绩效工资;当投行部年度有盈利时,投行部的年终净利润,在优先保障资本金年化收益率 20%的情况下,对超过部分的浮动收益,根据 30%的比例向投行部团队(员工)进行奖励; 4、投行部基本工资与绩效工资比例设定如下基 本 工 资(%)绩效工资(%)合计((%))投行部领导7030100部门经理8020100一般员工9010100 5、基本工资与绩效工资发放 基本工资每月按投行部规定时间以上述表中规定基数发放;绩效工资在每年末的次月发放。绩效工资根据下表中规定的发放标准进行计算发放。 单位:...

1、当您付费下载文档后,您只拥有了使用权限,并不意味着购买了版权,文档只能用于自身使用,不得用于其他商业用途(如 [转卖]进行直接盈利或[编辑后售卖]进行间接盈利)。
2、本站所有内容均由合作方或网友上传,本站不对文档的完整性、权威性及其观点立场正确性做任何保证或承诺!文档内容仅供研究参考,付费前请自行鉴别。
3、如文档内容存在违规,或者侵犯商业秘密、侵犯著作权等,请点击“违规举报”。

碎片内容

投资绩效管理办法

确认删除?
VIP
微信客服
  • 扫码咨询
会员Q群
  • 会员专属群点击这里加入QQ群
客服邮箱
回到顶部