电脑桌面
添加小米粒文库到电脑桌面
安装后可以在桌面快捷访问

拐杖使用流程`

拐杖使用流程`_第1页
1/2
拐杖使用流程`_第2页
2/2
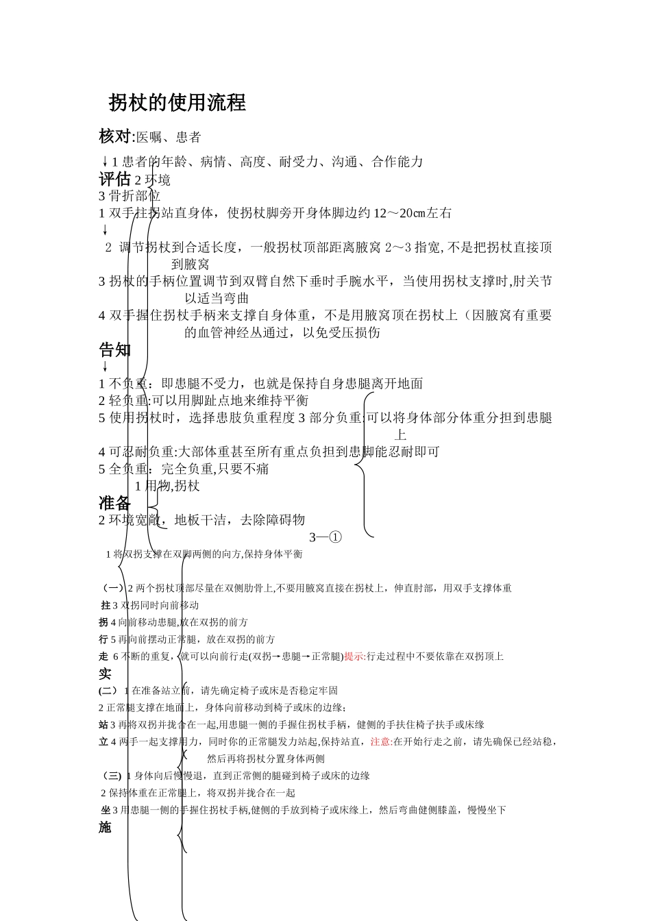
拐杖的使用流程核对:医嘱、患者↓1 患者的年龄、病情、高度、耐受力、沟通、合作能力评估 2 环境3 骨折部位1 双手拄拐站直身体,使拐杖脚旁开身体脚边约 12~20㎝左右↓ 2 调节拐杖到合适长度,一般拐杖顶部距离腋窝 2~3 指宽,不是把拐杖直接顶到腋窝3 拐杖的手柄位置调节到双臂自然下垂时手腕水平,当使用拐杖支撑时,肘关节以适当弯曲4 双手握住拐杖手柄来支撑自身体重,不是用腋窝顶在拐杖上(因腋窝有重要的血管神经丛通过,以免受压损伤告知↓1 不负重:即患腿不受力,也就是保持自身患腿离开地面2 轻负重:可以用脚趾点地来维持平衡5 使用拐杖时,选择患肢负重程度 3 部分负重:可以将身体部分体重分担到患腿上4 可忍耐负重:大部体重甚至所有重点负担到患脚能忍耐即可5 全负重:完全负重,只要不痛 1 用物,拐杖准备2 环境宽敞,地板干洁,去除障碍物3—① 1 将双拐支撑在双脚两侧的向方,保持身体平衡 (一)2 两个拐杖顶部尽量在双侧肋骨上,不要用腋窝直接在拐杖上,伸直肘部,用双手支撑体重 拄 3 双拐同时向前移动拐 4 向前移动患腿,放在双拐的前方行 5 再向前摆动正常腿,放在双拐的前方走 6 不断的重复,就可以向前行走(双拐→患腿→正常腿)提示:行走过程中不要依靠在双拐顶上实(二) 1 在准备站立前,请先确定椅子或床是否稳定牢固2 正常腿支撑在地面上,身体向前移动到椅子或床的边缘;站 3 再将双拐并拢合在一起,用患腿一侧的手握住拐杖手柄,健侧的手扶住椅子扶手或床缘立 4 两手一起支撑用力,同时你的正常腿发力站起,保持站直,注意:在开始行走之前,请先确保已经站稳,然后再将拐杖分置身体两侧 (三) 1 身体向后慢慢退,直到正常侧的腿碰到椅子或床的边缘 2 保持体重在正常腿上,将双拐并拢合在一起 坐 3 用患腿一侧的手握住拐杖手柄,健侧的手放到椅子或床缘上,然后弯曲健侧膝盖,慢慢坐下施下 4 坐下过程慢慢来,始终保持双拐放在椅子旁边 。注意:除非医生允许患腿部分负重,否则坐下过程仍需要保持你的患腿离开地面不受力(四) 1 准备上楼时,移动身体靠近最底层的一个楼梯2 合并双手一手持握,另一侧手扶住楼梯扶手,身体尽量靠近扶手 上 3 两手同时支撑,将正常腿向前跨上一级楼梯楼 4 体重保持支撑在正常腿上 梯 5 再移动双拐和患腿上到同一级楼梯 ( 有扶手) 6 不断重复,上楼。一格格楼梯上,不要太急3-②(五) 1 准备上楼时,移动身体靠近最低层的一...

1、当您付费下载文档后,您只拥有了使用权限,并不意味着购买了版权,文档只能用于自身使用,不得用于其他商业用途(如 [转卖]进行直接盈利或[编辑后售卖]进行间接盈利)。
2、本站所有内容均由合作方或网友上传,本站不对文档的完整性、权威性及其观点立场正确性做任何保证或承诺!文档内容仅供研究参考,付费前请自行鉴别。
3、如文档内容存在违规,或者侵犯商业秘密、侵犯著作权等,请点击“违规举报”。

碎片内容

拐杖使用流程`

确认删除?
VIP
微信客服
  • 扫码咨询
会员Q群
  • 会员专属群点击这里加入QQ群
客服邮箱
回到顶部