电脑桌面
添加小米粒文库到电脑桌面
安装后可以在桌面快捷访问

招聘应急方案

招聘应急方案_第1页
1/3
招聘应急方案_第2页
2/3
招聘应急方案_第3页
3/3
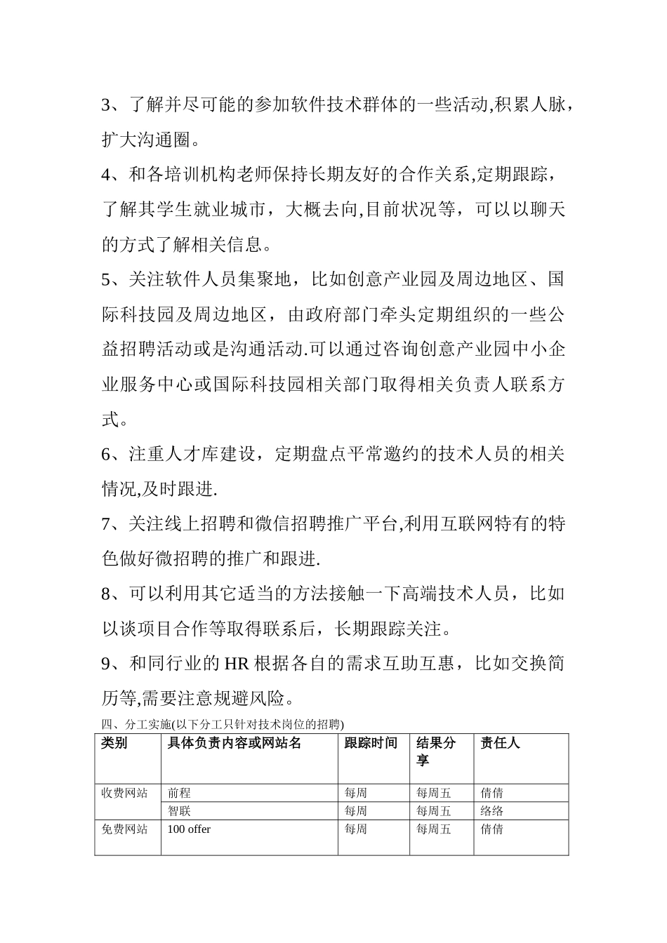
关于招聘技术高端岗位紧急预案一、现状说明: 技术部招聘工作开展目前属于停滞状态,简历量严重不足,选择的人员更是屈指可数,招聘效率低,不能及时满足技术部门的工作需求。二、原因分析:1、招聘进入下半年淡季。2、技术部门招聘所需岗位属于高端级别,相对来讲,针对苏州和上海地区来说,市场需求量大于市场供求量。3、用人部门的选人标准有所提升,在关注应聘人员技术的同时,务必确保其符合公司的企业文化要求。4、根据目前技术岗位均是实际技术方面三年以上工作经验的要求,最好以男性为主(能配合加班)目标群体锁定范围为:26 岁以上男性,且有过一定的团队管理经验,三年以上本技术方向工作经验,目前有换工作需求的.一定程度上缩小了范围,且这个群体中比较不错的一部分人工作一般会比较稳定.三、应急措施1、及时关注收费网站的简历情况,根据各网站推广特色(比如智联的橄榄枝等),做好及时的跟踪及反馈。2、每天对一些免费的网站信息及时跟进,分工管理,定期跟踪结果,保证每人每周 2 个以上新渠道的开拓。3、了解并尽可能的参加软件技术群体的一些活动,积累人脉,扩大沟通圈。4、和各培训机构老师保持长期友好的合作关系,定期跟踪,了解其学生就业城市,大概去向,目前状况等,可以以聊天的方式了解相关信息。5、关注软件人员集聚地,比如创意产业园及周边地区、国际科技园及周边地区,由政府部门牵头定期组织的一些公益招聘活动或是沟通活动.可以通过咨询创意产业园中小企业服务中心或国际科技园相关部门取得相关负责人联系方式。6、注重人才库建设,定期盘点平常邀约的技术人员的相关情况,及时跟进.7、关注线上招聘和微信招聘推广平台,利用互联网特有的特色做好微招聘的推广和跟进.8、可以利用其它适当的方法接触一下高端技术人员,比如以谈项目合作等取得联系后,长期跟踪关注。9、和同行业的 HR 根据各自的需求互助互惠,比如交换简历等,需要注意规避风险。四、分工实施(以下分工只针对技术岗位的招聘)类别具体负责内容或网站名跟踪时间结果分享责任人收费网站前程每周每周五倩倩智联每周每周五络络免费网站100 offer 每周每周五倩倩乐职天涯社区周伯通网IT 英才网哪上班内推网应届生求职网苏州大学猎聘拉勾网IT 互联网英才网百姓网苏州工业园区服务外包学院数字英才网若邻网一览软件英才网大街网每周每周五络络社交软件技术群体活动沟通圈关注及时及时倩倩软件技术群体聚集地活动关注及时及时微招聘的推广及跟进每周每周...

1、当您付费下载文档后,您只拥有了使用权限,并不意味着购买了版权,文档只能用于自身使用,不得用于其他商业用途(如 [转卖]进行直接盈利或[编辑后售卖]进行间接盈利)。
2、本站所有内容均由合作方或网友上传,本站不对文档的完整性、权威性及其观点立场正确性做任何保证或承诺!文档内容仅供研究参考,付费前请自行鉴别。
3、如文档内容存在违规,或者侵犯商业秘密、侵犯著作权等,请点击“违规举报”。

碎片内容

招聘应急方案

您可能关注的文档

确认删除?
VIP
微信客服
  • 扫码咨询
会员Q群
  • 会员专属群点击这里加入QQ群
客服邮箱
回到顶部