电脑桌面
添加小米粒文库到电脑桌面
安装后可以在桌面快捷访问

支模架搭设、模板安装及拆除安全技术交底

支模架搭设、模板安装及拆除安全技术交底_第1页
1/6
支模架搭设、模板安装及拆除安全技术交底_第2页
2/6
支模架搭设、模板安装及拆除安全技术交底_第3页
3/6
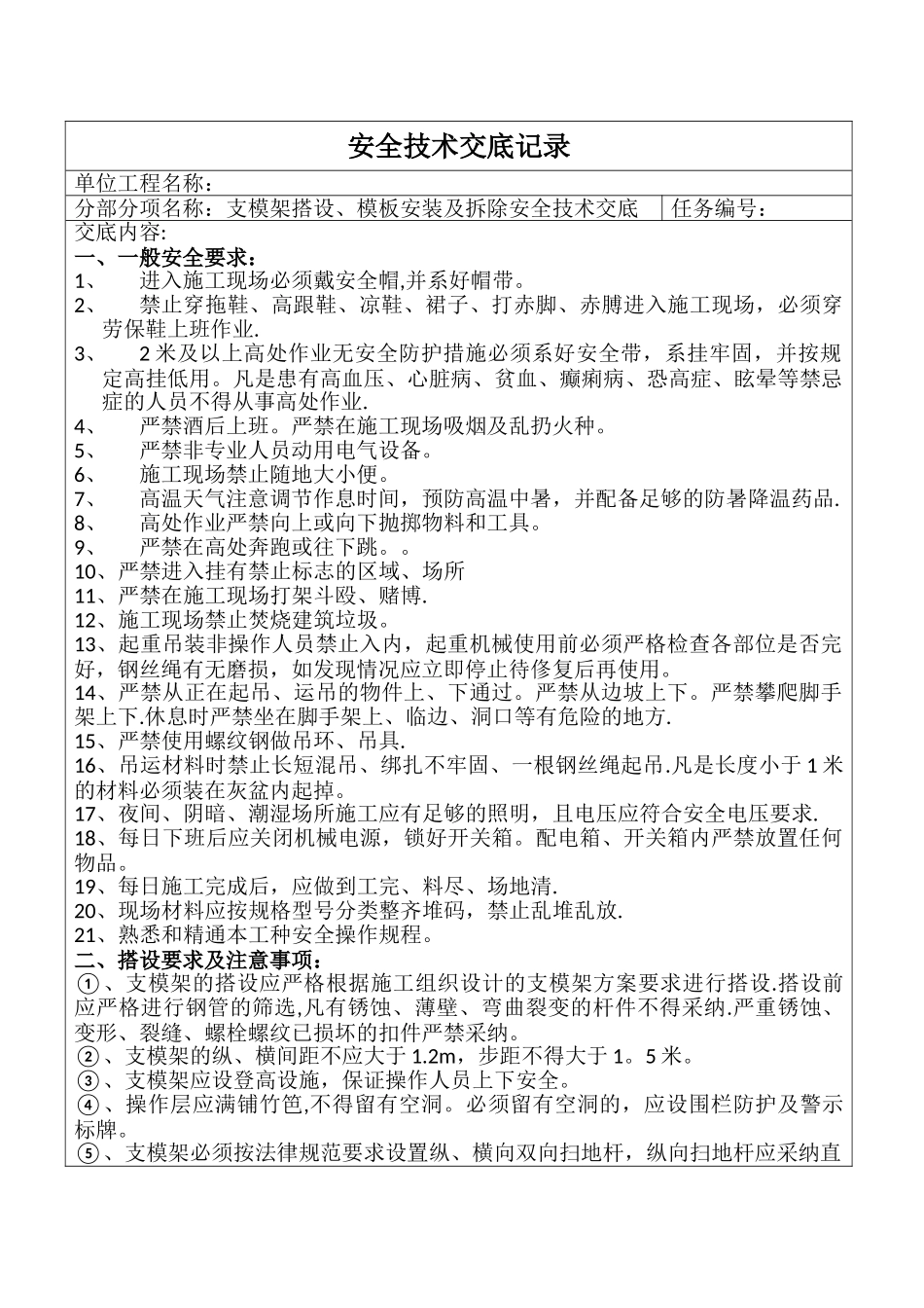
安全技术交底记录单位工程名称:分部分项名称:支模架搭设、模板安装及拆除安全技术交底任务编号:交底内容:一、一般安全要求:1、进入施工现场必须戴安全帽,并系好帽带。2、禁止穿拖鞋、高跟鞋、凉鞋、裙子、打赤脚、赤膊进入施工现场,必须穿劳保鞋上班作业.3、2 米及以上高处作业无安全防护措施必须系好安全带,系挂牢固,并按规定高挂低用。凡是患有高血压、心脏病、贫血、癫痢病、恐高症、眩晕等禁忌症的人员不得从事高处作业.4、严禁酒后上班。严禁在施工现场吸烟及乱扔火种。5、严禁非专业人员动用电气设备。6、施工现场禁止随地大小便。7、高温天气注意调节作息时间,预防高温中暑,并配备足够的防暑降温药品.8、高处作业严禁向上或向下抛掷物料和工具。9、严禁在高处奔跑或往下跳。。10、严禁进入挂有禁止标志的区域、场所11、严禁在施工现场打架斗殴、赌博.12、施工现场禁止焚烧建筑垃圾。13、起重吊装非操作人员禁止入内,起重机械使用前必须严格检查各部位是否完好,钢丝绳有无磨损,如发现情况应立即停止待俢复后再使用。14、严禁从正在起吊、运吊的物件上、下通过。严禁从边坡上下。严禁攀爬脚手架上下.休息时严禁坐在脚手架上、临边、洞口等有危险的地方.15、严禁使用螺纹钢做吊环、吊具.16、吊运材料时禁止长短混吊、绑扎不牢固、一根钢丝绳起吊.凡是长度小于 1 米的材料必须装在灰盆内起掉。17、夜间、阴暗、潮湿场所施工应有足够的照明,且电压应符合安全电压要求.18、每日下班后应关闭机械电源,锁好开关箱。配电箱、开关箱内严禁放置任何物品。19、每日施工完成后,应做到工完、料尽、场地清.20、现场材料应按规格型号分类整齐堆码,禁止乱堆乱放.21、熟悉和精通本工种安全操作规程。二、搭设要求及注意事项:①、支模架的搭设应严格根据施工组织设计的支模架方案要求进行搭设.搭设前应严格进行钢管的筛选,凡有锈蚀、薄壁、弯曲裂变的杆件不得采纳.严重锈蚀、变形、裂缝、螺栓螺纹已损坏的扣件严禁采纳。②、支模架的纵、横间距不应大于 1.2m,步距不得大于 1。5 米。③、支模架应设登高设施,保证操作人员上下安全。④、操作层应满铺竹笆,不得留有空洞。必须留有空洞的,应设围栏防护及警示标牌。⑤、支模架必须按法律规范要求设置纵、横向双向扫地杆,纵向扫地杆应采纳直角扣件固定在距底座上皮不超过 200mm 处的立杆上,横向扫地杆亦采纳直角扣件固定在紧靠纵向扫地杆下方的立杆上,底座应设置垫块保护;立杆顶端必须...

1、当您付费下载文档后,您只拥有了使用权限,并不意味着购买了版权,文档只能用于自身使用,不得用于其他商业用途(如 [转卖]进行直接盈利或[编辑后售卖]进行间接盈利)。
2、本站所有内容均由合作方或网友上传,本站不对文档的完整性、权威性及其观点立场正确性做任何保证或承诺!文档内容仅供研究参考,付费前请自行鉴别。
3、如文档内容存在违规,或者侵犯商业秘密、侵犯著作权等,请点击“违规举报”。

碎片内容

支模架搭设、模板安装及拆除安全技术交底

您可能关注的文档

确认删除?
VIP
微信客服
  • 扫码咨询
会员Q群
  • 会员专属群点击这里加入QQ群
客服邮箱
回到顶部