电脑桌面
添加小米粒文库到电脑桌面
安装后可以在桌面快捷访问

收银规章制度及流程

收银规章制度及流程_第1页
1/6
收银规章制度及流程_第2页
2/6
收银规章制度及流程_第3页
3/6
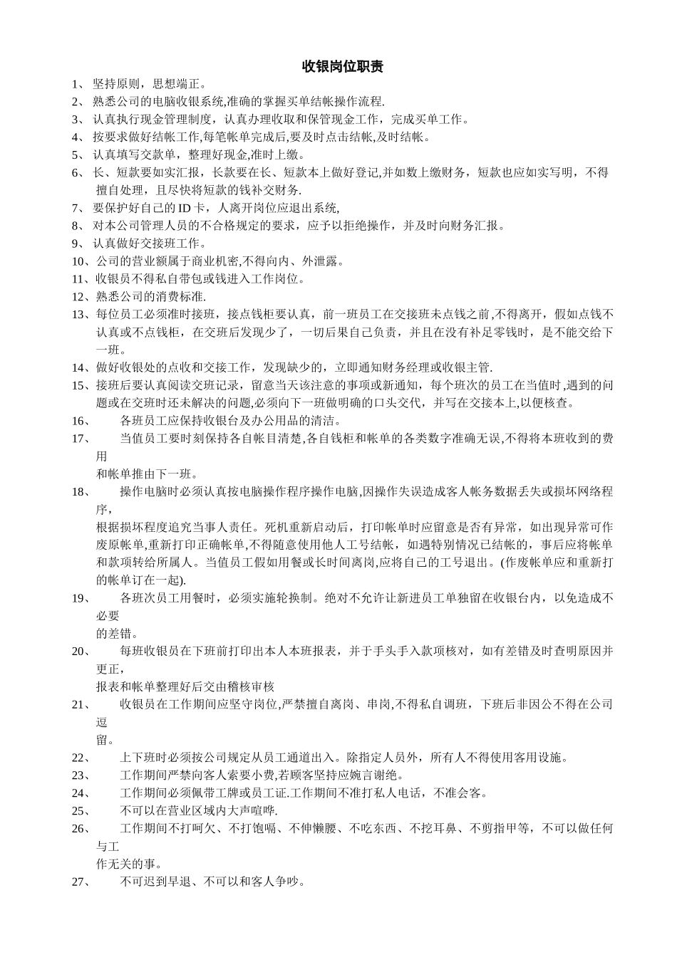
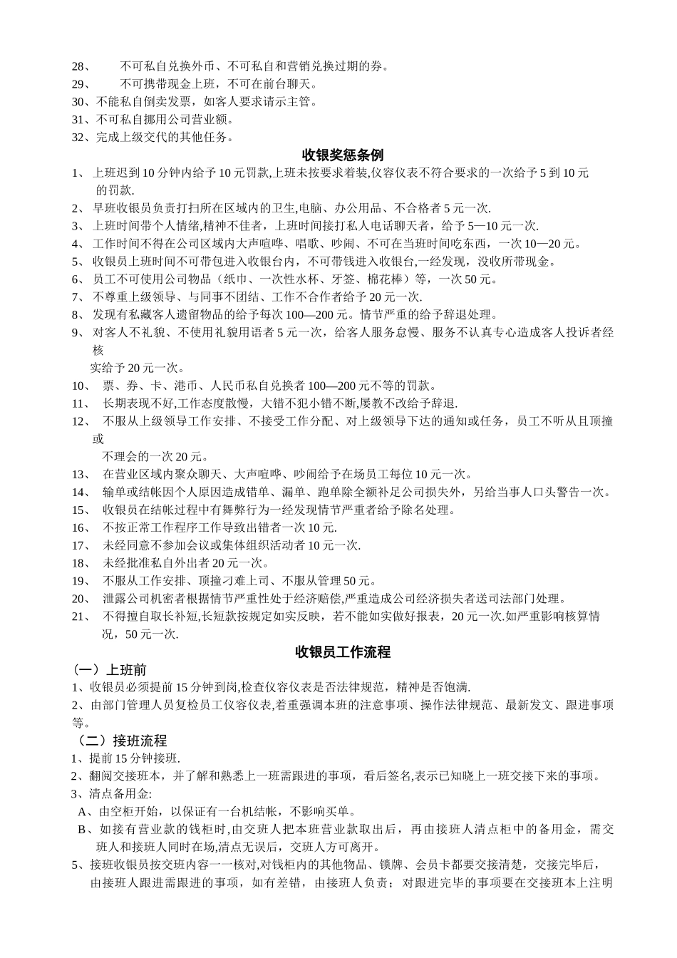
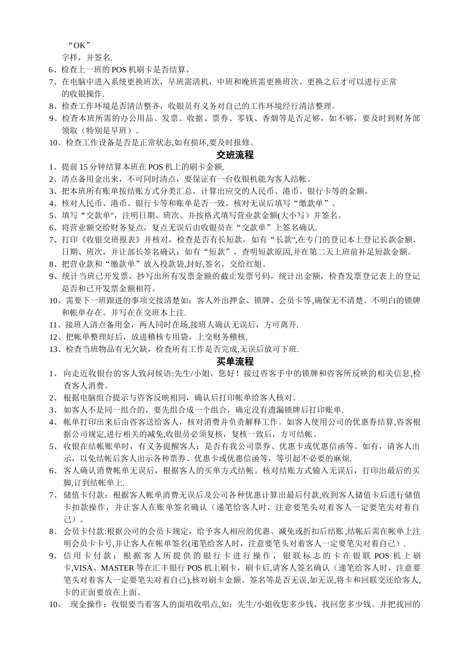
收银岗位职责1、 坚持原则,思想端正。2、 熟悉公司的电脑收银系统,准确的掌握买单结帐操作流程.3、 认真执行现金管理制度,认真办理收取和保管现金工作,完成买单工作。4、 按要求做好结帐工作,每笔帐单完成后,要及时点击结帐,及时结帐。5、 认真填写交款单,整理好现金,准时上缴。6、 长、短款要如实汇报,长款要在长、短款本上做好登记,并如数上缴财务,短款也应如实写明,不得擅自处理,且尽快将短款的钱补交财务.7、 要保护好自己的 ID 卡,人离开岗位应退出系统,8、 对本公司管理人员的不合格规定的要求,应予以拒绝操作,并及时向财务汇报。9、 认真做好交接班工作。10、公司的营业额属于商业机密,不得向内、外泄露。11、收银员不得私自带包或钱进入工作岗位。12、熟悉公司的消费标准.13、每位员工必须准时接班,接点钱柜要认真,前一班员工在交接班未点钱之前,不得离开,假如点钱不认真或不点钱柜,在交班后发现少了,一切后果自己负责,并且在没有补足零钱时,是不能交给下一班。14、做好收银处的点收和交接工作,发现缺少的,立即通知财务经理或收银主管.15、接班后要认真阅读交班记录,留意当天该注意的事项或新通知,每个班次的员工在当值时 ,遇到的问题或在交班时还未解决的问题,必须向下一班做明确的口头交代,并写在交接本上,以便核查。16、各班员工应保持收银台及办公用品的清洁。17、当值员工要时刻保持各自帐目清楚,各自钱柜和帐单的各类数字准确无误,不得将本班收到的费用和帐单推由下一班。18、操作电脑时必须认真按电脑操作程序操作电脑,因操作失误造成客人帐务数据丢失或损坏网络程序,根据损坏程度追究当事人责任。死机重新启动后,打印帐单时应留意是否有异常,如出现异常可作废原帐单,重新打印正确帐单,不得随意使用他人工号结帐,如遇特别情况已结帐的,事后应将帐单和款项转给所属人。当值员工假如用餐或长时间离岗,应将自己的工号退出。(作废帐单应和重新打的帐单订在一起).19、各班次员工用餐时,必须实施轮换制。绝对不允许让新进员工单独留在收银台内,以免造成不必要的差错。20、每班收银员在下班前打印出本人本班报表,并于手头手入款项核对,如有差错及时查明原因并更正,报表和帐单整理好后交由稽核审核21、收银员在工作期间应坚守岗位,严禁擅自离岗、串岗,不得私自调班,下班后非因公不得在公司逗留。22、上下班时必须按公司规定从员工通道出入。除指定人员外,所有人不得使用客用设施。23、工作...

1、当您付费下载文档后,您只拥有了使用权限,并不意味着购买了版权,文档只能用于自身使用,不得用于其他商业用途(如 [转卖]进行直接盈利或[编辑后售卖]进行间接盈利)。
2、本站所有内容均由合作方或网友上传,本站不对文档的完整性、权威性及其观点立场正确性做任何保证或承诺!文档内容仅供研究参考,付费前请自行鉴别。
3、如文档内容存在违规,或者侵犯商业秘密、侵犯著作权等,请点击“违规举报”。

碎片内容

收银规章制度及流程

确认删除?
VIP
微信客服
  • 扫码咨询
会员Q群
  • 会员专属群点击这里加入QQ群
客服邮箱
回到顶部