电脑桌面
添加小米粒文库到电脑桌面
安装后可以在桌面快捷访问

数据库系统管理制度V1.0

数据库系统管理制度V1.0_第1页
1/3
数据库系统管理制度V1.0_第2页
2/3
数据库系统管理制度V1.0_第3页
3/3
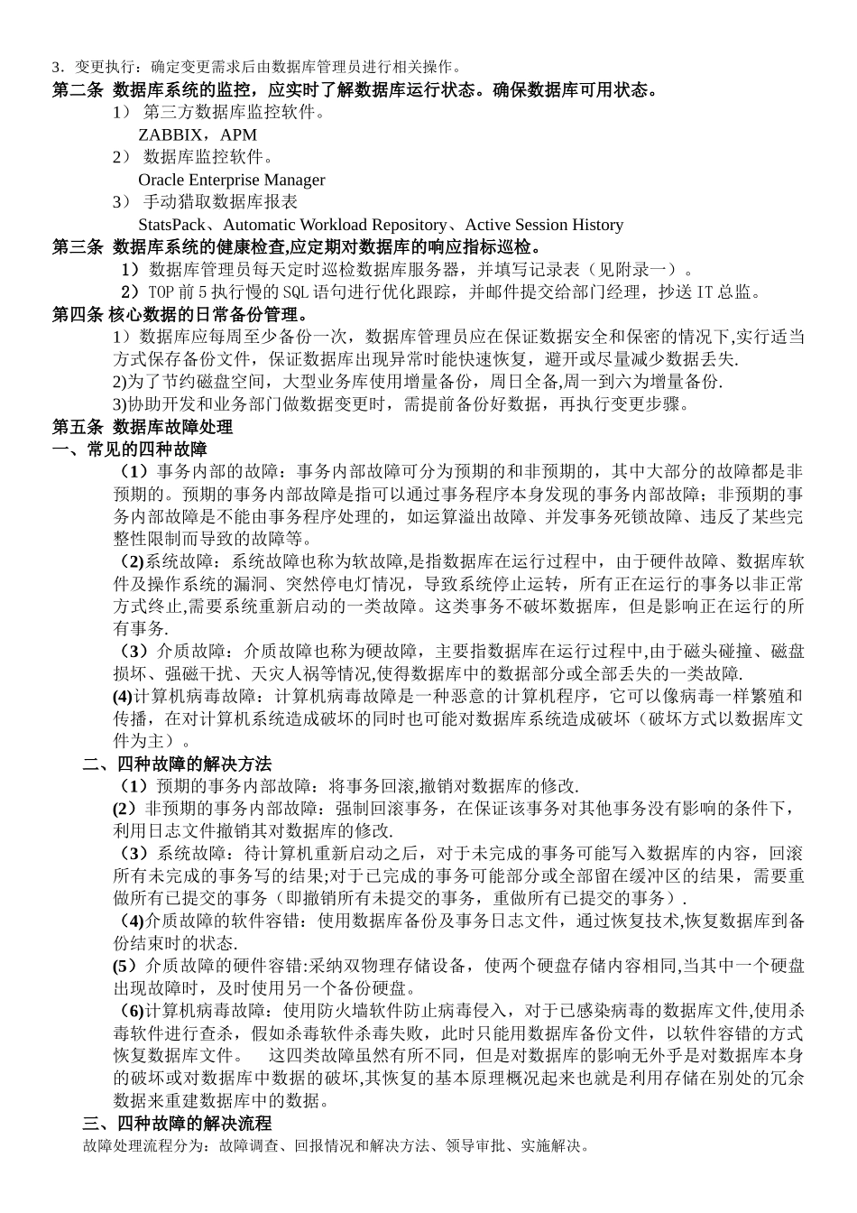
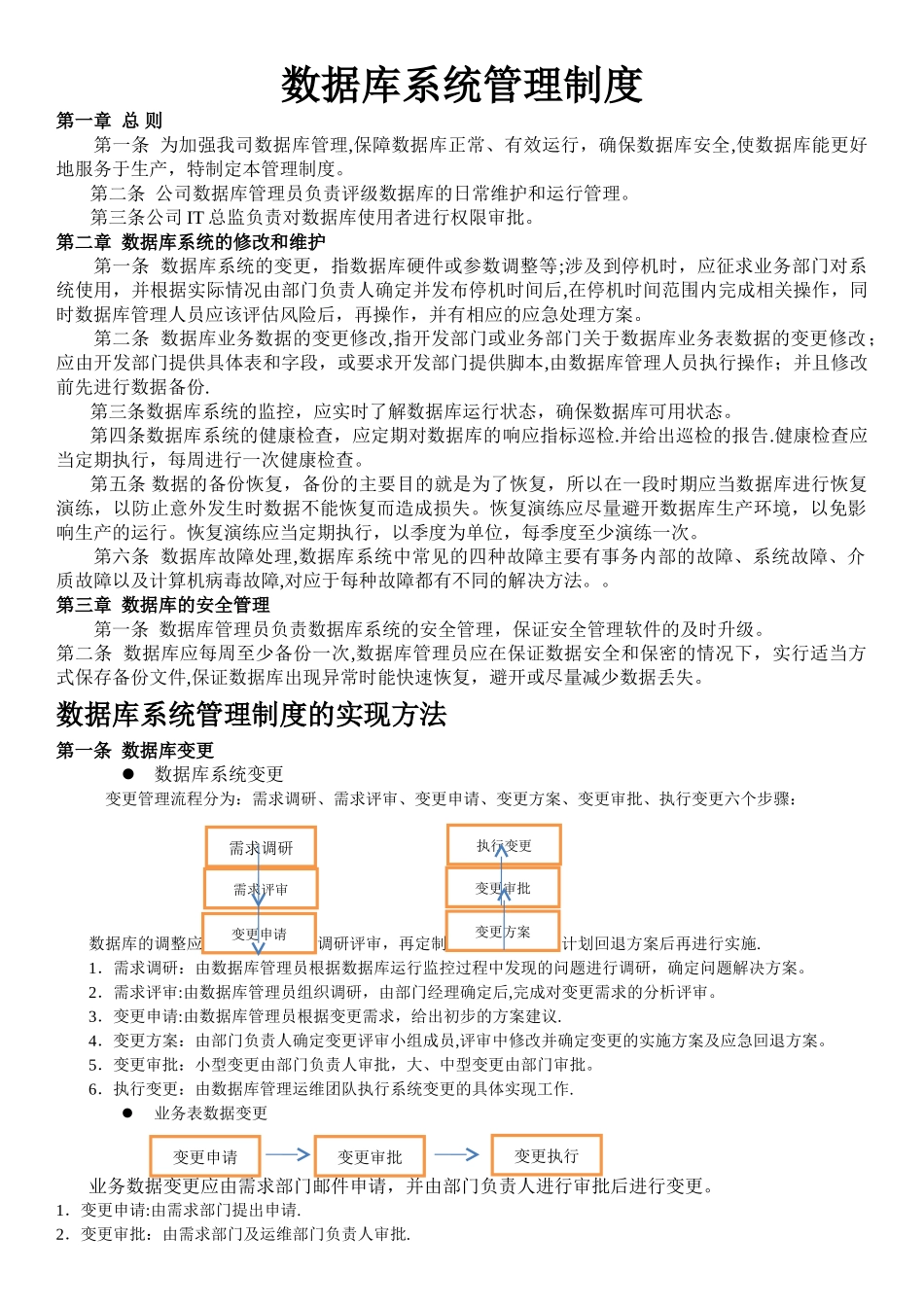
数据库系统管理制度第一章 总 则 第一条 为加强我司数据库管理,保障数据库正常、有效运行,确保数据库安全,使数据库能更好地服务于生产,特制定本管理制度。 第二条 公司数据库管理员负责评级数据库的日常维护和运行管理。第三条公司 IT 总监负责对数据库使用者进行权限审批。第二章 数据库系统的修改和维护第一条 数据库系统的变更,指数据库硬件或参数调整等;涉及到停机时,应征求业务部门对系统使用,并根据实际情况由部门负责人确定并发布停机时间后,在停机时间范围内完成相关操作,同时数据库管理人员应该评估风险后,再操作,并有相应的应急处理方案。第二条 数据库业务数据的变更修改,指开发部门或业务部门关于数据库业务表数据的变更修改;应由开发部门提供具体表和字段,或要求开发部门提供脚本,由数据库管理人员执行操作;并且修改前先进行数据备份.第三条数据库系统的监控,应实时了解数据库运行状态,确保数据库可用状态。第四条数据库系统的健康检查,应定期对数据库的响应指标巡检.并给出巡检的报告.健康检查应当定期执行,每周进行一次健康检查。第五条 数据的备份恢复,备份的主要目的就是为了恢复,所以在一段时期应当数据库进行恢复演练,以防止意外发生时数据不能恢复而造成损失。恢复演练应尽量避开数据库生产环境,以免影响生产的运行。恢复演练应当定期执行,以季度为单位,每季度至少演练一次。第六条 数据库故障处理,数据库系统中常见的四种故障主要有事务内部的故障、系统故障、介质故障以及计算机病毒故障,对应于每种故障都有不同的解决方法。。第三章 数据库的安全管理 第一条 数据库管理员负责数据库系统的安全管理,保证安全管理软件的及时升级。 第二条 数据库应每周至少备份一次,数据库管理员应在保证数据安全和保密的情况下,实行适当方式保存备份文件,保证数据库出现异常时能快速恢复,避开或尽量减少数据丢失。 数据库系统管理制度的实现方法第一条 数据库变更数据库系统变更变更管理流程分为:需求调研、需求评审、变更申请、变更方案、变更审批、执行变更六个步骤: 数据库的调整应针对问题先进行调研评审,再定制变更方案及实施计划回退方案后再进行实施.1.需求调研:由数据库管理员根据数据库运行监控过程中发现的问题进行调研,确定问题解决方案。 2.需求评审:由数据库管理员组织调研,由部门经理确定后,完成对变更需求的分析评审。 3.变更申请:由数据库管理员根据变更需求,...

1、当您付费下载文档后,您只拥有了使用权限,并不意味着购买了版权,文档只能用于自身使用,不得用于其他商业用途(如 [转卖]进行直接盈利或[编辑后售卖]进行间接盈利)。
2、本站所有内容均由合作方或网友上传,本站不对文档的完整性、权威性及其观点立场正确性做任何保证或承诺!文档内容仅供研究参考,付费前请自行鉴别。
3、如文档内容存在违规,或者侵犯商业秘密、侵犯著作权等,请点击“违规举报”。

碎片内容

数据库系统管理制度V1.0

您可能关注的文档

确认删除?
VIP
微信客服
  • 扫码咨询
会员Q群
  • 会员专属群点击这里加入QQ群
客服邮箱
回到顶部