电脑桌面
添加小米粒文库到电脑桌面
安装后可以在桌面快捷访问

新版硫酸化学品安全技术说明书

新版硫酸化学品安全技术说明书_第1页
1/5
新版硫酸化学品安全技术说明书_第2页
2/5
新版硫酸化学品安全技术说明书_第3页
3/5
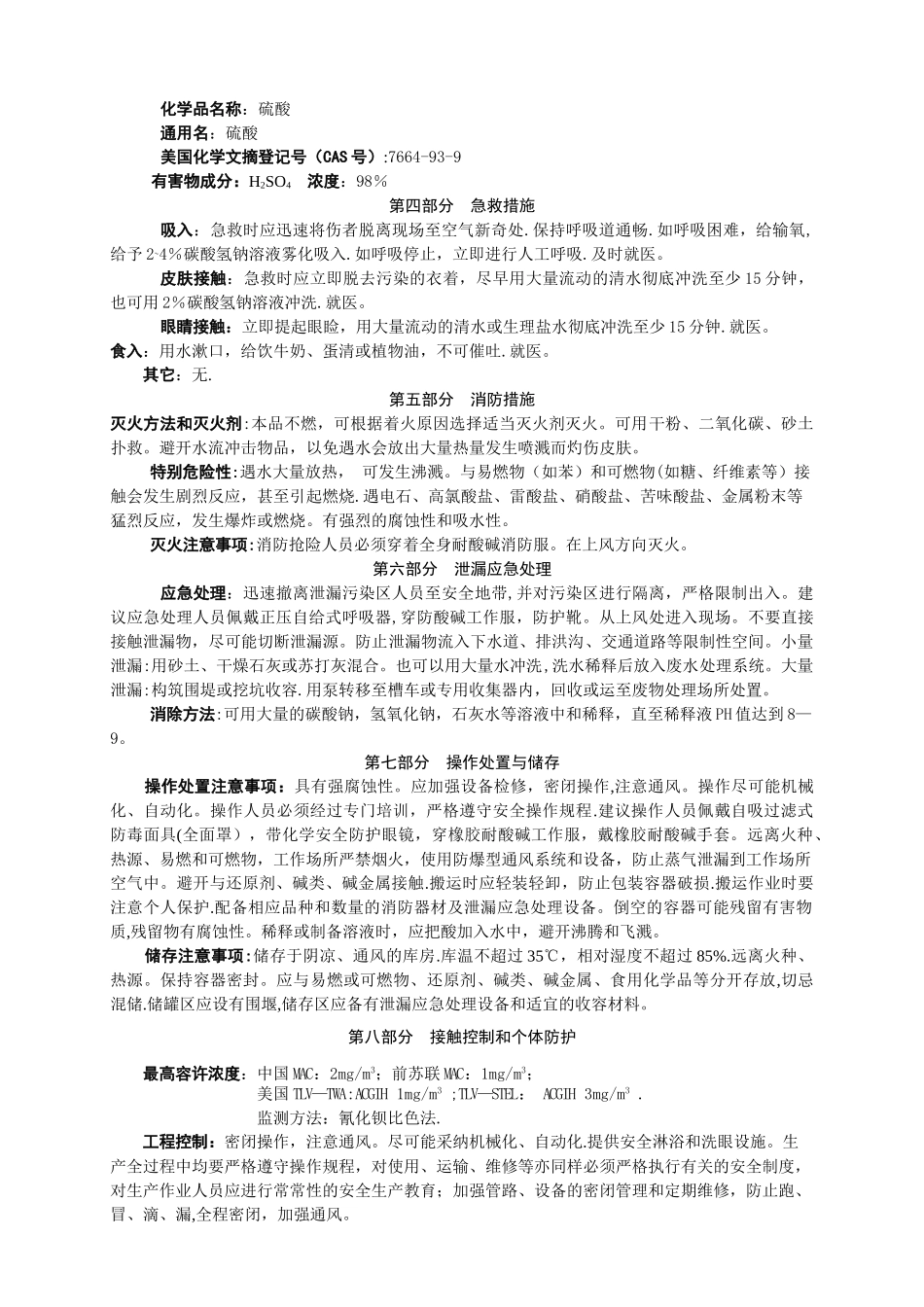
化学品安全技术说明书第一部分 化学品及企业标识化学品中文名称:硫酸化学品英文名称:sulfuric acid生产商: 电话:地 址: 邮编:化学事故应急咨询电话:推举用途: 本品系重要的化工原料之一,用于生产化学肥料,在化工、医药、塑料、染料、石油提炼等工业中也有广泛的应用。第二部分 危险性概述紧急情况概述:具有极高的腐蚀性,强酸性和氧化性。避开接触眼睛、皮肤、衣物和其他可燃物;避开吸入气体、烟雾、蒸气、喷雾;可引起严重的皮肤灼伤和眼睛损伤;对水生生物有害。GHS 危险性类别:根据化学品分类、警示标签和警示性说明法律规范系列标准(GB20576-2024~GB20602—2024)(参阅第十五部分),该产品属于:皮肤腐蚀/刺激,类别 1A;严重眼损伤/眼刺激,类别 1;对水环境的危害-急性危害,类别 3.GHS 的标签要素: 象形图: 警示词:危险危险信息:引起严重的皮肤灼伤和眼睛损伤; 引起严重眼睛损伤; 对水生生物有害。防范说明:预防措施:穿橡胶耐酸碱工作服,戴橡胶耐酸碱手套、戴化学安全防护眼镜、戴自吸过滤式防毒面具.避开吸入烟雾。操作后彻底清洗身体接触部位。作业场所不得进食、饮水或吸烟。禁止排入环境.事故响应:食入:用水漱口,给饮牛奶、蛋清或植物油,不可催吐。立即呼叫中毒控制中心或就医.吸入:迅速将患者转移到空气新奇处,保证休息,保持利于呼吸的体位。呼吸困难时给输氧。如停止呼吸,立即进行人工呼吸.立即呼叫中毒控制中心或就医。皮肤(或头发)接触:立即脱去所有被污染的衣服.用大量流动的清水彻底冲洗皮肤,淋浴,就医.被污染的衣服须洗净后方可重新使用。眼睛接触:立即提起眼睑,用大量流动清水或生理盐水彻底冲洗 15 分钟,如带隐形眼镜并可方便地取出,则取出隐形眼镜,继续冲洗。立即呼叫中毒控制中心或就医。收集泄漏物。假如发生大火和大量物质着火:撤离现场,因有爆炸危险,应远距离灭火.发生火灾时,使用干粉、二氧化碳、砂土灭火。避开水流冲击物品,以免遇水会放出大量热量发生喷溅而灼伤。安全储存:在阴凉、干燥、通风良好处储存。保持容器密闭。上锁保管.贮存于抗腐蚀,带抗腐蚀衬里的容器中。废弃处置:本品及所用过的容器应回收并运至指定处理场所处置。 物理化学危险:具有强腐蚀性.侵入途径: 吸入、食入。人员接触后的主要症状及应急综述:该品对皮肤、黏膜等组织有强烈的刺激和腐蚀作用。其蒸气或雾有刺激作用,可引起结膜水肿、结膜炎、角膜混浊,以致失明;引起呼吸道刺激,严重...

1、当您付费下载文档后,您只拥有了使用权限,并不意味着购买了版权,文档只能用于自身使用,不得用于其他商业用途(如 [转卖]进行直接盈利或[编辑后售卖]进行间接盈利)。
2、本站所有内容均由合作方或网友上传,本站不对文档的完整性、权威性及其观点立场正确性做任何保证或承诺!文档内容仅供研究参考,付费前请自行鉴别。
3、如文档内容存在违规,或者侵犯商业秘密、侵犯著作权等,请点击“违规举报”。

碎片内容

新版硫酸化学品安全技术说明书

您可能关注的文档

确认删除?
VIP
微信客服
  • 扫码咨询
会员Q群
  • 会员专属群点击这里加入QQ群
客服邮箱
回到顶部