电脑桌面
添加小米粒文库到电脑桌面
安装后可以在桌面快捷访问

施工组织设计编制大纲

施工组织设计编制大纲_第1页
1/3
施工组织设计编制大纲_第2页
2/3
施工组织设计编制大纲_第3页
3/3
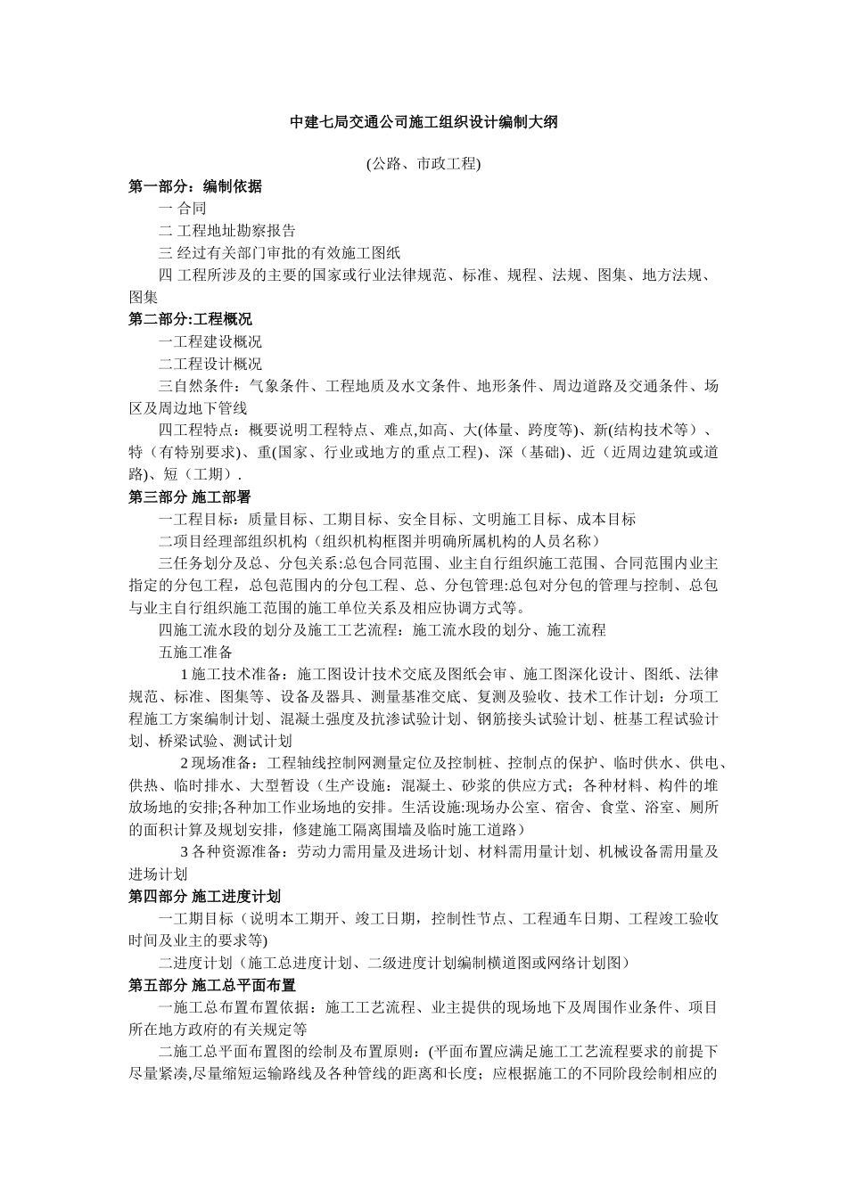
中建七局交通公司施工组织设计编制大纲(公路、市政工程)第一部分:编制依据一 合同二 工程地址勘察报告三 经过有关部门审批的有效施工图纸四 工程所涉及的主要的国家或行业法律规范、标准、规程、法规、图集、地方法规、图集第二部分:工程概况一工程建设概况二工程设计概况三自然条件:气象条件、工程地质及水文条件、地形条件、周边道路及交通条件、场区及周边地下管线四工程特点:概要说明工程特点、难点,如高、大(体量、跨度等)、新(结构技术等)、特(有特别要求)、重(国家、行业或地方的重点工程)、深(基础)、近(近周边建筑或道路)、短(工期).第三部分 施工部署一工程目标:质量目标、工期目标、安全目标、文明施工目标、成本目标二项目经理部组织机构(组织机构框图并明确所属机构的人员名称)三任务划分及总、分包关系:总包合同范围、业主自行组织施工范围、合同范围内业主指定的分包工程,总包范围内的分包工程、总、分包管理:总包对分包的管理与控制、总包与业主自行组织施工范围的施工单位关系及相应协调方式等。四施工流水段的划分及施工工艺流程:施工流水段的划分、施工流程五施工准备1 施工技术准备:施工图设计技术交底及图纸会审、施工图深化设计、图纸、法律规范、标准、图集等、设备及器具、测量基准交底、复测及验收、技术工作计划:分项工程施工方案编制计划、混凝土强度及抗渗试验计划、钢筋接头试验计划、桩基工程试验计划、桥梁试验、测试计划2 现场准备:工程轴线控制网测量定位及控制桩、控制点的保护、临时供水、供电、供热、临时排水、大型暂设(生产设施:混凝土、砂浆的供应方式;各种材料、构件的堆放场地的安排;各种加工作业场地的安排。生活设施:现场办公室、宿舍、食堂、浴室、厕所的面积计算及规划安排,修建施工隔离围墙及临时施工道路)3 各种资源准备:劳动力需用量及进场计划、材料需用量计划、机械设备需用量及进场计划第四部分 施工进度计划一工期目标(说明本工期开、竣工日期,控制性节点、工程通车日期、工程竣工验收时间及业主的要求等)二进度计划(施工总进度计划、二级进度计划编制横道图或网络计划图)第五部分 施工总平面布置一施工总布置布置依据:施工工艺流程、业主提供的现场地下及周围作业条件、项目所在地方政府的有关规定等二施工总平面布置图的绘制及布置原则:(平面布置应满足施工工艺流程要求的前提下尽量紧凑,尽量缩短运输路线及各种管线的距离和长度;应根据施工的不同...

1、当您付费下载文档后,您只拥有了使用权限,并不意味着购买了版权,文档只能用于自身使用,不得用于其他商业用途(如 [转卖]进行直接盈利或[编辑后售卖]进行间接盈利)。
2、本站所有内容均由合作方或网友上传,本站不对文档的完整性、权威性及其观点立场正确性做任何保证或承诺!文档内容仅供研究参考,付费前请自行鉴别。
3、如文档内容存在违规,或者侵犯商业秘密、侵犯著作权等,请点击“违规举报”。

碎片内容

施工组织设计编制大纲

确认删除?
VIP
微信客服
  • 扫码咨询
会员Q群
  • 会员专属群点击这里加入QQ群
客服邮箱
回到顶部